Tiny, Accurate Battery Gas Gauges with Easy-to-Use I2C Interface and Optional Integrated Precision Sense Resistors
Tiny, Accurate Battery Gas Gauges with Easy-to-Use I2C Interface and Optional Integrated Precision Sense Resistors
Apr 1 2010
Imagine your daughter is catching her first wave on a surfboard and your video camera shuts down because the battery—reading half full when you started filming a few minutes ago—is suddenly empty. The problem is inaccurate battery gas gauging. Inaccurate fuel gauging is a common nuisance as many portable devices derive remaining battery capacity directly from battery voltage. This method is cheap but inaccurate since the relationship between battery voltage and capacity has a complex dependency on temperature, load conditions and usage history.
More accurate battery gauging can be achieved by monitoring not only the battery voltage but also by tracking the charge that goes in and out of the battery. For applications requiring accurate battery gas gauging, the LTC2941 and LTC2942 coulomb counters are tiny and easy-to-use solutions. These feature-rich devices are small and integrated enough to fit easily into the latest handheld gadgets.
The LTC2941 is a battery gas gauge device designed for use with single Li-Ion cells and other battery types with terminal voltages between 2.7V and 5.5V. A precision coulomb counter integrates current through a sense resistor between the battery’s positive terminal and the load or charger. The high side sense resistor avoids splitting the ground path in the application. The state of charge is continuously updated in an accumulated charge register (ACR) that can be read out via an SMBUS/I2C interface. The LTC2941 also features programmable high and low thresholds for accumulated charge. If a threshold is exceeded, the device communicates an alert using either the SMBUS alert protocol or by setting a flag in the internal status register.
The LTC2942 adds an ADC to the coulomb counter functionality of the LTC2941. The ADC measures battery voltage and chip temperature and provides programmable thresholds for these quantities as well.
The LTC2941 and LTC2942 are pin compatible and come in tiny 6-pin 2mm × 3mm DFN packages. Each consumes only 75μA in normal operation. Figure 1 shows the LTC2942 monitoring the charge status of a single cell Li-ion battery.

Figure 1. Monitoring the charge status of a single-cell Li-Ion battery with the LTC2942.
Analog Integrator Allows Precise Coulomb Counting
Charge is the time integral of current. The LTC2941 and LTC2942 use a continuous time analog integrator to determine charge from the voltage drop developed across the sense resistor RSENSE as shown in Figure 2.

Figure 2. Coulomb counter section of LTC2942.
The differential voltage between SENSE+ and SENSE– is applied to an autozeroed differential integrator to convert the measured current to charge, as shown in Figure 2. When the integrator output ramps to REFHI or REFLO levels, switches S1, S2, S3 and S4 toggle to reverse the ramp direction. By observing the condition of the switches and the ramp direction, polarity is determined. A programmable prescaler adjusts integration time to match the capacity of the battery. At each underflow or overflow of the prescaler, the ACR value is incremented or decremented one count. The value of accumulated charge is read via the I2C interface.
The use of an analog integrator distinguishes the LTC coulomb counters from most other gas gauges available on the market. It is common to use an ADC to periodically sample the voltage drop over the sense resistor and digitally integrate the sampled values over time. This implementation has two major drawbacks. First, any current spikes occurring in-between sampling instants is lost, which leads to rather poor accuracy—especially in applications with pulsed loads. Second, the digital integration limits the precision to the accuracy of the available time base—typically low if not provided by additional external components.
In contrast, the coulomb counter of the LTC2941 and LTC2942 achieves an accuracy of better than 1% over a wide range of input signals, battery voltages and temperatures without such external components, as shown in Figures 3 and 4.

Figure 3. Charge error vs VSENSE.

Figure 4. Charge error vs temperature.
Integrated Sense Resistor Versions LTC2941-1 and LTC294
-1
The accuracy of the charge monitoring depends not only on the accuracy of the chosen battery gas gauge but also on the precision of the sense resistor. The LTC2941-1 and LTC2942-1 remove the need for a high precision external resistor by including an internal, factory trimmed 50mΩ sense resistor. Proprietary internal circuitry compensates the temperature coefficient of the integrated metal resistor to a residual error of only 50ppm/°C which makes the LTC2941-1 and LTC2942-1 by far the most precise internal sense resistor battery gas gauges available today.
Temperature and Voltage Measurement
The LTC2942 includes a 14-bit No Latency ΔΣ™ analog-to-digital converter with internal clock and voltage reference circuits to measure battery voltage. The integrated reference circuit has a temperature coefficient typically less than 20ppm/°C, giving an ADC gain error of less than 0.3% from –45°C to 85°C (see Figure 5). The integral nonlinearity of the ADC is typically below 0.5LSB as shown in Figure 6.

Figure 5. ADC total unadjusted error.

Figure 6. ADC integrated nonlinearity.
The ADC is also used to read the output of the on-chip temperature sensor. The sensor generates a voltage proportional to temperature with a slope of 2.5mV/°C, resulting in a voltage of 750mV at 27°C. The total temperature error is typically below ±2°C as shown in Figure 7.

Figure 7. Temperature sensor error.
Conversion of either temperature or voltage is triggered by setting the control register via the I2C interface. The LTC2942 also features an optional automatic mode where a voltage and a temperature conversion are executed once a second. At the end of each conversion the corresponding registers are updated before the converter goes to sleep to minimize quiescent current. Figure 8 shows a block diagram of the LTC2942, with the coulomb counter and its ACR, the temperature sensor, the ADC with the corresponding data registers and the I2C interface.

Figure 8. Block diagram of the LTC2942.
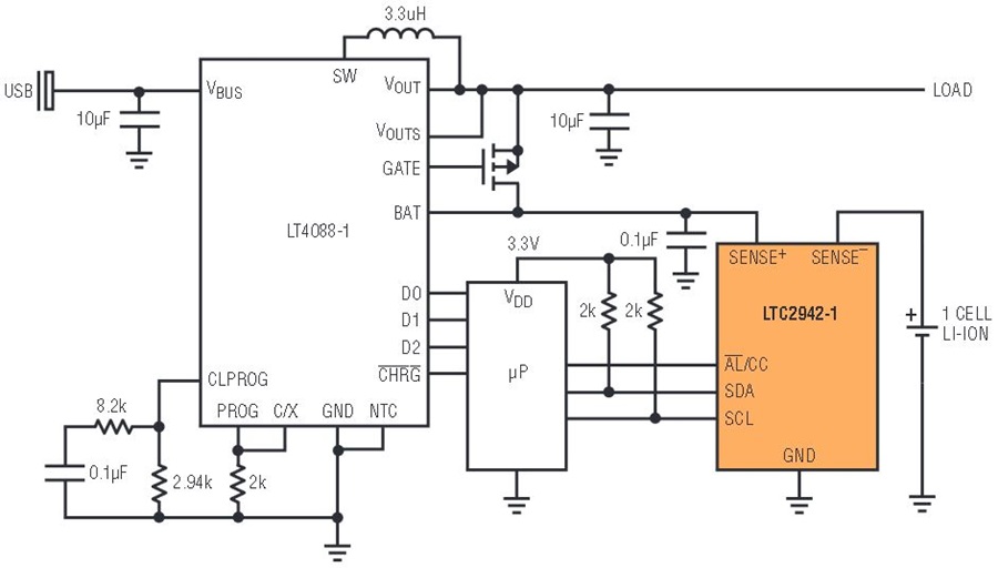
USB Charging
Figure 9 shows a portable application designed to charge a Li-Ion battery from a USB connection. The LTC2942-1 monitors the charge status of a single-cell Li-Ion battery in combination with the LTC4088-1 high efficiency battery charger/USB power manager.

Figure 9. Battery gas gauge with USB charger.
Once a charge cycle is completed, the LTC4088-1 releases the CHRG pin. The microcontroller detects this and sets the accumulated charge register to full either by writing it via the I2C interface or by applying a pulse to the charge complete (AL/CC) pin of the LTC2942-1 (if it is configured as input). Once initialized, the LTC2942-1 accurately monitors the charge flowing in and out of the battery, and the microcontroller can monitor the state of charge by reading the accumulated charge register via the I2C interface.
Energy Monitoring
Real time energy monitoring is increasingly used in non-portable, wall powered systems such as servers or networking equipment. The LTC2941 and LTC2942 are just as well suited to monitor energy flow in any 3.3V or 5V rail application as they are in battery powered applications. Figure 10 shows an example.

Figure 10. Monitoring system energy flow using LTC2941s at the loads.
With a constant supply voltage, the charge flowing through the sense resistor is proportional to the energy consumed by the load. Thus several LTC2941 devices can help determine exactly where system energy is consumed.
Monitoring Battery Stacks
The LTC2941 and LTC2942 are not restricted to single cell Li-Ion applications. They can also monitor the charge state of a battery stack as shown in Figure 11.

Figure 11. Using the LTC2942 in a battery stack.
In this configuration, the power consumption of the gas gauge might lead to an unacceptable imbalance between the lower and the upper Li-Ion cells in the stack. This imbalance can be eliminated by supervising every cell individually, as shown in Figure 12.

Figure 12. Individual cell monitoring of a 2-cell stack.
By monitoring each cell’s state of charge, the LTC2942-1 provides enough information to balance the cells while charging and discharging.
Tracking Battery Capacity with Temperature and Aging
Battery capacity varies with temperature and aging. There is a wide variety of approaches and algorithms to track the battery capacity tailored to specific applications and the chemistry of the battery. The LTC2942 measures all physical quantities—charge, voltage, temperature and (by differentiating charge) current—necessary to model the effects of temperature and aging on battery capacity. The measured quantities are easily accessible by reading the corresponding registers with standard I2C commands. No special instruction language or programming is required.
The LTC2941 and LTC2942 do not impose a particular approach or algorithm to determine battery capacity from the measured quantities, but instead allow the system designer to implement algorithms tailored to the special needs of the system via the host controller. The microcontroller can then simply adapt the charge thresholds of LTC2941 and LTC2942 based on these calculations.
Conclusion
Battery gas gauging is one feature that lags behind other technological improvements in many portable electronics. The LTC2941 and LTC2942 integrated coulomb counters solve this problem with accurate battery gas gauging that is easy to implement and fit into the latest portable applications. For high accuracy in the tightest spots, the LTC2941-1 and LTC2942-1 versions integrate factory trimmed and temperature compensated sense resistors for the ultimate small coulomb counters. This new family of accurate coulomb counters can help prevent you from ever again missing those priceless vacation moments due to inaccurate battery charge monitoring.
About the Authors
Christoph Schwoerer holds diplomas in Electrical Engineering from the University Karlsruhe (Germany) and the INP Grenoble (France) and obtained a Ph.D. degree from the INPG in 2000 for his work on Delta-Sigma ADCs. From 2...
Axel Klein is a Senior Design Engineer in Analog Device's Battery Management Systems Group. He has been focused on the design of Coulomb Counters and Power-/Energy Monitors for industrial and automotive applications. He wa...