Missiles and Precision Munitions Solutions
Missiles and Precision Munitions Solutions
Analog Devices is committed to supporting the warfighter. We join with defense industry partners to create modern, high-performance, integrated electronics solutions for the newest generation of missiles and munitions designs, along with upgrades for existing platforms.
Value and Benefits
Our catalog of components for missile and precision munition subsystems supports targeting systems, guidance control, fuzing, ordnance stabilization, and advanced communications.
From minimizing SWaP to surviving extreme environments, we provide solutions with the industry’s broadest component portfolio that can help you better achieve your performance and reliability goals.
Low noise targeting and seeker head solutions that minimize SWaP
SDR Transceivers provide military telemetry with heightened performance, flexibility, and security capabilities
Delivers cost-effective inertial MEMS performance needed for modern munition design
Featured Products
ADIS16490
Tactical Grade, Six Degrees of Freedom Inertial Sensor
ADIS16495
Tactical Grade, Six Degrees of Freedom Inertial Sensor
ADIS16497
Tactical Grade, Six Degrees of Freedom Inertial Sensor
ADIS16470
Wide Dynamic Range, Miniature MEMs IMU
ADIS16545
Tactical Grade, Six Degrees of Freedom Inertial Sensors
ADIS16547
Tactical Grade, Six Degrees of Freedom Inertial Sensors
ADAR1000
8 GHz to 16 GHz, 4-Channel, X Band and Ku Band Beamformer
ADRV9009
Integrated Dual RF Tx, Rx, and Observation Rx
AD9361
RF Agile Transceiver
AD9213
12-Bit, 10.25 GSPS, JESD204B, RF Analog-to-Digital Converter
< Prev
Next >
Click on a section in the diagram below to view available parts.
Interactive Signal Chains
Click on the part for more details
Reference Designs
CN0288
LVDT Signal Conditioning Circuit
CN0301
Universal LVDT Signal Conditioning Circuit
CN0371
Low Power LVDT Signal Conditioner with Synchronous Demodulation
CN0174
Low Noise, 12 GHz, Microwave Fractional-N Phase-Locked Loop (PLL) Using an Active Loop Filter and RF Prescaler
CN0186
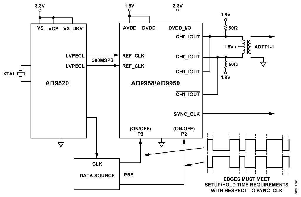
Phase Coherent FSK Modulator
CN0368
Magnetoresistive Angle and Linear Position Measurements
CN0313
EMC Compliant RS-485 Transceiver Protection Circuits
CN0279
High IF Sampling Receiver Front End with Band-Pass Filter
CN0274
Ultralow Power Standalone Motion Switch
CN0290
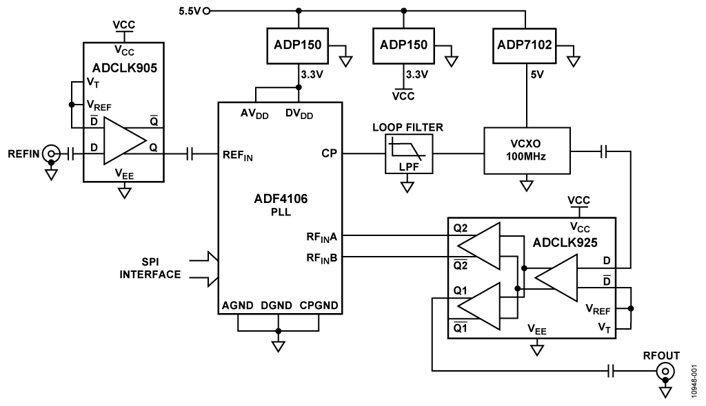
Extending the Low Frequency Range of a High Performance Phase Locked Loop
CN0227
High Performance, 16-Bit, 250 MSPS Wideband Receiver with Antialiasing Filter
Key Resources
Developer Tools and Resources
Design Tools
SNR/THD/SINAD Calculator
VisualAnalog™
Simulation Models
ADI provides simulation models for RF, Linear, Converters, Power Management and other products for circuit and board level simulation needs.
Files and Downloads
UG-1109: Evaluation Board for the ADuM4120 and ADuM4120-1 Isolated Precision Gate Drivers with 2 A Output
251.87 K
MT-080: Mixers and Modulators
205.73 K
MT-082: RF RMS Power Detectors
83.84 K
MT-230: Noise Considerations in High Speed Converter Signal Chains
255 kB
MT-030: Resolver-to-Digital Converters
57 kB
MT-071: Analog Isolation Amplifiers
81 kB
Fundamentals of Phase Locked Loops (PLLs)
407 kB
AN-1041: iSensor® IMU Quick Start Guide and Bias Optimization Tips
107.81 K
AN-756: Sampled Systems and the Effects of Clock Phase Noise and Jitter
291.7 K
AN-688: Phase and Frequency Response of iMEMS® Accelerometers and Gyros
135 kB
AN-767: Using Absolute Output iMEMS® Gyroscopes with Ratiometric ADCs
43 kB
{{modalTitle}}
{{modalDescription}}
{{dropdownTitle}}
- {{defaultSelectedText}} {{#each projectNames}}
- {{name}} {{/each}} {{#if newProjectText}}
-
{{newProjectText}}
{{/if}}
{{newProjectTitle}}
{{projectNameErrorText}}