MAX8833

PRODUCTION

Dual, 3A, 2MHz Step-Down Regulator

Smallest, Most Efficient, Dual 3A Regulator with Integrated Switches in 5mm × 5mm TQFN Package

Viewing:

Overview

  • 35mΩ On-Resistance Internal MOSFETs
  • Dual, 3A, PWM Step-Down Regulators
  • Fully Protected Against Overcurrent, Short Circuit, and Overtemperature
  • ±1% Output Accuracy over Load, Line, and Temperature
  • Operates from 2.35V to 3.6V Supply
  • REFIN on One Channel for Tracking or External Reference
  • Integrated Boost Diodes
  • Adjustable Output from 0.6V to 0.9 x VIN
  • Soft-Start Reduces Inrush Supply Current
  • 0.5MHz to 2MHz Adjustable Switching, or FSYNC Input
  • All-Ceramic-Capacitor Design
  • 180° Out-of-Phase Operation Reduces Input Ripple Current
  • Individual Enable Inputs and PWRGD Outputs
  • Safe-Start into Prebiased Output
  • Available in 5mm x 5mm Thin QFN Package
  • Sink/Source Current in DDR Applications

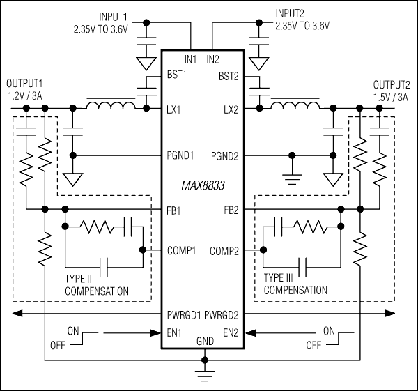
The MAX8833 high-efficiency, dual step-down regulator is capable of delivering up to 3A at each output. The device operates from a 2.35V to 3.6V supply, and provides output voltages from 0.6V to 0.9 x VIN, making it ideal for on-board point-of-load applications. Total output error is less than ±1% over load, line, and temperature.

The MAX8833 operates in PWM mode with a switching frequency ranging from 0.5MHz to 2MHz, set by an external resistor. It can also be synchronized to an external clock in the same frequency range. Two internal switching regulators operate 180° out-of-phase to reduce the input ripple current, and consequently reduce the required input capacitance. The high operating frequency minimizes the size of external components. High efficiency, internal dual-nMOS design keeps the board cool under heavy loads. The voltage-mode control architecture and the high-bandwidth (> 15MHz typ) voltage-error amplifier allow a type III compensation scheme to be utilized to achieve fast response under both line and load transients, and also allow for ceramic output capacitors.

Programmable soft-start reduces input inrush current. Two enable inputs allow the turning on/off of each output individually, resulting in great flexibility for system-level designs. A reference input is provided to facilitate output-voltage tracking applications. The MAX8833 is available in a 32-pin thin QFN (5mm x 5mm) package with 0.8mm max height.

Applications

  • ASIC/CPU/DSP Power Supplies
  • DDR Power Supplies
  • Network Power Supplies
  • Printer Power Supplies
  • Set-Top Box Power Supplies

MAX8833
Dual, 3A, 2MHz Step-Down Regulator
MAX8833: Typical Operating Circuit
Add to myAnalog

Add product to the Products section of myAnalog (to receive notifications), to an existing project or to a new project.

Create New Project
Ask a Question

Documentation

Learn More
Add to myAnalog

Add media to the Resources section of myAnalog, to an existing project or to a new project.

Create New Project

Software Resources

Can't find the software or driver you need?

Request a Driver/Software

Hardware Ecosystem

Parts Product Life Cycle Description
Power System Management (PSM) & Sequencers 1
MAX8688 PRODUCTION Digital Power-Supply Controller/Monitor with PMBus Interface
Product 2
MAX8658 1- to 8-Phase, Master-Slave CPU Core Regulator with Integrated Power MOSFETs
MAX8659 1- to 8-Phase, Master-Slave CPU Core Regulator with Integrated Power MOSFETs
Switching Regulators & Controllers 7
MAX8646 PRODUCTION 6A, 2MHz Step-Down Regulator with Integrated Switches
MAX8855 PRODUCTION Dual, 5A, 2MHz Step-Down Regulators
MAX1945 PRODUCTION 1MHz, 1% Accurate, 6A Internal Switch Step-Down Regulators
MAX1951 PRODUCTION 1MHz, All-Ceramic, 2.6V to 5.5V Input, 2A PWM Step-Down DC-to-DC Regulators
MAX8505 PRODUCTION 3A, 1MHz, 1% Accurate, Internal Switch Step-Down Regulator with Power-OK
MAX1974 PRODUCTION Smallest 1A, 1.4MHz Step-Down Regulators
MAX1972 PRODUCTION Dual, 180° Out-of-Phase, 1.4MHz, 750mA Step-Down Regulator with POR and RSI/PFO
Modal heading
Add to myAnalog

Add product to the Products section of myAnalog (to receive notifications), to an existing project or to a new project.

Create New Project

Tools & Simulations

EE-Sim Power® Tools 1

The EE-Sim DC-DC Converter Tool uses your requirements to quickly create a complete power design including a schematic, BOM with commercially available parts, and time and frequency domain simulations. Your customized schematic can be downloaded for further analysis in the standalone EE-Sim OASIS Simulator, featuring SIMPLIS and SIMetrix SPICE engines.

Start EE-Sim Now

SIMPLIS Models 1

Latest Discussions

No discussions on MAX8833 yet. Have something to say?

Start a Discussion on EngineerZone®

Recently Viewed