MAX1972

PRODUCTION

Dual, 180° Out-of-Phase, 1.4MHz, 750mA Step-Down Regulator with POR and RSI/PFO

Smallest Internal Switch Dual Step-down for GBICs , xDSL Modems & USB Powered Devices

Viewing:

Overview

  • Current-Mode, 1.4MHz Fixed-Frequency PWM Operation
  • 180° Out-of-Phase Operation Reduces Input Capacitor
  • ±1% Output Accuracy Over Load, Line, and Temperature Ranges
  • 750mA Guaranteed Output Current
  • 2.6V to 5.5V Input
  • Power-On Reset Delay of 16.6ms (MAX1970) or 175ms (MAX1971 and MAX1972)
  • Power-Fail Output (MAX1970 and MAX1972 Only)
  • Power-On Reset Input (MAX1971 Only)
  • Operation Outside xDSL Band
  • Ultra-Compact Design with Smallest External Components
  • Outputs Adjustable from 0.8V to VIN or 1.8V/3.3V and 1.5V/2.5V Preset
  • All-Ceramic Capacitor Application
  • Soft-Start Reduces Inrush Current

The MAX1970/MAX1971/MAX1972 dual-output current-mode PWM buck regulators operate from 2.6V to 5.5V input and deliver a minimum of 750mA on each output. The MAX1970 and MAX1972 operate at a fixed 1.4MHz (MAX1971 operates at 700kHz) to reduce output inductor and capacitor size and cost. Switching the regulators 180° out-of-phase also reduces the input capacitor size and cost. Ceramic capacitors can be used for input and output.

The output voltages are programmable from 1.2V to VIN using external feedback resistors, or can be preset to 1.8V or 3.3V for output 1 and 1.5V or 2.5V for output 2. When one output is higher than 1.2V, the second can be configured down to sub-1V levels. Output accuracy is better than ±1% over variations in load, line, and temperature. Internal soft-start reduces inrush current during startup.

All devices feature power-on reset (active-low POR). The MAX1971 includes a reset input (RSI), which forces active-low POR low for 175ms after RSI goes low. The MAX1970 and MAX1972 include an open-drain power-fail output (PFO) that monitors input voltage and goes high when the input falls below 3.94V. For USB-powered xDSL modems, this output can be used to detect USB power failure. A minimum switching frequency of 1.2MHz ensures operation outside the xDSL band.

Applications

  • Copper Gigabit SFP and GBIC Modules
  • Dual LDO Replacement
  • USB-Powered Devices
  • XDSL Modems
  • xDSL Routers

MAX1972
Dual, 180° Out-of-Phase, 1.4MHz, 750mA Step-Down Regulator with POR and RSI/PFO
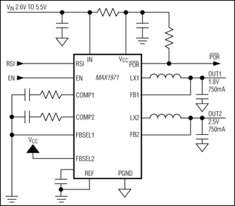
MAX1970, MAX1971, MAX1972: Typical Operating Circuit
Add to myAnalog

Add product to the Products section of myAnalog (to receive notifications), to an existing project or to a new project.

Create New Project
Ask a Question

Documentation

Learn More
Add to myAnalog

Add media to the Resources section of myAnalog, to an existing project or to a new project.

Create New Project

Software Resources

Can't find the software or driver you need?

Request a Driver/Software

Hardware Ecosystem

Parts Product Life Cycle Description
Switching Regulators & Controllers 1
MAX1962 PRODUCTION 2.35V to 5.5V, 0.5% Accurate, 1MHz PWM Step-Down Controllers with Voltage Margining
Modal heading
Add to myAnalog

Add product to the Products section of myAnalog (to receive notifications), to an existing project or to a new project.

Create New Project

Evaluation Kits

MAX1972EVKIT

Evaluation Kit for the MAX1970, MAX1971, MAX1972

Features and Benefits

  • Current-Mode, 1.4MHz Fixed-Frequency PWM Operation
  • Dual-Output 180° Out-of-Phase Operation Reduces Input Ripple Current
  • ±1% Output Accuracy Over Load, Line, and Temperature Ranges
  • 750mA Guaranteed Output Current
  • 2.6V to 5.5V Input
  • Power-On Reset Output (POR-bar)
  • Power-Fail Output (MAX1970 and MAX1972)
  • Power-On Reset Input (MAX1971)
  • Ultra-Compact Design with Small External Components
  • Outputs Adjustable from 0.8V to VIN
  • 1.8V/3.3V and 1.5V/2.5V Preset
  • All Ceramic Capacitor Application
  • Soft-Start Reduces Inrush Current
  • Fully Assembled and Tested
  • Product Details

    MAX1972EVKIT evaluation kit (EV kit) is a fully assembled and tested circuit board that evaluates the MAX1970 family of dual step-down regulators. The circuit operates from an input voltage of 2.6V to 5.5V, and delivers a minimum of 750mA on each output. The output voltages are programmable from 0.8V to VIN using external feedback resistors, or they can be preset to 3.3V or 1.8V for output 1, and 2.5V or 1.5V for output 2. The board has a MAX1972 installed, but it can also be used to evaluate the MAX1970 and the MAX1971. The MAX1971 features a reset input (RSI), while the MAX1970/MAX1972 feature a power-fail output (PFO).

    Applications

    • Copper Gigabit SFP and GBIC Modules
    • Dual LDO Replacement
    • USB-Powered Devices
    • XDSL Modems
    • xDSL Routers

    MAX1972EVKIT
    Evaluation Kit for the MAX1970, MAX1971, MAX1972

    Latest Discussions

    No discussions on MAX1972 yet. Have something to say?

    Start a Discussion on EngineerZone®

    Recently Viewed