MAX2870

PRODUCTION

23.5MHz to 6000MHz Fractional/Integer-N Synthesizer/VCO

High-Performance, Wide-Frequency PLL with Integrated VCOs Simplifies Signal Chain and Improves Performance

Viewing:

Overview

  • Integer and Fractional-N Modes
  • Manual or Automatic VCO Selection
  • 3000MHz to 6000MHz Fundamental VCO
  • Output Binary Buffers/Dividers for Extended Frequency Range
    • 1/2/4/8/16/32/64/128
    • 23.5MHz to 6000MHz
  • Low Phase Noise
    • RMS Jitter: 0.25psRMS (typ)
    • EVM at 2.1GHz: 0.35% (typ)
  • High-Performance PFD
    • 105MHz in Integer-N Mode
    • 50MHz in Fractional-N Mode
  • Reference Frequency Up to 200MHz
  • Operates from +3.0V to +3.6V Supply
  • Dual Programmable Outputs
    • -4dBm to +5dBm
  • Analog and Digital Lock Detect Indicators
  • Hardware and Software Shutdown Control
  • Compatible with 1.8V Control Logic

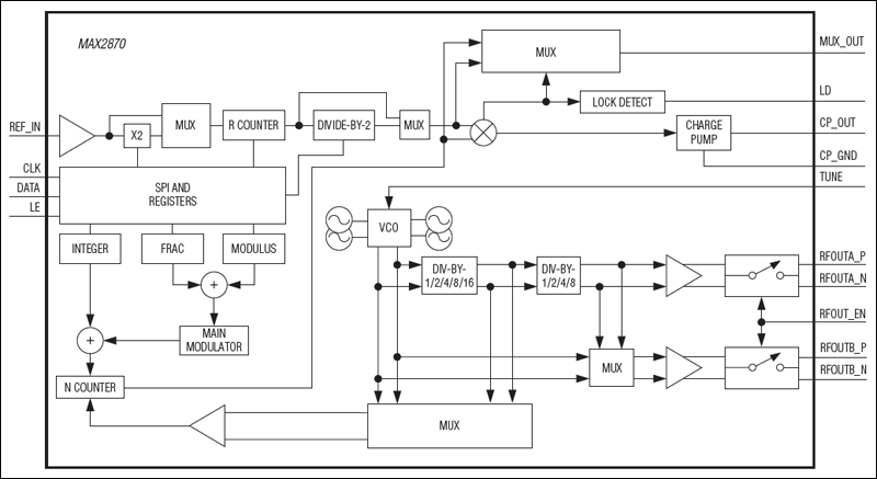
The MAX2870 is an ultra-wideband phase-locked loop (PLL) with integrated voltage controlled oscillators (VCOs) capable of operating in both integer-N and fractional-N modes. When combined with an external reference oscillator and loop filter, the MAX2870 is a high-performance frequency synthesizer capable of synthesizing frequencies from 23.5MHz to 6.0GHz while maintaining superior phase noise and spurious performance.

The ultra-wide frequency range is achieved with the help of multiple integrated VCOs covering 3000MHz to 6000MHz, and output dividers ranging from 1 to 128. The device also provides dual differential output drivers, which can be independently programmable to deliver -4dBm to +5dBm output power. Both outputs can be muted by either software or hardware control.

The MAX2870 is controlled by a 4-wire serial interface and is compatible with 1.8V control logic. The device is available in a lead-free, RoHS-compliant, 5mm x 5mm, 32-pin TQFN package, and operates over an extended -40°C to +85°C temperature range.

Applications

  • Clock Generation
  • PMAR/LMAR/Public Safety Radio
  • Satellite Communications
  • Test and Measurement
  • Wireless Infrastructure
  • Wireless LANs/CATV

MAX2870
23.5MHz to 6000MHz Fractional/Integer-N Synthesizer/VCO
MAX2870: Functional Diagram
Add to myAnalog

Add product to the Products section of myAnalog (to receive notifications), to an existing project or to a new project.

Create New Project
Ask a Question

Documentation

Learn More
Add to myAnalog

Add media to the Resources section of myAnalog, to an existing project or to a new project.

Create New Project

Software Resources

Can't find the software or driver you need?

Request a Driver/Software

Tools & Simulations


Evaluation Kits

MAX2871EVKIT

Evaluation Kit for the MAX2870 and MAX2871

Features and Benefits

  • Easy Evaluation of the MAX2870 and MAX2871
  • 50Ω SMA Connectors
  • All Critical Peripheral Components Included
  • PC Control Software
  • Proven PCB Layout
  • Fully Assembled and Tested

Product Details

The MAX2870/MAX2871 evaluation kits (EV kits) simplify the testing and evaluation of the MAX2870 and MAX2871 ultra-wideband phase-locked loop (PLL) with integrated voltage-control oscillators (VCOs). Each EV kit is fully assembled and tested at the factory. Standard 50Ω SMA connectors are included on the EV kits for the inputs and outputs to enable quick and easy evaluation on the test bench.

This document provides a Quick Start guide, a description of the EV kit circuit, a Troubleshooting Guide, the circuit schematic, a list of components for the EV kit, and diagrams for each layer of the PCB.

Note: This EV kit data sheet supports the MAX2870 (Rev B) and MAX2871 EV kits. Customers using MAX2870 (Rev A) EV kit can access the schematic, PCB layout, and user guide under the Help menu of the EV kit software.

Applications

  • Clock Generation
  • PMAR/LMAR/Public Safety Radio
  • Satellite Communications
  • Test and Measurement
  • Wireless Infrastructure
  • Wireless LANs/CATV

MAX2870EVKIT

Evaluation Kit for the MAX2870 and MAX2871

Features and Benefits

  • Easy Evaluation of the MAX2870 and MAX2871
  • 50Ω SMA Connectors
  • All Critical Peripheral Components Included
  • PC Control Software
  • Proven PCB Layout
  • Fully Assembled and Tested

Product Details

The MAX2870/MAX2871 evaluation kits (EV kits) simplify the testing and evaluation of the MAX2870 and MAX2871 ultra-wideband phase-locked loop (PLL) with integrated voltage-control oscillators (VCOs). Each EV kit is fully assembled and tested at the factory. Standard 50Ω SMA connectors are included on the EV kits for the inputs and outputs to enable quick and easy evaluation on the test bench.

This document provides a Quick Start guide, a description of the EV kit circuit, a Troubleshooting Guide, the circuit schematic, a list of components for the EV kit, and diagrams for each layer of the PCB.

Note: This EV kit data sheet supports the MAX2870 (Rev B) and MAX2871 EV kits. Customers using MAX2870 (Rev A) EV kit can access the schematic, PCB layout, and user guide under the Help menu of the EV kit software.

Applications

  • Clock Generation
  • PMAR/LMAR/Public Safety Radio
  • Satellite Communications
  • Test and Measurement
  • Wireless Infrastructure
  • Wireless LANs/CATV

MAX2871EVKIT
Evaluation Kit for the MAX2870 and MAX2871
MAX2870EVKIT
Evaluation Kit for the MAX2870 and MAX2871

Reference Designs

MAXREFDES161
MAXREFDES161 Circuits from the lab

Frequency Synthesizer Shield with the MAX2871

Features and Benefits

  • MAX2871 Fractional/Integer-N Synthesizer/VCO
  • +3.3V and +5V compatible logic
  • SMA output connectors
  • On-board 50.0MHz crystal oscillator
  • Mbed® library
  • Arduino shield form factor
MAXREFDES161
Frequency Synthesizer Shield with the MAX2871
MAXREFDES161
MAXREFDES161
MAXREFDES161 Block Diagram
MAXREFDES161 Firmware

Latest Discussions

Recently Viewed