MAX199

PRODUCTION

8-Channel, Multi-Range, 5V, 12-Bit DAS with 8+4 Bus Interface and Fault Protection

±17V Fault-Protected ADC with Software-Selectable Input Ranges

Viewing:

Overview

  • 12-Bit Resolution, 1/2LSB Linearity
  • Single +5V Operation
  • Software-Selectable Input Ranges:
    • ±VREF, ±VREF/2, 0V to VREF, 0V to VREF/2
  • Internal 4.096V or External Reference
  • Fault-Protected Input Multiplexer (±16.5V)
  • 8 Analog Input Channels
  • 6µs Conversion Time, 100ksps Sampling Rate
  • Internal or External Acquisition Control
  • Two Power-Down Modes
  • Internal or External Clock

The MAX199 multi-range, 12-bit data-acquisition system (DAS) requires only a single +5V supply for operation, and converts analog signals up to ±4V at its inputs. This system provides eight analog input channels that are independently software programmable for a variety of ranges: ±VREF, ±VREF/2, 0V to VREF, or 0V to VREF/2. This increases effective dynamic range to 14 bits, and provides the user flexibility to interface 4mA-to-20mA, ±12V, and ±15V powered sensors to a single +5V system. In addition, the converter is fault-protected to ±16.5V; a fault condition on any channel will not affect the conversion result of the selected channel. Other features include a 5MHz bandwidth track/hold, 100ksps throughput rate, internal/external clock, internal/external acquisition control, 8+4 parallel interface, and operation with an internal 4.096V or external reference.

A hardware active-low SHDN pin and two programmable power-down modes (STBYPD, FULLPD) provide low-current shutdown between conversions. In STBYPD mode, the reference buffer remains active, eliminating start-up delays.

The MAX199 employs a standard microprocessor (µP) interface. Its three-state data I/O interface is configured to operate with 8-bit data buses, and data-access and bus-release timing specifications are compatible with most popular µPs. All logic inputs and outputs are TTL/CMOS compatible.

The MAX199 is available in 28-pin DIP, wide SO, SSOP, and ceramic SB packages.

For a different combination of input ranges (±10V, ±5V, 0V to 10V, 0V to 5V), see the MAX197 data sheet. For 12-bit bus interfaces, see the MAX196/MAX198 data sheet.

Applications

  • Automatic Testing Systems
  • Data-Acquisition Systems
  • Industrial-Control Systems
  • Medical Instruments
  • Robotics
  • Telecommunications

MAX199
8-Channel, Multi-Range, 5V, 12-Bit DAS with 8+4 Bus Interface and Fault Protection
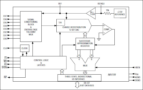
MAX199: Functional Diagram
Add to myAnalog

Add product to the Products section of myAnalog (to receive notifications), to an existing project or to a new project.

Create New Project
Ask a Question

Documentation

Learn More
Add to myAnalog

Add media to the Resources section of myAnalog, to an existing project or to a new project.

Create New Project

Software Resources


Hardware Ecosystem

Parts Product Life Cycle Description
Analog to Digital Converters (ADCs) 8
MAX1271 PRODUCTION Multirange, +5V, 8-Channel, Serial 12-Bit ADCs
MAX128 PRODUCTION Multirange, +5V, 12-Bit DAS with 2-Wire Serial Interface
MAX198 PRODUCTION 6-Channel, Multirange, 5V, 12-Bit DAS with 12-Bit Bus Interface and Fault Protection
MAX197 PRODUCTION Multi-Range (±10V, ±5V, +10V, +5V), Single +5V, 12-Bit DAS with 8+4 Bus Interface
MAX115 PRODUCTION 2x4-Channel, Simultaneous-Sampling 12-Bit ADCs
MAX1261 PRODUCTION 250ksps, +3V, 8-/4-Channel, 12-Bit ADCs with +2.5V Reference and Parallel Interface
MAX1262 PRODUCTION 400ksps, +5V, 8-/4-Channel, 12-Bit ADCs with +2.5V Reference and Parallel Interface
MAX1291 PRODUCTION 250ksps, +3V, 8-/4-Channel, 12-Bit ADCs with +2.5V Reference and Parallel Interface
Modal heading
Add to myAnalog

Add product to the Products section of myAnalog (to receive notifications), to an existing project or to a new project.

Create New Project

Evaluation Kits

MAX197EVKIT

Evaluation Kit for the MAX197 and MAX199

Features and Benefits

  • Proven PC Board Layout
  • Complete Evaluation System
  • Convenient Test Points Provided On-Board
  • Data Logging Software
  • Source Code Provided
  • Fully Assembled and Tested
  • User-Selected Microcontroller Module 80C32 or 68HC16

Product Details

The MAX197 evaluation system (EV system) is a complete, low-cost, 8-channel data-acquisition system consisting of a MAX197 evaluation kit (EV kit) and a Maxim 80C32 or 68HC16 microcontroller (µC) module. IBM® PC compatible software provides a handy user interface to demonstrate the MAX197's many features. Source code is provided.

The MAX197 EV kit requires a single +5V supply and includes optional input buffer amplifiers that operate with ±15V supplies.

The MAX197 EV kit and EV system evaluate both the MAX197 and the MAX199. To evaluate the MAX199, order a sample of the MAX199 along with the MAX197 EV kit.

Applications

  • Automated Test Equipment (ATE)
  • Data Acquisition
  • Industrial Controls Systems
  • Medical Instruments
  • Robotics
  • Telecommunications

MAX197EVKIT
Evaluation Kit for the MAX197 and MAX199

Latest Discussions

No discussions on MAX199 yet. Have something to say?

Start a Discussion on EngineerZone®

Recently Viewed