MAX198

PRODUCTION

6-Channel, Multirange, 5V, 12-Bit DAS with 12-Bit Bus Interface and Fault Protection

±17V Fault-Protected ADC with Software-Selectable Input Ranges

Viewing:

Overview

  • 12-Bit Resolution, 1/2 LSB Linearity
  • Single +5V Supply Operation
  • Software-Selectable Input Ranges:
    • ±10V, ±5V, 0V to +10V, 0V to +5V (MAX196)
    • ±VREF, ±VREF/2, 0V to +VREF, 0V to +VREF/2 (MAX198)
  • Internal 4.096V or External Reference
  • Fault-Protected Input Multiplexer
  • 6 Analog Input Channels
  • 6µs Conversion Time, 100ksps Sampling Rate
  • Internal or External Acquisition Control
  • Two Power-Down Modes
  • Internal or External Clock

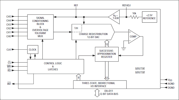
The MAX196/MAX198 multirange, 12-bit data-acquisition systems (DAS) require only a single +5V supply for operation, yet convert analog signals at their inputs up to ±10V (MAX196) and ±4V (MAX198). These systems provide six analog input channels that are independently software programmable for a variety of ranges: ±10V, ±5V, 0V to +10V, and 0V to +5V for the MAX196; ±VREF, ±VREF/2, 0V to +VREF, and 0V to +VREF/2 for the MAX198. This range switching increases the effective dynamic range to 14 bits and provides the flexibility to interface ±12V, ±15V, and 4mA to 20mA powered sensors to a single +5V system. In addition, these converters are fault protected to ±16.5V; a fault condition on any channel will not affect the conversion result of the selected channel. Other features include a 5MHz bandwidth track/hold, 100ksps throughput rate, software-selectable internal/external clock, internal/external acquisition control, 12-bit parallel interface, and internal 4.096V or external reference.

Two programmable power-down modes (STBYPD, FULLPD) provide low-current shutdown between conversions. In STBYPD mode, the reference buffer remains active, eliminating start-up delays.

The MAX196/MAX198 employ a standard microprocessor (µP) interface. A three-state data I/O port is configured to operate with 16-bit data buses, and data-access and bus-release timing specifications are compatible with most popular µPs. All logic inputs and outputs are TTL/CMOS compatible.

These devices are available in 28-pin DIP, wide SO, SSOP (55% smaller in area than wide SO), and ceramic SB packages. For 8+4 bus interface, see the MAX197 and the MAX199 data sheets. An evaluation kit is available (MAX196EVKIT-DIP).

Applications

  • Automated Test Equipment (ATE)
  • Data Acquisition
  • Industrial Controls Systems
  • Medical Instruments
  • Robotics
  • Telecommunications

MAX198
6-Channel, Multirange, 5V, 12-Bit DAS with 12-Bit Bus Interface and Fault Protection
MAX196, MAX198: Functional Diagram
Add to myAnalog

Add product to the Products section of myAnalog (to receive notifications), to an existing project or to a new project.

Create New Project
Ask a Question

Documentation

Learn More
Add to myAnalog

Add media to the Resources section of myAnalog, to an existing project or to a new project.

Create New Project

Software Resources

Can't find the software or driver you need?

Request a Driver/Software

Hardware Ecosystem

Parts Product Life Cycle Description
Analog to Digital Converters (ADCs) 10
MAX197 PRODUCTION Multi-Range (±10V, ±5V, +10V, +5V), Single +5V, 12-Bit DAS with 8+4 Bus Interface
MAX199 PRODUCTION 8-Channel, Multi-Range, 5V, 12-Bit DAS with 8+4 Bus Interface and Fault Protection
MAX127 PRODUCTION Multirange, +5V, 12-Bit DAS with 2-Wire Serial Interface
MAX128 PRODUCTION Multirange, +5V, 12-Bit DAS with 2-Wire Serial Interface
MAX1270 PRODUCTION Multirange, +5V, 8-Channel, Serial 12-Bit ADCs
MAX1271 PRODUCTION Multirange, +5V, 8-Channel, Serial 12-Bit ADCs
MAX1294 LAST TIME BUY 420ksps, +5V, 6-/2-Channel, 12-Bit ADCs with +2.5V Reference and Parallel Interface
MAX1266 PRODUCTION 420ksps, +5V, 6-/2-Channel, 12-Bit ADCs with +2.5V Reference and Parallel Interface
MAX1265 PRODUCTION 265ksps, +3V, 6-/2-Channel, 12-Bit ADCs with +2.5V Reference and Parallel Interface
MAX1295 PRODUCTION 265ksps, +3V, 6-/2-Channel, 12-Bit ADCs with +2.5V Reference and Parallel Interface
Modal heading
Add to myAnalog

Add product to the Products section of myAnalog (to receive notifications), to an existing project or to a new project.

Create New Project

Evaluation Kits

MAX196EVKIT

Evaluation Kit for MAX196 and MAX198

Features and Benefits

  • Stand-Alone Demo
  • Proven PC Board Layout
  • User Prototype Area
  • Fully Assembled and Tested
  • Jumper-Selectable Configuration

Product Details

The MAX196 evaluation kit (EV kit) is an assembled and tested board for prototyping designs using the MAX196 12-bit, multi-range data-acquisition system (DAS). The board includes voltage buffers for all six analog input channels, and is designed to be operated in a stand-alone demo mode using a binary LED readout. It can be adapted to a user-provided 16-bit microprocessor (µP) bus. The EV kit requires a +5V power supply for the MAX196 and ±15V power supplies for the op amps.

The MAX196 EV kit evaluates both the MAX196 and the MAX198. To evaluate the MAX198, order a free sample of the MAX198BCNI along with the MAX196 EV kit.

Maxim also offers a complete µP-based EV system for the 8-bit interface version of this device, the MAX197. Refer to the MAX197 EV kit manual.

Applications

  • Automated Test Equipment (ATE)
  • Data Acquisition
  • Industrial Controls Systems
  • Medical Instruments
  • Robotics
  • Telecommunications

MAX196EVKIT
Evaluation Kit for MAX196 and MAX198

Latest Discussions

No discussions on MAX198 yet. Have something to say?

Start a Discussion on EngineerZone®

Recently Viewed