Introduction
Protection circuits are the unsung heroes of modern electronics. The long electric chain, from the AC line to the digital load, no matter the application, is interspersed with fuses and transient voltage suppressors of all sizes and shapes. Along the electrical path, electrical stressors – such as inrush currents due to storage capacitors, reverse currents due to wiring errors or power outages, overvoltages and undervoltages induced by inductive loads switching or lightning – can damage precious electronic loads. This is true for microprocessors and memories, built with fragile submicron and low-voltage technologies. Like soldiers building a fort wall, it is necessary to build a perimeter of protection around the load to handle these potentially catastrophic events (Figure 1).

Figure 1. Unprotected CPU on fire.
Our first section reviews the fundamental features of an effective protection scheme. Subsequently, it highlights the shortcomings of a typical protection implementation such as high bill of materials, larger PC board size, high tolerance, and time-consuming qualification. Finally, it introduces a rich family of integrated, highly flexible protection ICs that address these concerns
Typical System Protection
Figure 2 shows a typical system protection scheme around the smart load, for example, a microprocessor. A DC-DC converter—complete with control (IC2), synchronous rectification MOSFETs (T3, T4) and associated intrinsic diodes (D3, D4), as well as input and output filter capacitors (CIN, COUT)—powers the microprocessor or PLC. A voltage surge (Figure 3) that comes from the 24V power bus (VBUS), if directly connected to VIN, would have catastrophic consequences for the DC-DC converter and its load. For this reason, front-end electronic protection is necessary. Here, the protection is implemented with a controller (IC1) that drives two discrete MOSFETs, T1 and T2.

Figure 2. Typical electronic system and protection.
Protection electronics must handle fault conditions such as overvoltage/undervoltage, overcurrent, and reverse-current flow within limits of its voltage and current rating. If the expected voltage surge exceeds the protection electronics rating discussed here, additional layers of protection can be added, in the form of filters and transient voltage suppression (TVS) devices.
Overvoltage Protection
Based on the DC-DC c onverter’s maximum operating voltage, the protector IC essentially consists of a MOSFET switch (T2) that is close within this operating range and is open above it. The associated intrinsic diode D2 is reverse-biased in case of an overvoltage and does not play any role. The presence of T1 and D1 is also inconsequential in this case, with T1 fully ‘on’.

Figure 3. Hot plug-in causes voltage surges.
Overcurrent Protection
Even when the incoming voltage is confined within the allowed operating range, problems can persist. Upward voltage fluctuations generate high CdV/dt inrush currents that can blow a fuse (Figure 4), burn up a PCB trace, or overheat the system, reducing its reliability. Accordingly, the protection IC must be equipped with a current-limiting mechanism.

Figure 4. Blown-up fuse.
Reverse-Current Protection
A MOSFET’s intrinsic diode between drain and source is reverse-biased when the MOSFET is ‘on’ and forward-biased when the MOSFET voltage polarity reverses. It follows that T2 by itself cannot block negative-input voltages. These can happen accidentally, for example, during a negative transient or a power outage, when the input voltage (VBUS in Figure 2) is low or absent and the DC-DC converter input capacitor (CIN) feeds the power BUS via the intrinsic diode D2.
To block the reverse current, the transistor T1, placed with its intrinsic diode D1 opposing the negative current flow, is necessary. The result is a costly back-to-back configuration of two MOSFETs with their intrinsic diodes oppositely biased.
Integrated Back-to-Back MOSFETs
The need for a back-to-back configuration is obvious if discrete MOSFETs are utilized, like in Figure 2, and less obvious if the protection is monolithic, namely when the control circuit and MOSFET are integrated in a single IC. Many integrated protection ICs equipped with reverse-current protection utilize a single MOSFET, with the additional precaution of switching the device body-diode to reverse-bias no matter the MOSFET polarization. This implementation works well with 5V MOSFETs, which have a symmetrical structure with respect to source and drain. Source-body and drain-body maximum operating voltage are the same. High-voltage MOSFETs, in our case, are not symmetrical and only the drain is designed to withstand high voltage with respect to body. The layout of high-voltage MOSFETs is more critical and HV MOSFETs with optimized RDS(ON) only come with the source shorted to the body. Bottom line, a high-voltage (> 5V) integrated solution will have to utilize a back-to-back configuration as well.
Motor Drive Applications
motor driver applications, the DC motor current is PWM-controlled with a MOSFET bridge driver. During the OFF-portion of the PWM control cycle, the current recirculates back to the input capacitor, effectively implementing an energy recovery scheme. In this case, reverse-current protection is not called for.
Traditional Discrete Solution
Figure 5 illustrates the high costs, in terms of PC board area and bill of materials, of utilizing a discrete implementation like the one in Figure 2 (24VIN, -60V to +60V protection). The PCB area is a hefty 70mm2.

Figure 5. Traditional discrete protection with higher PCB area (70mm2).
Integrated Solution
Figure 6 shows the advantage of integrating the control and power MOSFETs within the same IC, which is packaged in a 3mm x 3mm TDFN-EP package. In this case, the PCB area occupation is reduced to roughly 40% of the discrete solution (28mm2).
Integrated Protection Family
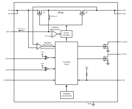
The MAX17608, MAX17609, MAX17610 family of adjustable overvoltage and overcurrent protection devices provides an example of such an integrated solution. It features a low 210mΩ, on-resistance integrated FET pair as shown in Figure 7.

Figure 7. MAX17608/MAX17609 overvoltage/overcurrent protection device block diagram.
The devices protect downstream circuitry from positive and negative input voltage faults up to ±60V.The overvoltage-lockout threshold (OVLO) is adjusted with optional external resistors to any voltage between 5.5V and 60V (Figure 8). Also, the undervoltage-lockout threshold (UVLO) is adjusted with optional external resistors to any voltage between 4.5V and 59V. They feature programmable current-limit protection up to 1A. The current-limit threshold can be programmed by connecting a suitable resistor to the SETI pin. The MAX17608 and MAX17610 block current flows in reverse direction, whereas the MAX17609 allows current to flow in the reverse direction. The devices also feature thermal shutdown protection against internal overheat. They are available in a small, 12-pin (3mm x 3mm) TDFN-EP package. The devices operate over the -40°C to +125°C extended temperature range.
In addition to the desirable integrated features, this solution has precise current sensing at ±3% compared to ±40% which is typical with a discrete solution. The IC also reports the load instantaneous current value on the SETI pin (Figure 8). This is a great feature, helping the system to monitor current consumption of each circuit board.
The devices can be programmed to behave in three different ways under current-limit condition: Auto-retry, Continuous, or Latch-off modes. This is a great way for the system designer to decide how to manage load transient to minimize system downtime and service cost.

Figure 8. MAX17608/MAX17609 application diagram.
See Table 1 for a full portfolio of protection solutions up to 6A and up to ±60V.
| Part No. | Description | Operating Voltage Range (V) | Operating Maximum Current (A) | Current-Sense Accuracy | Typical RON | Package | Size (mm × mm) |
| MAX17612A | OV, UV, OC, OT, reverse- current protection (internal FET), FLAG and UVOV signals, Pin-selectable (latch-off, autoretry, continuous) | 4.5 to 60 | 0.25 | ±5% at 20mA to 250mA | 2 × 710mΩ | TDFN-EP/10 | 3 × 3 |
| MAX17612B | OV, UV, OC, OT, FLAG and UVOV signals, Pin-selectable (latch-off, autoretry, continuous) | 4.5 to 60 | 0.25 | ±5% at 20mA to 250mA | 2 × 710mΩ | TDFN-EP/10 | 3 × 3 |
| MAX17612C | OC, OT, reverse- current protection (internal FET), FWD and REV signals, Pin-selectable (latch-off, autoretry, continuous) | 4.5 to 60 | 0.25 | ±5% at 20mA to 250mA | 2 × 710mΩ | TDFN-EP/10 | 3 × 3 |
| MAX17608 | OV, UV, OC, OT, reverse-current protection (internal FET), FLAG and UVOV signals, Pin-selectable (latch-off, autoretry, continuous) | 4.5 to 60 | 1 | ±3% at 0.2A to 1A | 2 × 260mΩ | TDFN-EP/12 | 3 × 3 |
| MAX17609 | OV, UV, OC, OT, FLAG and UVOV signals, Pin-selectable (latch-off, autoretry, continuous) | 4.5 to 60 | 1 | ±3% at 0.2A to 1A | 2 × 260mΩ | TDFN-EP/12 | 3 × 3 |
| MAX17610 | OC, OT, reverse-current protection (internal FET), FWD and REV signals, Pin-selectable (latch-off, autoretry, continuous) | 4.5 to 60 | 1 | ±3% at 0.2A to 1A | 2 × 260mΩ | TDFN-EP/12 | 3 × 3 |
| MAX14721 | OV, UV, OC, OT, reverse-current (with external FET), 1x Dual-Stage Current Limiting, Pin-selectable (latch-off, autoretry, continuous) | 5.5 to 60 | 2 | ±10% at 0.3A to 2A | 76mΩ | TQFN-EP/20 | 5 × 5 |
| MAX14722 | OV, UV, OC, OT, reverse-current (with external FET), 1.5x Dual-Stage Current Limiting, Pin-selectable (latch-off, autoretry, continuous) | 5.5 to 60 | 2 | ±10% at 0.3A to 2A | 76mΩ | TQFN-EP/20 | 5 × 5 |
| MAX14723 | OV, UV, OC, OT, reverse-current (with external FET), 2x Dual-Stage Current Limiting, Pin-selectable (latch-off, autoretry, continuous) | 5.5 to 60 | 2 | ±10% at 0.3A to 2A | 76mΩ | TQFN-EP/20 | 5 × 5 |
| MAX17613A | OV, UV, OC, OT, reverse-current protection (internal FET), FLAG and UVOV signals, Pin-selectable (latch-off, autoretry, continuous) | 4.5 to 60 | 3 | ±3.5% at 0.15A to 3A | 2 × 65mΩ | TQFN-EP/20 | 4 × 4 |
| MAX17613B | OV, UV, OC, OT, FLAG and UVOV signals, Pin-selectable (latch-off, autoretry, continuous) | 4.5 to 60 | 3 | ±3.5% at 0.15A to 3A | 2 × 65mΩ | TQFN-EP/20 | 4 × 4 |
| MAX17613C | OC, OT, reverse- current protection (internal FET), FWD and REV signals, Pin-selectable (latch-off, autoretry, continuous) | 4.5 to 60 | 3 | ±3.5% at 0.15A to 3A | 2 × 65mΩ | TQFN-EP/20 | 4 × 4 |
| MAX17525 | OV, UV, OC, OT, reverse-current protection (external P-FET), FLAG signal, 1x Dual-Stage Current Limiting (1.5x & 2x options), Pin-selectable (latch-off, autoretry, continuous) | 5.5 to 60 | 6 | ±10% at 1A to 6A | 31mΩ | TQFN-EP/20 | 5 × 5 |
| MAX17526A | OV, UV, OC, OT, reverse-current protection (external N-FET), FLAG signal, Power Limit, 1x Dual-Stage Current Limiting, Pin-selectable (latch-off, autoretry, continuous) | 5.5 to 60 | 6 | ±6% at 0.6A to 6A | 30mΩ | TQFN-EP/20 | 5 × 5 |
| MAX17526B | OV, UV, OC, OT, reverse-current protection (external N-FET), FLAG signal, Power Limit, 1.5x Dual-Stage Current Limiting, Pin-selectable (latch-off, autoretry, continuous) | 5.5 to 60 | 6 | ±6% at 0.6A to 6A | 30mΩ | TQFN-EP/20 | 5 × 5 |
| MAX17526C | OV, UV, OC, OT, reverse-current protection (external N-FET), FLAG signal, Power Limit, 2x Dual-Stage Current Limiting, Pin-selectable (latch-off, autoretry, continuous) | 5.5 to 60 | 6 | ±6% at 0.6A to 6A | 30mΩ | TQFN-EP/20 | 5 × 5 |
| MAX17523 | OV, UV, OC, OT, reverse-current protection (with external FET), Pin-selectable (latch-off, autoretry, continuous) | 4.5 to 36 | 1 | ±10% at 0.3A to 1A | 2 × 95mΩ | TQFN-EP/16 | 3 × 3 |
| MAX17561 | OV, UV, OC, OT, reverse-current protection (internal FET), FLAG signal, Autoretry | 4.5 to 36 | 4.2 | ±15% at 0.7A to 4.2A | 2 × 50mΩ | TSSOP-EP/14 | 5 × 6.5 |
| MAX17562 | OV, UV, OC, OT, reverse-current protection (internal FET), FLAG signal, Latch-of | 4.5 to 36 | 4.2 | ±15% at 0.7A to 4.2A | 2 × 50mΩ | TSSOP-EP/14 | 5 × 6.5 |
| MAX17563 | OV, UV, OC, OT, reverse-current protection (internal FET), FLAG signal, Continuous | 4.5 to 36 | 4.2 | ±15% at 0.7A to 4.2A | 2 × 50mΩ | TSSOP-EP/14 | 5 × 6.5 |
Protecting the Protector
The typical load box (Figure 9) includes a front-end transceiver that handles data and routes the power to a step-down buck converter, which delivers the appropriate voltage to the ASIC/microcontroller/FPGA. The load is typically powered by a 24V DC power source (VBUS). The power path is shown in Figure 9.

If the 24V bus is clean or has an electric noise level below the operating voltage of the front-end switching regulator, no additional protection is necessary (no TVS in Figure 2).
However, a factory floor can be a very challenging environment, with long cables, lightning strikes, and strong electromagnetic interference resulting in high-voltage transients. Accordingly, the load box may have to withstand voltage transients much higher than the OC/OV protection operating voltage.
In this case, a load box utilizes transient voltage suppressors (TVS) to limit the input voltage (VCC) at the front-end. The associated input current peaks are reduced by the resistor RP, a parasitic or physical element in the electric path between the voltage transient’s source (VBUS) and the sensor.
Let’s see how to select a TVS out of the Littefuse™ catalog, as an example. The general characteristics of a TVS are shown in Figure 10.

Figure 10. T. TVS V-I characteristics.
The TVS device is an open circuit until the voltage across it reaches VBR. At this point, it starts to conduct current while its voltage rises slightly up to its maximum clamping voltage VC, which corresponds to the maximum allowed peak pulse current IPP. The product VC × IPP is the maximum peak power that the TVS can handle (400W for this TVS family).
For effective protection, the TVS VBR must be chosen to be above VCC(MAX) while VC must be below the switching regulator input voltage breakdown.
Our VBUS supply is 24V ±10%, with 26.4V maximum (VBUS(MAX)). The closest possible TVS choice from the catalog is the SMAJ28A, with a minimum 28V VBR, a 45.4V maximum clamp voltage, and an 8.8A maximum peak current (Figure 11). The delta between the TVS voltage and the voltage transient develops the current through the resistor, RP, which has to be below the maximum-allowed IPP.

Figure 11. Minimum TVS selection.
The fact that our load box must withstand 24VDC and at least a 45.4V transient removes a large group of buck converters from consideration.
Additionally, with the selection above, there is only a 1.6V margin between the maximum VBUS and the minimum TVS voltage (VBR). A higher margin requires a voltage rating for the buck converter (VCC) that is well above 45.4V. Ideally, with a 60V-rated protection IC, a SMAJ33A with a minimum VBR of 33V can be used (and a clamp voltage VC of 53.3V, well below 60V). This gives an operating margin of 6.6V above VBUS(MAX) and 6.7V below 60V (Figure 12).

Figure 12. Ideal TVS selection.
Conclusion
Electronic loads require protection from the effects of power outages and fluctuations, inductive load switching, and lightning. We reviewed a typical protection solution, with a low level of integration that not only leads to inefficiencies in PC board space and high bill of materials but has high tolerance and poses circuit qualification challenge. We presented a rich family of highly integrated, highly flexible, low-RDS(ON) protection ICs that provide direct and reverse-voltage and current protection. They are extremely easy to use and provide the necessary features with minimal bill of materials and PC board space occupation. With these ICs, you can design a tight perimeter of protection around the system for enhanced safety and reliability.
关联至此文章
产品
4.5V至60V、1A、OV/UV/反向电压保护器,带正向/反向限流
高精度可调过压和过流保护器
4.5V至60V、3A限流器,具有OV、UV和反向保护
具有OV、UV、反向电压保护的4.2V至36V、1A限流器
4.5V至60V、3A限流器,具有OV、UV和反向保护
5.5V至60V、6A限流器,具有OV、UV、反向保护和功率抑制
高精度可调过压和过流保护器
4.5V至60V、3A限流器,具有OV、UV和反向保护
4.5V至60V、250mA限流器,具有OV、UV和反向保护
5.5V至60V、6A限流器,具有OV、UV、反向保护和功率抑制
高精度、可调节功率抑制器
高精度、可调节功率抑制器
4.5V至60V、250mA限流器,具有OV、UV和反向保护
4.5V至60V、1A、OV/UV/反向电压保护器,带正向/反向限流
5.5V至60V、6A限流器,具有OV、UV、反向保护和功率抑制
4.5V至60V、1A、OV/UV/反向电压保护器,带正向/反向限流
4.5V至60V、250mA限流器,具有OV、UV和反向保护
高精度、可调节功率抑制器
高精度可调过压和过流保护器
高精度、可调节功率抑制器
