概览
设计资源
设计与集成文件
• Schematic• Bill of Materials
• Gerber Files
• PADs Layout Files
• Assembly Drawing 下载设计文件 1.26 M
评估硬件
产品型号带"Z"表示符合RoHS标准。评估此电路需要下列选中的电路板
- EVAL-CN0377-EB1Z ($367.92) DC to 2.5 GHz Switchable RF Attenuator Implemented with RF MEMS Switches
优势和特点
- DC至2.5GHz可切换RF衰减器
- RF MEMS开关实施方案
- 密封开关触点
- 驱动寿命:10亿周期(最小值)
参考资料
-
CN-0377:使用RF MEMS开关实现的DC至2.5 GHz可切换RF衰减器 (Rev. A)2016/10/25PDF252 K
电路功能与优势
图1所示的电路使用RF MEMS开关在两台表贴RF衰减器和两条直通路径之间路由RF信号。

衰减RF信号通常在RF测试仪器仪表和接收器前端完成,以保护下游电路并扩大动态范围。使用分立式衰减器和开关可较大程度提升设计灵活性,增加路由选项。在图1电路图中,两个ADGM1304单刀四掷(SP4T) RF MEMS开关按背靠背方式配置,在输入和输出端之间产生了四条独立可切换路径。前两条路径是直通传输线,第三条包含一个6 dB衰减器,第四条包含一个9 dB衰减器。实现此应用的关键在于:利用超低的插入损耗和高线性度开关,在不同路径选项之间进行多路复用。
开关必须对RF信号尽可能没有影响,且应尽量避免增加插入损耗和失真。ADGM1304开关在2.5 GHz时提供同类优质的插入损耗0.26 dB,以及69 dBm的典型三阶交调截点(IP3)性能。除了插入损耗和失真之外,MEMS开关为此应用带来的另一个关键优势是其能够传输真正的直流信号。这意味着,在典型RF仪器仪表衰减器开关应用中开关不会限制低频工作,使得仪器仪表能够在必要时传递直流偏置电压。
ADGM1304器件的物理尺寸为4 mm × 5 mm × 0.95 mm,与传统的机电继电器开关解决方案相比,它大幅减小了印刷电路板(PCB)的面积。此外,ADGM1304开关的启动速度为30 μs,与机电继电器相比有显著提升,后者是毫秒量级,并在测量系统中引入显著延时。ADGM1304器件的启动生命周期可保证10亿个周期,与机电继电器相比,这是一大改进,此外,它还大幅提升了系统的整体可靠性。
电路描述
图2是电路评估板的实物特写照片。开关标示为黑色。ADGM1304开关具有SP4T配置;因此,背靠背布置可以实现四个单独可选的路径。图2中的白色元件是表贴安装衰减器,由EMC Technology制造。6 dB和9 dB衰减器(分别为TS0606F和TS0609F)具有DC至10 GHz的优质性能频率范围,峰值功率处理水平为2 W (33 dBm)。 ADGM1304 MEMS开关具有高达14 GHz的3 dB带宽和36 dBm(连续波)的功率处理水平,因此非常适合与这些衰减器一起使用。

RF边缘安装型SMA连接器由Rosenberger制造(32K243-40ML5),频率范围为DC至18 GHz。所用PCB材料叠层如图3所示,与EVAL-ADGM1304EBZ评估板相同。

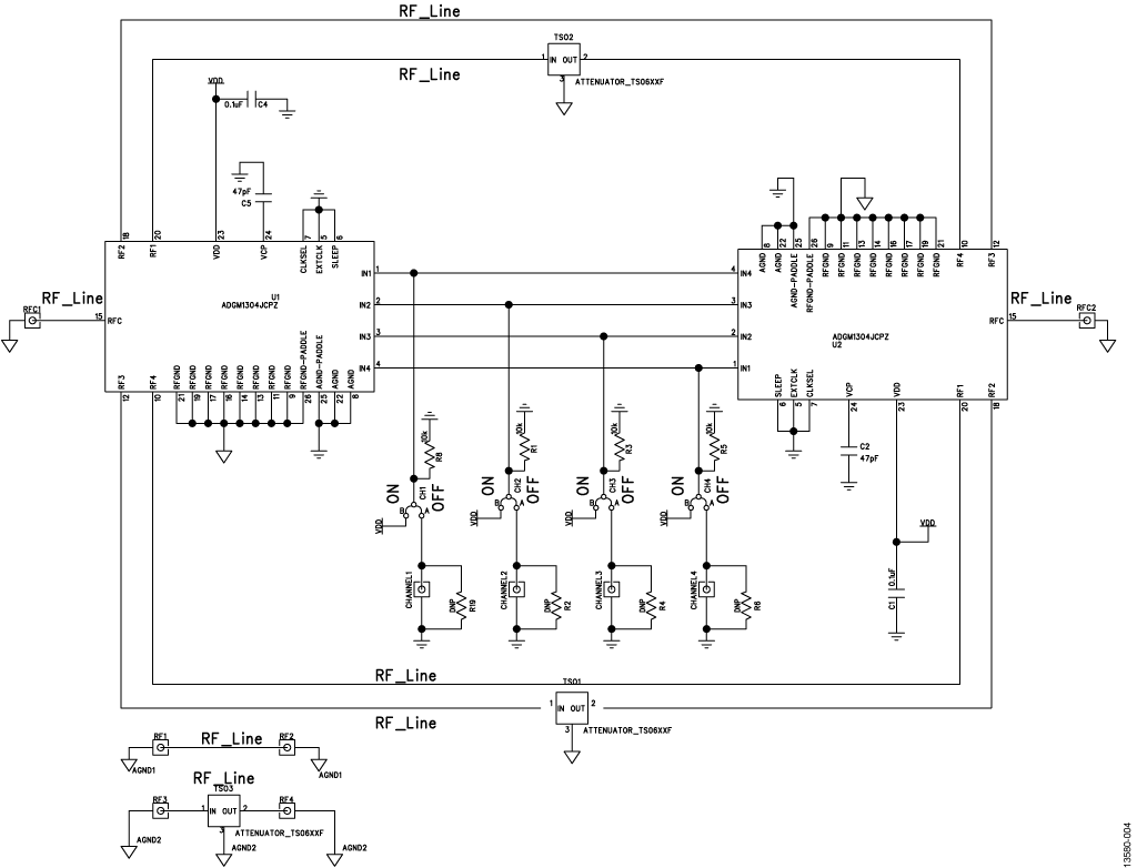
图4显示了PCB的完整原理图。标有CH1至CH4的链路即为可选择的四个路径(两个直通路径和两个衰减器路径)中的每个路径。所有这些路径都是独立可控的,根据需要,它们可以全开、全关或部分开部分关。

图4中的原理图也显示了校准结构。它们由两条传输线组成,每条传输线的长度与衰减器网络从输入到输出的距离相同。其中一条传输线含有一个6 dB衰减器。这些线路的功能是将可切换衰减器网络性能与不存在开关的理想情况进行比较。图5是这些校准传输线的实物照片。左侧线路包含6 dB衰减器,如线路中心的白色矩形所示。

图6显示了所有路径组合(包括比较校准线路频率性能)的测试结果。

顶部蓝色虚线所示的插入损耗曲线对应于校准直通线,这是不存在开关的理想情况。绿色虚线所示的插入损耗曲线对应于直通线配置中加入两个ADGM1304 器件。 在2.5 GHz时,插入损耗仅增加约0.3 dB。
蓝色实线对应于含有6 dB衰减器的校准线。相应的开关和衰减器网络对应于绿色实线。插入损耗曲线参考右侧dB轴。同样,两个开关增加的损耗很小且是单调的。
9 dB开关衰减器网络以红色显示。当使用衰减值更高的衰减器时,开关的损耗变得不那么明显,原因是其幅度与衰减器值相比非常小。
电路板在2.5 GHz以上的频率完全可以正常工作,但由于开关是反射式开关且未端接,因此断开通道在较高频率下会引起插入损耗的谐振。
常见变化
本电路可以使用不同值的衰减器。作为一般规则,可以使用的最大衰减器值受背靠背开关的关断隔离性能的限制。本电路的另一种变化是背靠背开关之间不使用RF衰减器,而是使用RF滤波器。滤波器组切换是一种常见应用,ADGM1304具有低插入损耗、直流工作、高线性度性能和小尺寸的特性,因而也有益于这种应用。
电路评估与测试
电路板设计为通过SMA兼容连接器连接到矢量网络分析仪(VNA)。电路上的SMA连接器是插口式。电路板上有四个标记为CH1至CH4的链路,要在每个衰减器和直通通道之间切换,可以手动改变这些链路以驱动开关的并行逻辑输入从而切换通道。此外,使用板上的SMB连接器输入的数字信号也可以控制开关。
设备要求
- 矢量网络分析仪(VNA),带85033D 3.5 mm校准套件的Keysight 8753E,或等效设备
- EVAL-CN0377-EB1Z评估板
- 电源(3.3 V)
- 带3.5 mm型连接器的同轴RF电缆
设置与测试
测试设置如图7所示。VNA只能通过3.5 mm连接器兼容电缆连接到电路评估板。开始测试电路评估板之前,需要对VNA到电缆末端进行全面的两端口s参数误差校正校准。关于如何执行此误差校正校准,请参考VNA制造商指南。

电路评估板由3.3 V电源供电,表1列出了使能每个衰减器和直通路径时评估板上所有链路的逻辑状态。
| 衰减器/直通路径 | 链路 |
|||
| CH1 | CH2 | CH3 | CH4 | |
| 6 dB (TS01) | 0 | 0 | 1 | 0 |
| 9 dB (TS02) | 1 | 0 | 0 | 0 |
| 直通1 (TS01) |
0 | 0 | 0 | 1 |
| 直通2 (TS02) | 0 | 1 | 0 | 0 |

