概览
设计资源
器件驱动器
软件(如C代码和/或FPGA代码等)用于与元件的数字接口通信。
AD779x Linux GitHub Driver Source Code
优势和特点
- 双通道RGB色度计
- 高灵敏度、低噪声跨导放大器
- 可编程增益TIA
参考资料
-
CN0312:带可编程增益跨阻放大器和同步检波器的双通道色度计2013/3/29PDF543 kB
电路功能与优势
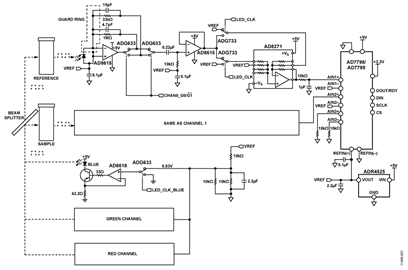
图1所示电路是一个双通道色度计,集成调制光源发射器 和同步检波器接收器。电路以三种不同的波长测量样本与 参考容器的吸收光线之比。
该电路针对许多化学分析和环境监控仪器提供有效的解决 方案,这些仪器仪表用于通过吸收光谱测量浓度和表征材 料。
光电二极管接收器调理路径包括可编程增益跨阻放大器, 用于将二极管电流转换为电压,并允许分析光吸收情况大 不相同的不同液体。16位Σ-Δ型模数转换器(ADC)提供额外 的动态范围,确保宽范围光电二极管输出电流具有足够的 分辨率。
使用调制光源和同步检波器而非恒流(直流)源可消除环境 光线和低频噪声产生的测量误差,并提供更高的精度。

电路描述
AD8618 四通道运算放大器形成三个简单的电流源,以恒定 电流驱动LED。 EVAL-SDP-CB1Z产生5 kHz时钟,通过单刀双掷(SPDT)开关ADG633调制一个LED,以便打开或关闭其电流源的基准电压。将另外两个LED的电流源设为0 V可在不用时将其关闭。
波束分离器将一半光线通过样本容器发送,另一半通过参考容器发送。取决于每个容器中介质的类型和浓度,容器可吸收不同量的光。每个容器另一侧的光电二极管产生少量电流,数量与接收到的光量成比例。
每条通道的第一级包含 AD8615 运算放大器,该运算放大器 配置为跨阻放大器,可将光电二极管输出电流转换为电压。AD8615作为光电二极管放大器,是一个不错的选择,因为它具有极低的输入偏置电流(1 pA)、输入失调电压(100 μV)和噪声(8 nV/√Hz)。虽然信号随后经交流耦合,在本级中尽量减少直流误差依然很重要,这样可避免损失动态范围。运算放大器输入偏置电流乘以输出端的反馈电阻值,作为失调电压。带增益输出端上的运算放大器输入失调电压取决于反馈电阻和光电二极管分流电阻。此外,流经光电二极管的任何运算放大器输入电压失调都会导致光电二极管暗电流的增加。
图2显示带单反馈电阻的典型跨导放大器及其理想传递函数。

由于某些受测溶液可能具有非常强的吸收特性,因此有时需要使用大反馈电阻以测量光电二极管产生的极小电流,同时要能够测量与高度稀释溶液相对应的大电流。为了解 决这一难题,图1中的光电二极管放大器含有两个不同的可选增益。其中一个增益设为33 kΩ,另一个设为1 MΩ。当单SPDT开关连接运算放大器的输出端以便开关反馈电阻时,ADG633的导通电阻可能导致跨阻增益误差
为了避免这个问题,图3显示了一种较好的配置,在该配置中,反馈环路内部的ADG633选择所需电阻,同时第二个开关将系统下一级与所选反馈环路相连。放大器输出端的电压为:
VTIA OUTPUT = IPHOTODIODE × RFEEDBACK
而非
VTIA OUTPUT = IPHOTODIODE × (RFEEDBACK + RONADG633)
它表示增益误差。但是,由于其中一个ADG633位于反馈环路之外,该级的输出阻抗即为ADG633的导通电阻(通常52 Ω),而非与闭环工作时运算放大器输出有关的极低输出阻抗。
请注意,出于稳定性考虑,要求使用反馈电容 CFx,以补偿总输入电容(二极管电容加上运算放大器输入电容)以及反馈电阻 RFx产生的极点。有关此分析的详情,请参见传感器信号调理实用设计技巧中的第5部分。
哪怕诸如AD8615这类最好的轨到轨输出放大器都无法完全摆动输出至电轨。此外,AD8615上的输入失调电压可以为负,虽然其数值非常小。ADR4525基准电压源将光电二极管和放大器偏置到2.5 V,而非使用负电源确保放大器不会被削波,从而可驱动至0 V。电路板的模拟和数字部分采用5 V线性调节器供电。

光电二极管放大器输出电压可在2.5 V至5.0 V范围内摆动。对于33 kΩ范围而言,2.5 V输出范围对应满量程光电二极管的电流值为75.8 μA。对于1 MΩ范围而言则对应2.5 μA。使用1 MΩ的增益设置进行操作时,重要的是保护光电二极管不受外界光线影响,以防放大器饱和。虽然下文所述的同 步整流器可极大地衰减任何不与LED时钟同步的频率,但如果上一级被衰减,则它无法正常发挥作用。每通道的增益设置可通过EVAL-SDP-CB1Z板独立选择。
下一级是简单缓冲交流耦合滤波器。滤波器截止频率设为7.2 Hz;它移除所有输出失调电压,并衰减白炽灯和荧光灯以及其它所有进入光电二极管的杂散光造成的低频光污染。同时,ADR4525的输出还将该电路偏置到2.5 V;因此,该级的输出信号摆幅标称值范围为1.25 V至3.75 V。
紧随交流耦合滤波器之后的电路为同步整流器电路,采用AD8271 差动放大器和ADG733三路SPDT开关组成。ADG733内部开关与AD8271的内部10 kΩ增益设置电阻串联;因此,ADG733的4.5 Ω最大导通电阻造成的增益误差仅为0.05%,并且温度漂移低于1 ppm/°C。
系统的其余部分使用ADG633开关,因为它们具有极低的泄漏电流和较低的寄生电容。
当驱动LED的时钟处于高电平状态时,ADG733内的开关将根据如下简单传递函数配置AD8271
VO = VIN
其中:
VO为同步检波器的输出。
VIN为同步检波器的输入,范围为2.5 V至3.75 V。
在该配置下,同步整流器用作单位增益放大器。
当驱动LED的时钟处于低电平状态时,ADG733内的开关将根据如下传递函数配置AD8271
VO = 2VREF − VIN
其中:
VREF为ADR4525的2.5 V输出。
VIN范围为1.25 V至2.5 V。
这种情况下,当输入为1.25 V时(交流耦合级可输出的最小电压),同步整流器的输出为3.75 V;而当输入为2.5 V时(交流耦合级的中间电平),同步整流器的输出为2.5 V。在这种配置下,同步整流器的增益为−1,并且在+2.5 V基准电压附近偏置。

图4为系统框图,并标出了每级的电压范围。同步整流电路处理后的结果为可变直流电压,变动范围为2.5 V(没有光线到达光电二极管)至3.75 V(满量程光输入)。该输出电压对应1.25 V的满量程输出摆幅。
该电路过滤频率不与LED时钟同步的信号(或奇次谐波,因为时钟波形为方波)。在频域中,AD8271输出端的低通滤波器看上去像一个LED时钟频率附近的带通滤波器。该滤波器的带宽越低,同步整流器就越能抑制带外噪声。出于噪声抑制和建立时间的权衡考虑,该滤波器的截止频率设为16 Hz。必须说明,该滤波器带宽约等于LED时钟。例如,若LED调制为5 kHz,则同步检波器的3 dB通带范围为4.984 kHz至5.016 kHz。
系统最终级为低噪声、16位、Σ-Δ型ADC AD7798 。该ADC集成内置的可编程增益放大器(PGA),具有差分输入。将2.5 V基准电压源与AIN引脚相连,并将PGA增益设为2以便允许它把同步整流器的2.5 V至3.75 V输出映射为满量程16位输出。此外,AD7798的输出滤波器还提供50 Hz和60 Hz下的最低65 dB抑制,进一步衰减同步检波器的所有噪声。
为了验证前端电路不会对系统产生过大的噪声,数据在LED禁用时采集。同步检波器依然工作在LED时钟频率下,但不会检测到任何与该时钟同步的光信号。因此,它 可移除除了AD8271和ADC产生的误差之外的所有直流和交流信号。图5显示该配置下的噪声,它针对单个通道的数值低于1 LSB(ADC输入在两个代码之间置中),针对另一 个通道为1 LSB峰峰值(ADC输入在两个相邻代码之间位于过渡区域)。此外,需注意测量电压为负,数值为几个mV,这是符合AD8271典型失调误差分布的预期性能。

常见变化
改变光电二极管放大器上反馈电阻的数值即可改变放大器增益。这是一种自定义电路的简单方法,可用于不同光照水平的特定应用。然而,补偿电容也必须改变,以保持带宽,保证放大器的稳定性。
对于极低水平光照测量系统而言,同步检波器的低通滤波器其截止频率可设为低得多的频率值,以便具有优质性能,但代价是测量周期较长。
由于LED的光输出随温度变化而改变,系统以样本和参考通道的比例进行测量。光电二极管的增益容差最大值为±11%;因此,由于LED输出随时间和温度的变化而改变,比例的变动在一定程度上存在漂移。加入光学反馈环路控制幅度后,LED可大幅降低光随温度变化而改变的程度,甚至使单通道精确测量成为可能。图7表示典型200个样本采集期间的参考通道与样本通道读数之比。

电路评估与测试
本电路使用EVAL-CN0312-SDPZ评估板和 EVAL-SDP-CB1Z系统演示平台(SDP)评估板。
CN-0312评估软件与EVAL-SDP-CB1Z通信,以从EVAL-CN0312-SDPZ捕捉数据。
设备要求
需要以下设备:
- 带USB端口的Windows® XP、Windows Vista(32位)或Windows 7(32位)PC
- EVAL-CN0312-SDPZ评估板
- EVAL-SDP-CB1Z评估板(SDP)
- 6 V至12 V直流、500 mA电源
- CN-0312评估软件
- 蒸馏水和测试液体样本
开始使用
将CN-0312评估软件放进PC的光盘驱动器,加载评估软件。打开我的电脑,找到包含评估软件光盘的驱动器,打开Readme文件按照Readme file文件中的说明安装和使用评估软件。
功能框图
图8显示测试设置的功能框图。EVAL-CN0312-SDPZ-SCH pdf filepdf文件提供了完整电路原理图。此文件位于CN0312设计支持包中。

设置
将光电二极管引脚弯折90°,然后插入D2与D3中。有关每个光电二极管阳极端子的正确朝向请参见图8。
一旦完成安装,确保光电二极管位置距离印刷电路板(PCB)约15 mm。
将EVAL-CN0312-SDPZ上的120引脚连接器连接到EVAL-SDP-CB1Z上的CON A连接器。将外部6 V至12 V直流电源连接到EVAL-CN0312-SDPZ的J2上,并将随EVAL-SDP-CB1Z提供的USB电缆从EVAL-SDP-CB1Z连接到PC上的USB端口。EVAL-SDP-CB1Z从PC的USB端口取电。
测试
开启外部电源,启动评估软件程序。如果设备管理器中列出了Analog Devices, Inc., System Development Platform驱动器,软件将能与EVAL-SDP-CB1Z通信。一旦USB通信建立,EVAL-SDP-CB1Z就可用来发送、接收、采集来自EVAL-CN0312-SDPZ的并行数据。
CN-0312评估软件Readme 文件包含有关如何使用评估软件采集数据的详细信息。SDP用户指南(UG-277) 包含有关EVAL-SDP-CB1Z的信息。
系统需进行一次初始校准,以便补偿波束分离器与光电二极管之间的对齐误差,以及补偿光电二极管的所有响应失配。若要校准系统,以蒸馏水填充两个容器,然后插入 PCB的方孔中。为全部两个通道选择33 kΩ增益,并在校准下拉菜单中选择启动校准序列。软件每次开启三个LED中的一个,然后测量到达参考和样本光电二极管的接收光。针对每种LED颜色,软件都将乘法器计算在内,因此有:

其中,K表示经计算得出的校准常量。完成校准后,软件在后续测量中均使用该校准常量。
在光谱技术上,吸光度定义为到达被测介质的光与通过介质传递的光的对数之比。根据比尔-朗伯特定律,通过介质传递的光量随通道长度和浓度的增加而以指数规律递减。通过将吸光度定义为对数,可使得它与介质的浓度直接成比例 (假设通道长度不变)

无需使用有害化学物质即可验证该理论的简单方法,是测量食用色素的染料浓度。图9显示采用EVAL-CN0312-SDPZ进行测量时,黄色5号染料不同浓度的实验结果。黄色溶液可强烈吸收蓝光;因此,测量采用蓝光(470 nm) LED作为光源。X轴表示体积浓度(每毫升水中染料的毫升数,因此X轴没有单位),Y轴表示吸光度。根据比尔-朗伯特定律的预测,吸光度随浓度呈线性变化。
除了浓度测量,该电路板还可根据不同波长下的光吸收情况表征并鉴别介质。从自动数据采集下拉菜单中选择分析样本,测量每种颜色,并在前面板上显示结果。可行的方法是建立已知物质的数据库,然后将未知样本与数据库中的物质相匹配。例如,一般可采用pH测量溶液,它会根据pH值改变颜色。通过建立已知pH值的数据库,系统便可鉴定样本的颜色,并与正确的pH值匹配。


