概览
设计资源
评估硬件
产品型号带"Z"表示符合RoHS标准。评估此电路需要下列选中的电路板
- EVAL-ADUC7061MKZ ($33.06) ADUC7061 evaluation board used to evaluate this circuit. Please see "Circuit Evaluation & Test" section for configuration information.
 
优势和特点
- 典型温度范围为-200 C至+400 C
 - T型热电偶测量系统
 - 带ARM7处理内核的单芯片解决方案
 - 采用RTD进行冷结补偿
 
参考资料
- 
                                                                
                                                                    
                                                                                                                                            MT-101:去耦技术2013/11/5PDF954 kB
 - 
                                                                
                                                                    
                                                                                                                                            MT-023: ADC架构IV:Σ-Δ型ADC高级概念和应用2013/11/5PDF936 kB
 - 
                                                                
                                                                    
                                                                                                                                            MT-022: ADC架构III:Σ-Δ型ADC基础2013/11/5PDF289 kB
 - 
                                                                
                                                                    
                                                                                                                                            MT-031: Grounding Data Converters and Solving the Mystery of "AGND" and "DGND"2009/3/20PDF144 kB
 
- 
                                                                
                                                                    
                                                                                                                                            CN0214: USB - Based Thermocouple Temperature Measurement System Using ARM72013/8/26PDF391 kB
 - 
                                                                
                                                                    
                                                                                                                                            CN-0214: 利用精密模拟微控制器ADuC7060/ADuC7061构建基于USB且带冷结补偿的热电偶温度监控器2013/5/7PDF754 kB
 
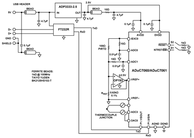
电路功能与优势
本电路显示如何在精密热电偶温度监控应用中使用精密模拟微控制器 ADuC7060/ADuC7061 。ADuC7060/ADuC7061集成双通道24位Σ-Δ型ADC、双通道可编程电流源、14位DAC、1.2 V内部基准电压源、ARM7内核、32 kB闪存、4 kB SRAM以及各种数字外设,例如UART、定时器、SPI和I2C接口等。
在本电路中,ADuC7060/ADuC7061连接到一个热电偶和一个100 Ω Pt RTD。RTD用于执行冷结补偿。
在源代码中,ADC采样速率选择100 Hz。当ADC输入PGA的增益配置为32时,ADuC7060/ADuC7061的无噪声分辨率大于18位。

电路描述
Application Note AN-0970, RTD Interfacing and Linearization Using an ADuC706x Microcontroller 本应用中用到ADuC7060/ADuC706的下列特性:
- 内置可编程增益放大器(PGA)的24位Σ-Δ型主ADC:PGA的增益在本应用的软件中设置为32。主ADC在热电偶信号采样与RTD电压信号采样之间连续切换。
 - 可编程激励电流源,用来驱动受控电流流经RTD:双通道电流源可在0 μA至2 mA范围内以200 μA步进配置。本例使用200 μA设置,以便将RTD自热效应引起的误差降至低点。
 - ADuC7060/ADuC7061中ADC的内置1.2 V基准电压源:内部基准电压源精度高,适合测量热电偶电压。
 - ADuC7060/ADuC7061中ADC的外部基准电压源:为了测量RTD电阻,我们采用比率式设置,将一个外部基准电阻(RREF)连接在外部VREF+ 和 VREF− 引脚上。
 - 14位DAC:DAC用于将热电偶共模电压设置为地电压以上850 mV。
 - ARM7TDMI® 内核:功能强大的16/32位ARM7内核集成了32 kB闪存和SRAM存储器,用来运行用户代码,可配置并控制ADC,通过RTD处理ADC转换,以及控制UART/USB接口的通信。
 - UART:UART用作与PC主机的通信接口。
 - 两个外部开关用来强制该器件进入闪存引导模式:使S1处于低电平,同时切换S2,ADuC7060/ADuC7061将进入引导模式,而不是正常的用户模式。在引导模式下,通过UART接口可以对内部闪存重新编程。
 
热电偶和RTD产生的信号均非常小,因此需要使用PGA来放大这些信号。ADuC7060/ADuC7061的辅助ADC不含PGA,因此二者均连接到主ADC,二者之间的切换通过软件完成。
本应用使用的热电偶为铜-康铜型,其温度范围为−200°C至+350°C,灵敏度约为40 μV/°C,这意味着ADC在双极性模式和32倍PGA增益设置下可以覆盖热电偶的完整温度范围。
RTD用于执行冷结补偿。本电路使用的RTD为100 Ω铂RTD,型号为Enercorp PCS 1.1503.1。它采用0805表贴封装,温度变化率为0.385 Ω/°C。
注意,基准电阻RREF应为精密5.62 kΩ (±0.1%)电阻。
ADuC7060/ADuC7061的USB接口通过FT232R UART转USB收发器实现,它将USB信号直接转换为UART。
除图1所示的去耦外,USB电缆本身还应采用铁氧体磁珠来增强EMI/RFI保护功能。本电路所用铁氧体磁珠为Taiyo Yuden #BK2125HS102-T,它在100 MHz时的阻抗为1000 Ω。
本电路必须构建在具有较大面积接地层的多层电路板上。为实现优质性能,必须采用适当的布局、接地和去耦技术(请参考教程MT-031——“实现数据转换器的接地并解开AGND和DGND的谜团”、 教程MT101——“去耦技术”和ADuC7060/ADuC7061评估板布局布线)。
图2所示为EVAL-ADUC7061MKZ PCB。

代码说明
用于测试本电路的源代码可从以下网址下载(zip压缩文件):https://www.analog.com/CN0214-SourceCode
UART配置为波特率9600、8数据位、无极性、无流量控制。如果本电路直接与PC相连,则可以使用“超级终端”(HyperTerminal)等通信端口查看程序来查看该程序发送给UART的结果,如图3所示。
为了获得温度读数,必须测量热电偶和RTD的温度,然后相加以得出热电偶的绝对温度值。
首先,测量热电偶两条线之间的电压(V1)。测量RTD电压并通过查找表转换为温度,然后再将此温度转换为其等效热电偶电压(V2)。然后,将V1和V2相加,以得出整体热电偶电压,接着将此值转换为最终的温度测量结果。
最初,这一转换是基于一个简单的线性假设:热电偶的温度为40 μV/°C。从图4可以看出,只有针对0°C左右的小范围温度,如此转换所产生的误差才是可以接受的。计算热电偶温度的更好方法是对正温度使用6阶多项式,对负温度使用7阶多项式。这需要进行数学运算,导致计算时间和码字大小增加。适当的折衷是针对固定数量的电压计算相应的温度,然后将这些温度存储在一个数组中,其间的值利用相邻点的线性插值法计算。从图5可以看出,使用这种方法时误差显著降低。图5给出了使用理想热电偶电压时的算法误差。图6显示了使用ADuC7060上的ADC0测量整个热电偶工作范围内的52个热电偶电压时获得的误差。最差情况的总误差小于1°C。




RTD温度是运用查找表计算出来的,并且对RTD的运用方式与对热电偶一样。注意,描述RTD温度与电阻关系的多项式与描述热电偶的多项式不同。
欲了解有关线性化和实现RTD优质性能的详细信息,请参考应用笔记AN-0970:“利用ADuC706x微控制器实现RTD接口和线性化”。
常见变化
ADP3333-2.5可以代替ADP120-2.5稳压器,前者具有更宽的工作温度范围(−40°C至+125°C),功耗更低(典型值为20 μA,而后者为70 μA),但最大输入电压较低(前者为5.5 V,后者为12 V)。如果微控制器上需要更多GPIO引脚,则可以选择采用48引脚LFCSP或48引脚LQFP封装的ADuC7060。请注意,ADuC7060/ADuC7061可以通过标准JTAG接口编程或调试。
使用外部基准电阻作为RTD测量的基准源时,建议以单位增益模式使用运算放大器来对VREF+引脚的输入进行缓冲。这是为了确保进入VREF+引脚的输入泄漏电流不会有损于测量精度。图8中,我们针对此目的,在单位增益下使用运算放大器OP193。在图1的主电路图中,该输入未经缓冲,但为了获得优质效果,应将其缓冲。
对于标准UART至RS-232接口,可以用 ADM3202等器件代替FT232R收发器,前者需采用3 V电源供电。对于更宽的温度范围,可以使用其它热电偶,例如J型热电偶。为使冷结补偿误差较小,可以让一个热敏电阻与实际的冷结接触,而不是把它放在PCB上。
针对冷结温度测量,可以用一个外部数字温度传感器来代替RTD和外部基准电阻。例如,ADT7410可以通过I2C接口连接到ADuC7060/ADuC7061。
有关冷结补偿的更多信息,请参阅ADI公司的《传感器信号调理》第7章“温度传感器”。
电路评估与测试
为了测试和评估该电路,我们单独评估了热电偶测量和RTD测量。
热电偶测量测试
基本测试设置如图6所示。注意,热电偶连接到J2-8和J2-9,J2-5必须连接到J2-8。EVAL-ADUC7061MKZ板从PC的USB连接获得电源。
使用两种方法来评估本电路的性能。首先使用连接到电路板的热电偶来测量冰桶的温度,然后测量沸水的温度。
使用Wavetek 4808多功能校准仪来充分评估误差,如图4和图6所示。这种模式下,校准仪代替热电偶作为电压源,如图7所示。为了评估T型热电偶的整个范围,利用校准仪设置T型热电偶−200°C至+350°C的正负温度范围之间11个点的等效热电偶电压。(T型热电偶请参见ITS-90表)。
基为了评估查找算法的精度,将−200°C至+350°C温度范围内每隔1°C的温度所对应的551个电压读数传递到温度计算函数中。针对线性方法和分段线性逼近法计算得到误差,如图4和图5所示。

RTD 测量测试
为了评估RTD电路和线性化源代码,以精确的可调电阻源代替了电路板上的RTD。所用的仪器是1433-Z十进制电阻。RTD值的范围是90 Ω至140 Ω,代表−25°C至+114°C的RTD温度范围。
设置电路如图8所示。

图9显示了RTD测试的误差结果。

                                                
                                                
