MAX98314

过期

单声道、3.2W D类放大器,集成输入耦合电容

业内尺寸最小的D类方案,集成输入电容,电路板尺寸缩小25%以上!

产品技术资料帮助

ADI公司所提供的资料均视为准确、可靠。但本公司不为用户在应用过程中侵犯任何专利权或第三方权利承担任何责任。技术指标的修改不再另行通知。本公司既没有含蓄的允许,也不允许借用ADI公司的专利或专利权的名义。本文出现的商标和注册商标所有权分别属于相应的公司。

Viewing:

概述

  • 集成输入耦合电容,提供优异的线性指标
    • fC = 100Hz (6dB)
    • fC = 200Hz (12dB)
  • 超低静态电流
    • 3.7V供电时消耗0.95mA
    • 5.0V供电时消耗1.2mA
  • 能够以10%的THD+N提供大功率驱动
    • VPVDD = 5V时,为4Ω负载提供3.2W驱动
    • VPVDD = 3.7V时,为8Ω负载提供960mW驱动
  • 超低噪声:19µV
  • 无需输出滤波
    • 扩频及有源辐射抑制
  • 咔嗒/噼噗声抑制
  • 过热、过流保护
  • 低电流关断模式
  • 小尺寸、节省空间的封装

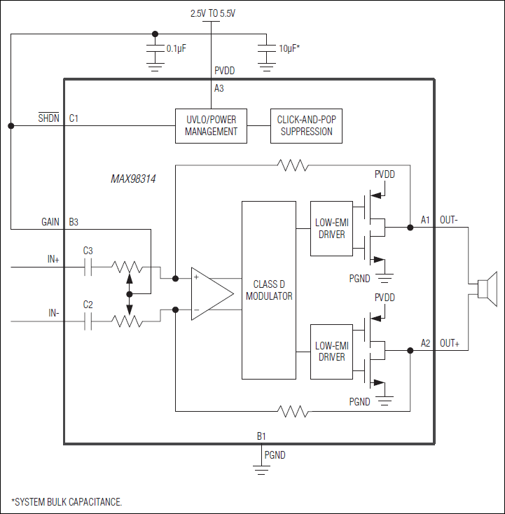
MAX98314单声道、3.2W D类放大器具有AB类放大器的音频性能和D类放大器的效率。该器件通过增益选择输入(GAIN)提供五种增益选择(0dB、3dB、6dB、9dB和12dB)。

限制边沿速率的有源辐射抑制(AEL)、过冲控制电路和无需滤波的扩频调制(SSM)架构大大降低了EMI,省去了传统D类放大器所需的输出滤波器。

IC的低静态电流(3.7V供电时为0.95mA,5.0V供电时为1.2mA)特性,可有效延长便携设备的电池使用寿命。

高线性度、集成输入耦合电容(CIN)减小方案尺寸,与使用外部输入电容的D类放大器相比,能够提供优异的低频音效,提供卓越的THD+N、PSRR和CMRR指标。

IC提供小尺寸、9焊球、0.3mm间距的WLP (1.0mm x 1.0mm x 0.80mm)封装,工作在-40°C至+85°C扩展级温度范围。

应用

  • 移动电话
  • MP3播放器
  • null
  • 笔记本电脑
  • 便携式音频
  • VoIP电话

MAX98314
单声道、3.2W D类放大器,集成输入耦合电容
MAX98314: Typical Application Circuit
添加至 myAnalog

将产品添加到myAnalog 的现有项目或新项目中(接收通知)。

创建新项目
提问

参考资料

了解更多
添加至 myAnalog

Add media to the Resources section of myAnalog, to an existing project or to a new project.

创建新项目

软件资源

找不到您所需的软件或驱动?

申请驱动/软件

硬件生态系统

部分模型 产品周期 描述
音频放大器 3
MAX98304 量产 单声道、3.2W D类放大器
MAX98300 量产 单声道、2W D类放大器
MAX98310 量产 单声道、1.4W AB类音频放大器
Modal heading
添加至 myAnalog

将产品添加到myAnalog 的现有项目或新项目中(接收通知)。

创建新项目

最新评论

需要发起讨论吗? 没有关于 MAX98314的相关讨论?是否需要发起讨论?

在EngineerZone®上发起讨论

近期浏览