MAX9711

最后购买期限

3W、单声道/立体声BTL音频功率放大器,带有关断

3W、单声道/立体声、BTL音频功率放大器,带有关断功能,具有业内领先的PSRR性能

产品技术资料帮助

ADI公司所提供的资料均视为准确、可靠。但本公司不为用户在应用过程中侵犯任何专利权或第三方权利承担任何责任。技术指标的修改不再另行通知。本公司既没有含蓄的允许,也不允许借用ADI公司的专利或专利权的名义。本文出现的商标和注册商标所有权分别属于相应的公司。

Viewing:

概述

  • 3W输出给3Ω (1% THD+N)
  • 4W输出给3Ω (10% THD+N)
  • 工业顶级水平的100dB PSRR
  • 符合PC99/01规范
  • 咔嗒-噼噗声抑制技术
  • 极低的0.005% THD+N
  • 低静态电流:7mA
  • 低功耗关断模式:0.5µA
  • 静音功能
  • 20引脚薄型QFN (5mm x 5mm x 0.8mm)

MAX9710/MAX9711是立体声/单声道3W BTL音频功率放大器。它们符合PC99/01标准,可工作于4.5V至5.5V单电源下,具有工业顶级水平的100dB PSRR,使这些器件可以在充满噪声的电源环境下使用,无需额外的电源。0.005%超低的THD+N可以确保对音频信号进行干净、低失真的放大,而咔嗒和噼噗声抑制电路消除通、断电时的瞬时杂音。节能特性包括:低至2mV的VOS (使通过扬声器的直流电流最小),低至7mA的电源电流,以及关断状态下0.5µA电流。MUTE功能可以快速地开启或关闭输出。

这些器件均有过热保护功能,可正常工作于-40°C至+85°C的温度范围,并提供传热效率高的封装。MAX9710提供20引脚薄型QFN封装(5mm x 5mm x 0.8mm)。MAX9711提供12引脚薄型QFN封装(4mm x 4mm x 0.8mm)。

应用

  • 平板PC显示器
  • 平板电视
  • 通用音频
  • 笔记本电脑
  • 带有电源的扬声器
  • 双向无线装置

MAX9711
3W、单声道/立体声BTL音频功率放大器,带有关断
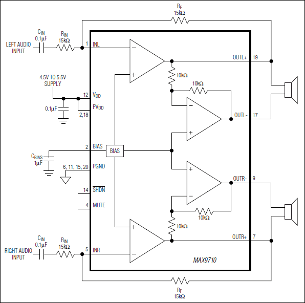
MAX9710:功能框图
添加至 myAnalog

将产品添加到myAnalog 的现有项目或新项目中(接收通知)。

创建新项目
提问

参考资料

了解更多
添加至 myAnalog

Add media to the Resources section of myAnalog, to an existing project or to a new project.

创建新项目

软件资源

找不到您所需的软件或驱动?

申请驱动/软件

最新评论

需要发起讨论吗? 没有关于 MAX9711的相关讨论?是否需要发起讨论?

在EngineerZone®上发起讨论

近期浏览