MAX7394

预发布

高精度硅振荡器,带有使能或自动使能端

产品技术资料帮助

ADI公司所提供的资料均视为准确、可靠。但本公司不为用户在应用过程中侵犯任何专利权或第三方权利承担任何责任。技术指标的修改不再另行通知。本公司既没有含蓄的允许,也不允许借用ADI公司的专利或专利权的名义。本文出现的商标和注册商标所有权分别属于相应的公司。

Viewing:

概述

  • 在0°C至+85°C温度范围内,精度保持在±0.25% (TDFN封装)和±1.3% (µDFN封装)
  • 在-40°C至+125°C温度范围内,精度保持在±1.0% (TDFN封装)和±1.8% (µDFN封装)
  • 可以工作在潮湿环境,抗振动
  • 12mA工作电流(48MHz版本)
  • 5ns输出上升/下降时间
  • 40%至60%最大占空比
  • 无需外部元件
  • +2.4V至+3.6V工作电压
  • 提供922kHz至48MHz工厂设置频率
  • 节省空间的TDFN和µDFN表面贴封装
  • MAX7393/MAX7394精密硅振荡器,可替换系统中的晶体、陶瓷谐振器和晶体振荡器,工作电压范围为+2.4V至+3.6V。

    MAX7393/MAX7394由一个带温度补偿的精密振荡器组成,带有使能控制(MAX7394)或自动使能控制(MAX7393)。类似于晶体或谐振器,MAX7393/MAX7394也可以供应特定频率产品。在0°C至85°C范围内,输出频率精度保持在±0.25% (TDFN封装)和±1.3% (µDFN封装);在-40°C至+125°C温度范围内,输出频率精度保持在±1.0% (TDFN封装)和±1.8% (µDFN封装)。

    MAX7393/MAX7394的小尺寸和坚固的工作特性,非常适合要求高精度、空间受限或工作环境恶劣的应用。MAX7393/MAX7394的高精度能够满足USB、计算机和白色家电等应用的需求。

    MAX7393/MAX7394采用6引脚、3mm x 3mm TDFN封装和2mm x 2mm µDFN封装。可工作在-40°C至+125°C汽车级温度范围。

    应用

    • CAN节点
    • 计算机
    • 手持式产品
    • USB
    • 白色家电

    MAX7394
    高精度硅振荡器,带有使能或自动使能端
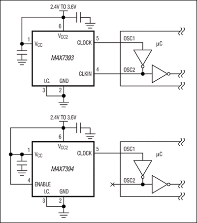
    MAX7393、MAX7394:典型工作电路
    添加至 myAnalog

    将产品添加到myAnalog 的现有项目或新项目中(接收通知)。

    创建新项目
    提问

    参考资料

    了解更多
    添加至 myAnalog

    Add media to the Resources section of myAnalog, to an existing project or to a new project.

    创建新项目

    软件资源

    找不到您所需的软件或驱动?

    申请驱动/软件

    硬件生态系统

    部分模型 产品周期 描述
    振荡器 2
    MAX7375 量产 3引脚硅振荡器
    MAX7381 预发布 3引脚硅振荡器
    Modal heading
    添加至 myAnalog

    将产品添加到myAnalog 的现有项目或新项目中(接收通知)。

    创建新项目

    最新评论

    需要发起讨论吗? 没有关于 MAX7394的相关讨论?是否需要发起讨论?

    在EngineerZone®上发起讨论

    近期浏览