MAX442

过期

140MHz、2通道、视频多路复用放大器

产品技术资料帮助

ADI公司所提供的资料均视为准确、可靠。但本公司不为用户在应用过程中侵犯任何专利权或第三方权利承担任何责任。技术指标的修改不再另行通知。本公司既没有含蓄的允许,也不允许借用ADI公司的专利或专利权的名义。本文出现的商标和注册商标所有权分别属于相应的公司。

Viewing:

概述

  • 140MHz Unity-Gain Bandwidth
  • 250V/µs Slew Rate
  • 0.07%/0.09° Differential Gain/Phase Error
  • 36ns Channel Switch Time
  • No External Compensation Components
  • 8-Pin DIP and SO Packages
  • Directly Drives 50Ω and 75Ω Cables

应用

  • 广播级视频信号多路复用
  • 同轴电缆线驱动器
  • 高速信号处理
  • 医学成像
  • 视频编辑
  • 视频安全系统

MAX442
140MHz、2通道、视频多路复用放大器
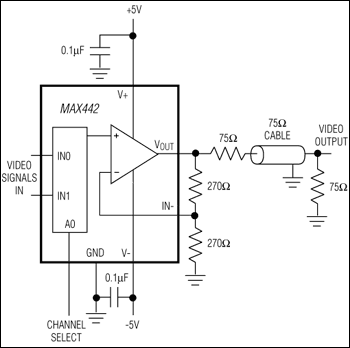
MAX442:典型工作电路
添加至 myAnalog

将产品添加到myAnalog 的现有项目或新项目中(接收通知)。

创建新项目
提问

参考资料

了解更多
添加至 myAnalog

Add media to the Resources section of myAnalog, to an existing project or to a new project.

创建新项目

最新评论

需要发起讨论吗? 没有关于 MAX442的相关讨论?是否需要发起讨论?

在EngineerZone®上发起讨论

近期浏览