MAX4411

量产

80mW、固定增益、DirectDrive立体声耳机放大器,带有关断

独特的低成本耳机放大器,无需隔直流电容和增益设置电阻

产品技术资料帮助

ADI公司所提供的资料均视为准确、可靠。但本公司不为用户在应用过程中侵犯任何专利权或第三方权利承担任何责任。技术指标的修改不再另行通知。本公司既没有含蓄的允许,也不允许借用ADI公司的专利或专利权的名义。本文出现的商标和注册商标所有权分别属于相应的公司。

Viewing:

概述

  • 无需笨重的隔直电容
  • 固定的-1.5V/V增益省去外部反馈网络
    • MAX4411:-1.5V/V
    • MAX4411B:-2V/V
  • 以地为参考的输出免除了向耳机接地引脚施加直流偏压
  • 避免了输出电容造成的低频响应损失
  • 每个通道输出80mW给16Ω负载
  • THD+N仅0.003%
  • 高PSRR (217Hz时86dB)
  • 集成咔嗒/噼噗抑制电路
  • 工作在1.8V至3.6V单电源下
  • 低静态电流(5mA)
  • 独立的左/右声道低功率关断控制
  • 短路保护与热过载保护
  • 放大器输出端具有±8kV ESD保护
  • 提供节省空间的封装
    • 16焊球UCSP封装(2mm x 2mm x 0.6mm)
    • 20引脚薄型QFN封装(4mm x 4mm x 0.8mm)

MAX4411固定增益、立体声耳机放大器是针对那些电路板空间很有限的便携设备而设计的。MAX4411采用独特的DirectDrive®结构,在单电源供电下能产生以地为参考的输出,从而省去了大容量隔直电容,节省了成本、电路板空间,并降低了元件高度。此外,放大器增益在内部设定(MAX4411为-1.5V/V,MAX4411B为-2V/V),进一步减少了元件数量。

MAX4411每个通道可向16Ω负载输出80mW,THD+N仅为0.003%。217Hz时86dB的高电源抑制比(PSRR)使该器件可以在没有附加线性调节器的情况下,在充满噪声的数字电源下工作。MAX4411的耳机输出端具有±8kV ESD保护。精巧的咔嗒/噼噗声抑制电路消除了启动与关断时的咔嗒声和噼噗声。独立的左/右声道低功率关断控制可以在混合模式、单声/立体声应用中尽可能地节省能源。

MAX4411工作在1.8V至3.6V单电源下,仅消耗5mA电源电流,具有短路保护与热过载保护,额定温度范围是-40°C至+85°C。MAX4411采用细小的(2mm x 2mm x 0.6mm) 16焊球晶片级封装(UCSP™)和20引脚薄型QFN封装(4mm x 4mm x 0.8mm)。

应用

  • 蜂窝电话
  • MP3播放器
  • 笔记本电脑
  • PDA
  • 便携式音频装置
  • 智能电话

MAX4411
80mW、固定增益、DirectDrive立体声耳机放大器,带有关断
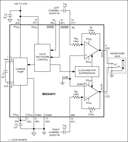
MAX4411、MAX4411B:典型应用电路
添加至 myAnalog

将产品添加到myAnalog 的现有项目或新项目中(接收通知)。

创建新项目
提问

参考资料

了解更多
添加至 myAnalog

Add media to the Resources section of myAnalog, to an existing project or to a new project.

创建新项目

软件资源

找不到您所需的软件或驱动?

申请驱动/软件

评估套件

MAX4411EVKIT

MAX4411评估板

特性和优点

  • 无需笨重的隔直电容
  • 固定增益省去了外部反馈网络
    • MAX4411:-1.5V/V
    • MAX4411B:-2V/V
  • 工作在1.8V至3.6V单电源
  • 每个通道为16Ω负载提供80mW驱动
  • 1kHz下THD+N仅0.003%
  • 独立的左/右声道低功率关断控制
  • 紧凑的解决方案
  • 经过完全安装与测试的表贴电路板

产品详情

MAX4411评估板(EV kit)是经过完全装配与测试的表贴电路板,用来评估MAX4411固定增益、DirectDrive®立体声耳机放大器。MAX4411的DirectDrive结构可以省去两个大容量隔直电容,通常情况下在放大器输出与耳机之间需要这些隔直电容。另外,放大器增益由内部设定(MAX4411为-1.5V/V、MAX4411B为-2V/V),进一步减少了元件数量。

应用

  • 蜂窝电话
  • MP3播放器
  • 笔记本电脑
  • PDA
  • 便携式音频装置
  • 智能电话

MAX4411EVKIT
MAX4411评估板

最新评论

需要发起讨论吗? 没有关于 MAX4411的相关讨论?是否需要发起讨论?

在EngineerZone®上发起讨论

近期浏览