MAX4409

量产

80mW、DirectDrive立体声耳机放大器,带有共模检测

80mW、DirectDrive、立体声耳机放大器,带有共模检测

产品技术资料帮助

ADI公司所提供的资料均视为准确、可靠。但本公司不为用户在应用过程中侵犯任何专利权或第三方权利承担任何责任。技术指标的修改不再另行通知。本公司既没有含蓄的允许,也不允许借用ADI公司的专利或专利权的名义。本文出现的商标和注册商标所有权分别属于相应的公司。

Viewing:

概述

  • 不需要大体积隔直电容
  • 以地为参考的输出无需为耳机地施加直流偏置
  • 共模电压检测消除了接地回路噪声
  • 96dB CMRR
  • 无需由于输出电容而损失低频响应
  • 每一通道能够为16Ω负载提供80mW功率
  • 极低的0.002% THD+N
  • 较高的86dB PSRR
  • 集成咔嗒/噼噗声抑制电路
  • 1.8V至3.6V单电源供电
  • 较低的静态电流
  • 低功耗关断模式
  • 短路及过热保护
  • 输出端具有±8kV ESD保护
  • 提供节省空间的封装
    • 20引脚薄型QFN封装(4mm x 4mm x 0.8mm)

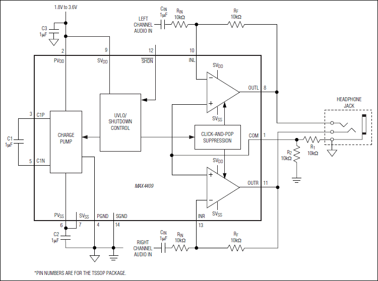
MAX4409立体声耳机放大器采用了Maxim的DirectDrive®结构和共模检测输入特性,使放大器可以抑制共模噪声。传统的耳机放大器在耳机和放大器之间需要一个大体积的隔直流电容。DirectDrive在单电源供电时可提供以地为参考的输出,无需大尺寸的隔直电容,从而节省了成本和板上空间,并降低了元件的高度。共模电压检测可以修正放大器的SGND与耳机返回点之间的偏差。在耳机插槽作为线路输出和其他接地设备相连时,例如,当PC机同高保真音响系统相连时,该特性可大大降低接地回路的噪声。

MAX4409仅吸收5mA的电源电流,每一通道能够为16Ω负载提供80mW功率,具有极低的0.002% THD+N。较高的86dB的电源抑制比允许该器件工作在嘈杂的数字电源,无需额外的电源调理。MAX4409在耳机输出端提供±8kV的ESD保护。咔嗒/噼噗抑制电路在上电和关断瞬间消除了音频咔嗒声。低功耗的关断模式把供电电流拉低到仅6µA。

MAX4409可以工作在单电源1.8V至3.6V,具有短路和过热保护,并且可以工作在-40°C至+85°C扩展工业级温度范围。提供微小的20引脚薄型QFN封装(4mm x 4mm x 0.8mm)。

应用

  • 蜂窝电话
  • 台式PC
  • MP3播放器
  • 笔记本电脑
  • PDA
  • 便携式音频装置
  • 平板PC

MAX4409
80mW、DirectDrive立体声耳机放大器,带有共模检测
MAX4409:典型应用电路
添加至 myAnalog

将产品添加到myAnalog 的现有项目或新项目中(接收通知)。

创建新项目
提问

参考资料

了解更多
添加至 myAnalog

Add media to the Resources section of myAnalog, to an existing project or to a new project.

创建新项目

软件资源

找不到您所需的软件或驱动?

申请驱动/软件

最新评论

需要发起讨论吗? 没有关于 MAX4409的相关讨论?是否需要发起讨论?

在EngineerZone®上发起讨论

近期浏览