MAX3672

过期

低抖动、155MHz/622MHz时钟发生器

产品技术资料帮助

ADI公司所提供的资料均视为准确、可靠。但本公司不为用户在应用过程中侵犯任何专利权或第三方权利承担任何责任。技术指标的修改不再另行通知。本公司既没有含蓄的允许,也不允许借用ADI公司的专利或专利权的名义。本文出现的商标和注册商标所有权分别属于相应的公司。

Viewing:

概述

  • +3.3V或+5.0V单电源
  • 功耗:+3.3V供电时150mW
  • 外部VCO中心频率(fVCO):155MHz至700MHz
  • 参考时钟频率: fVCO,fVCO/2,fVCO/4,fVCO/8, fVCO/32
  • 主时钟输出频率: fVCO
  • 可选输出频率: fVCO, fVCO/2,fVCO/4,fVCO/8
  • 低本征抖动:<0.4psRMS
  • 失锁指示器
  • PECL时钟输出接

MAX3672为低抖动155MHz/622MHz参考时钟发生器IC,专为系统时钟分配、OC-48和OC-192 SONET/SDH及WDM传输系统中同步频率而设计。MAX3672集成了相位/频率检测器、运算放大器(运放)、预置分配器和输入/输出缓冲器。利用外部VCO,MAX3672可用作30Hz至10kHz带宽可编程的锁相环。

MAX3672工作于+3.3V或+5.0V单电源,3.3V电压工作时,功耗为150mW (典型)。工作温度范围-40°C至+85°C。

应用

  • 时钟抖动清除与频率同步
  • 频率变换
  • OC-12至OC-192 SONET/WDM传输系统
  • 系统时钟分配

MAX3672
低抖动、155MHz/622MHz时钟发生器
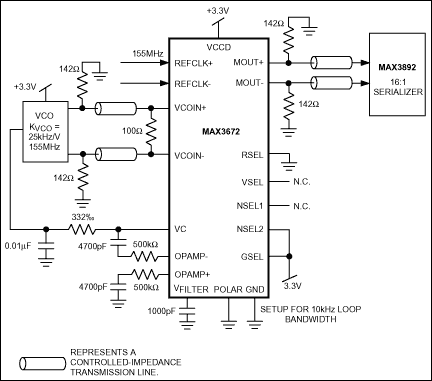
MAX3672:典型应用电路
添加至 myAnalog

将产品添加到myAnalog 的现有项目或新项目中(接收通知)。

创建新项目
提问

参考资料

了解更多
添加至 myAnalog

Add media to the Resources section of myAnalog, to an existing project or to a new project.

创建新项目

软件资源

找不到您所需的软件或驱动?

申请驱动/软件

最新评论

需要发起讨论吗? 没有关于 MAX3672的相关讨论?是否需要发起讨论?

在EngineerZone®上发起讨论

近期浏览