MAX3660

预发布

模拟CATV互阻放大器

成本最低的GPON设计方案,用于FTTH视频接收机

产品技术资料帮助

ADI公司所提供的资料均视为准确、可靠。但本公司不为用户在应用过程中侵犯任何专利权或第三方权利承担任何责任。技术指标的修改不再另行通知。本公司既没有含蓄的允许,也不允许借用ADI公司的专利或专利权的名义。本文出现的商标和注册商标所有权分别属于相应的公司。

Viewing:

概述

  • 引脚与MAX3654兼容
  • 工作频率> 1000MHz
  • 870MHz时提供23dBmV/通道输出
  • 4.5pA/Hz1/2放大器EIN无需光电二极管
  • 58dBm OIP2
  • 24dBm OIP3
  • 无需输入匹配
  • +5V单电源供电
  • 功耗650mW
  • -40°C至+85°C工作温度范围

MAX3660高线性度模拟RF跨异放大器(TIA)专为无源光网络(PON)视频接收应用设计。MAX3660具有66dBΩ最大可变增益并集成补偿功能,利用简单的前馈自动增益控制(AGC),频率为870MHz时,能够为+2dBm至-8dBm (在4.2% OMI)的光输入信号提供23dBmV/通道±1dB (47MHz时为19dBmV/通道)的补偿。MAX3660也可配置成前馈AGC以实现更大的动态范围。信号频率为47MHz至870MHz,输入-8dBm (4.2% OMI)或-6dBm (3.3% OMI)时,CNR优于48dB (1.0A/W光电二极管和-165dB/Hz RIN)。CSO及CTB分别优于-61dBc及-65dBc。该器件支持大于1000MHz的工作频率。

极低的TIA输入阻抗能够适合各种光电二极管,无需输入匹配网络并可提高生产率。

应用

  • FTTH光网络终端(ONT)

MAX3660
模拟CATV互阻放大器
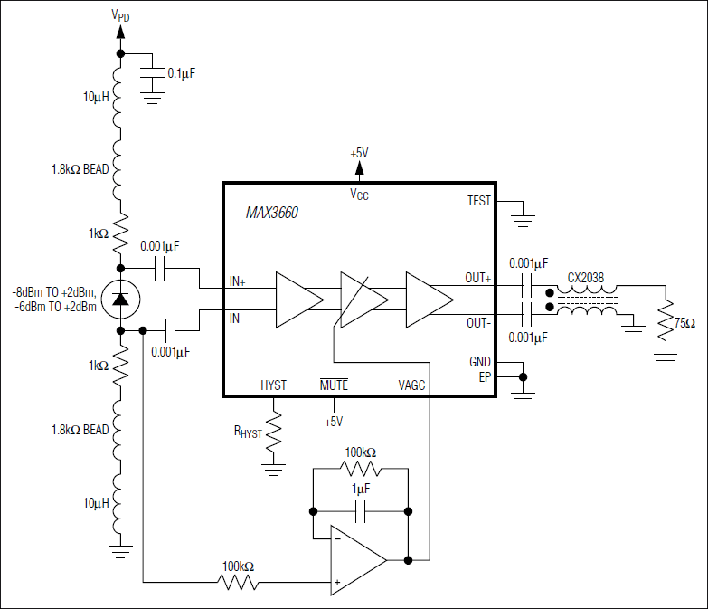
MAX3660:典型应用电路
添加至 myAnalog

将产品添加到myAnalog 的现有项目或新项目中(接收通知)。

创建新项目
提问

参考资料

了解更多
添加至 myAnalog

Add media to the Resources section of myAnalog, to an existing project or to a new project.

创建新项目

软件资源

找不到您所需的软件或驱动?

申请驱动/软件

硬件生态系统

部分模型 产品周期 描述
跨阻放大器 1
MAX3654 最后购买期限 47MHz至870MHz模拟CATV互阻放大器
Modal heading
添加至 myAnalog

将产品添加到myAnalog 的现有项目或新项目中(接收通知)。

创建新项目

评估套件

MAX3660EVKIT

最新评论

需要发起讨论吗? 没有关于 MAX3660的相关讨论?是否需要发起讨论?

在EngineerZone®上发起讨论

近期浏览