MAX3271

+3.3V、2.5Gbps低功耗互阻放大器

产品技术资料帮助

ADI公司所提供的资料均视为准确、可靠。但本公司不为用户在应用过程中侵犯任何专利权或第三方权利承担任何责任。技术指标的修改不再另行通知。本公司既没有含蓄的允许,也不允许借用ADI公司的专利或专利权的名义。本文出现的商标和注册商标所有权分别属于相应的公司。

Viewing:

概述

  • +3.3V单电源
  • 83mW功耗
  • 495nA等效输入噪声
  • 2GHz带宽
  • 2mA交流输入过载
  • 30mil x 50mil裸片尺寸

MAX3271互阻放大器为2.5Gbps速率通信提供了紧凑的低功耗解决方案。其工作特性:495nA等效输入噪声、2GHz带宽和2mA交流输入过载。

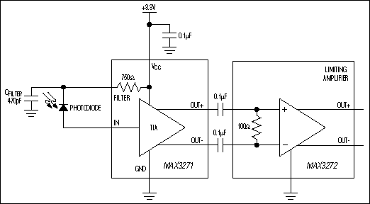
MAX3271为小巧的30mil x 50mil裸片且无需外部补偿电容;+3.3V单电源工作、功耗83mW。节省空间的滤波器接线通过一个750Ω电阻连接到VCC,为光电二极管提供一个正偏置电压。以上特性使其可以方便地将光电二极管装配到TO-46或TO-56头中。

MAX3271的典型光学动态范围:短波配置时为-21dBm至+3dBm;长波配置时为-24dBm至0dBm。MAX3271与MAX3272可为千兆以太网和光纤信道接收器应用提供双片解决方案。

应用

  • 2.5Gbps光接收器
  • 光纤通道光接收器
  • 千兆位以太网光接收器
  • SONET/SDH接收器
  • 系统互连

MAX3271
+3.3V、2.5Gbps低功耗互阻放大器
MAX3271:典型应用电路
添加至 myAnalog

将产品添加到myAnalog 的现有项目或新项目中(接收通知)。

创建新项目
提问

参考资料

了解更多
添加至 myAnalog

Add media to the Resources section of myAnalog, to an existing project or to a new project.

创建新项目

软件资源

找不到您所需的软件或驱动?

申请驱动/软件

最新评论

需要发起讨论吗? 没有关于 MAX3271的相关讨论?是否需要发起讨论?

在EngineerZone®上发起讨论

近期浏览