MAX2663

过期

400MHz至2.5GHz上变频器

产品技术资料帮助

ADI公司所提供的资料均视为准确、可靠。但本公司不为用户在应用过程中侵犯任何专利权或第三方权利承担任何责任。技术指标的修改不再另行通知。本公司既没有含蓄的允许,也不允许借用ADI公司的专利或专利权的名义。本文出现的商标和注册商标所有权分别属于相应的公司。

Viewing:

概述

  • RF Output Frequencies: 400MHz to 2.5GHz
  • Low Noise Figure: 9.3dB (900MHz, MAX2671)
  • +2.7V to +5.5V Single Supply
  • High Output Intercept Point (OIP3)
    • 5.9dBm at 4.8mA (MAX2660)
    • 7.1dBm at 8.3mA (MAX2661)
    • 0.7dBm at 3.0mA (MAX2663)
    • 9.6dBm at 11.8mA (MAX2671)
    • 7.6dBm at 20.5mA (MAX2673)
  • 1µA Shutdown Mode
  • Ultra-Small Surface-Mount Packaging

应用

  • 400MHz/900MHz/2.4GHz ISM
  • 蜂窝电话/无绳电话
  • 手持式无线装置
  • IEEE 802.11与无线数据
  • 个人通信系统(PCS)
  • 无线局域网(WLAN)

MAX2663
400MHz至2.5GHz上变频器
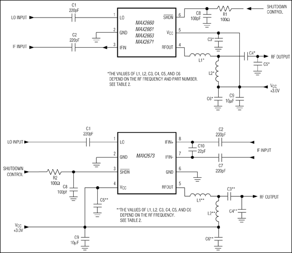
MAX2660、MAX2661、MAX2663、MAX2671、MAX2673:典型工作电路
添加至 myAnalog

将产品添加到myAnalog 的现有项目或新项目中(接收通知)。

创建新项目
提问

参考资料

了解更多
添加至 myAnalog

Add media to the Resources section of myAnalog, to an existing project or to a new project.

创建新项目

软件资源

找不到您所需的软件或驱动?

申请驱动/软件

评估套件

MAX2671EVKIT

MAX2660、MAX2661、MAX2663、MAX2671评估板

特性和优点

  • +2.7V至+5.5V单电源供电
  • 900MHz时输出匹配至50 Ω
  • 优化元件放置
  • 轻松评估所有产品功能
  • 包括所有关键外围元件

产品详情

MAX2660/MAX2661/MAX2663/MAX2671评估套件简化了MAX2660/MAX2661/MAX2663/MAX2671上变频混频器的评估。这些套件可测试所有功能,无需额外的支持电路。信号输入输出采用SMA连接器,并且兼容测试设备的50Ω阻抗。

每个评估套件都附带一个Maxim器件,该器件经过配置,可在40MHz至500MHz的IF输入频率和600MHz至2400MHz的LO输入频率下工作。每个套件的输出匹配网络都针对900MHz的RF输出频率进行了优化。

 

应用

  • 400MHz/900MHz/2.4GHz ISM
  • 蜂窝电话/无绳电话
  • 手持式无线装置
  • IEEE 802.11与无线数据
  • 个人通信系统(PCS)
  • 无线局域网(WLAN)

MAX2661EVKIT

MAX2660、MAX2661、MAX2663、MAX2671评估板

特性和优点

  • +2.7V至+5.5V单电源供电
  • 900MHz时输出匹配至50Ω
  • 优化元件放置
  • 轻松评估所有产品功能
  • 包括所有关键外围元件

产品详情

MAX2660/MAX2661/MAX2663/MAX2671评估套件简化了MAX2660/MAX2661/MAX2663/MAX2671上变频混频器的评估。它们无需额外的支持电路即可测试所有功能。信号输入输出采用SMA连接器,并且兼容测试设备的50Ω阻抗。

每个评估套件都附带一个Maxim器件,该器件经过配置,可在40MHz至500MHz的IF输入频率和600MHz至2400MHz的LO输入频率下工作。每个套件的输出匹配网络都针对900MHz的RF输出频率进行了优化。

 

应用

  • 400MHz/900MHz/2.4GHz ISM
  • 蜂窝电话/无线电话
  • 手持式无线电
  • IEEE 802.11和无线数据
  • 个人通信系统(PCS)
  • 无线局域网(WLAN)

MAX2673EVKIT

MAX2673评估板

特性和优点

  • +2.7V至+5.5V单电源供电
  • 900MHz时输出匹配至50Ω
  • 优化元件放置
  • 轻松评估所有产品功能
  • 包括所有关键外围元件

产品详情

MAX2673评估套件(EV套件)简化了MAX2673上变频混频器的评估,能够测试所有功能,无需额外的支持电路。信号输入输出采用SMA连接器,并且兼容测试设备的50Ω阻抗。

每个评估套件都附带一个MAX2673,该器件经过配置,可在40MHz至500MHz的IF输入频率和600MHz至2400MHz的LO输入频率下工作。输出匹配网络针对900MHz的RF输出频率进行了优化。

 

应用

  • 400MHz/900MHz/2.4GHz ISM
  • 蜂窝电话/无绳电话
  • 手持式无线装置
  • IEEE 802.11与无线数据
  • 个人通信系统(PCS)
  • 无线局域网(WLAN)

MAX2660EVKIT

MAX2660、MAX2661、MAX2663、MAX2671评估板

特性和优点

  • +2.7V至+5.5V单电源供电
  • 900MHz时输出匹配至50Ω
  • 优化元件放置
  • 轻松评估所有产品功能
  • 包括所有关键外围元件

产品详情

MAX2660/MAX2661/MAX2663/MAX2671评估套件简化了MAX2660/MAX2661/MAX2663/MAX2671上变频混频器的评估。它们无需额外的支持电路即可测试所有功能。信号输入输出采用SMA连接器,并且兼容测试设备的50Ω阻抗。

每个评估套件都附带一个Maxim器件,该器件经过配置,可在40MHz至500MHz的IF输入频率和600MHz至2400MHz的LO输入频率下工作。每个套件的输出匹配网络都针对900MHz的RF输出频率进行了优化。

 

应用

  • 400MHz/900MHz/2.4GHz ISM
  • 蜂窝电话/无线电话
  • 手持式无线电
  • IEEE 802.11和无线数据
  • 个人通信系统(PCS)
  • 无线局域网(WLAN)

MAX2663EVKIT

MAX2660、MAX2661、MAX2663、MAX2671评估板

特性和优点

  • +2.7V至+5.5V单电源供电
  • 900MHz时输出匹配至50 Ω
  • 优化元件放置
  • 轻松评估所有产品功能
  • 包括所有关键外围元件

产品详情

MAX2660/MAX2661/MAX2663/MAX2671评估套件简化了MAX2660/MAX2661/MAX2663/MAX2671上变频混频器的评估。这些套件可测试所有功能,无需额外的支持电路。信号输入输出采用SMA连接器,并且兼容测试设备的50Ω阻抗。

每个评估套件都附带一个Maxim器件,该器件经过配置,可在40MHz至500MHz的IF输入频率和600MHz至2400MHz的LO输入频率下工作。每个套件的输出匹配网络都针对900MHz的RF输出频率进行了优化。

 

应用

  • 400MHz/900MHz/2.4GHz ISM
  • 蜂窝电话/无绳电话
  • 手持式无线装置
  • IEEE 802.11与无线数据
  • 个人通信系统(PCS)
  • 无线局域网(WLAN)

MAX2671EVKIT
MAX2660、MAX2661、MAX2663、MAX2671评估板
MAX2661EVKIT
MAX2660、MAX2661、MAX2663、MAX2671评估板
MAX2673EVKIT
MAX2673评估板
MAX2660EVKIT
MAX2660、MAX2661、MAX2663、MAX2671评估板
MAX2663EVKIT
MAX2660、MAX2661、MAX2663、MAX2671评估板

最新评论

需要发起讨论吗? 没有关于 MAX2663的相关讨论?是否需要发起讨论?

在EngineerZone®上发起讨论

近期浏览