LTC2621

量产

10 引脚 DFN 封装的 12 位轨至轨 DAC

产品技术资料帮助

ADI公司所提供的资料均视为准确、可靠。但本公司不为用户在应用过程中侵犯任何专利权或第三方权利承担任何责任。技术指标的修改不再另行通知。本公司既没有含蓄的允许,也不允许借用ADI公司的专利或专利权的名义。本文出现的商标和注册商标所有权分别属于相应的公司。

Viewing:

概述

  • 尺寸最小的的引脚兼容型单通道 DAC:
    • LTC2601:16 位
    • LTC2611:14 位
    • LTC2621:12 位
  • 在整个工作温度范围内保证单调特性
  • 2.5V 至 5.5V 的宽电源电压范围
  • 低功耗操作:300µA/3V
  • 消耗电流最低可至 1µA (最大值)
  • 高轨至轨输出驱动电流 (±15mA,最小值)
  • 双缓冲数据锁存器
  • 异步 DAC 更新引脚
  • LTC2601-1/LTC2611-1/LTC2621-1:上电复位至中间标度
  • 纤巧型 (3mm x 3mm) 10 引脚 DFN 封装

 

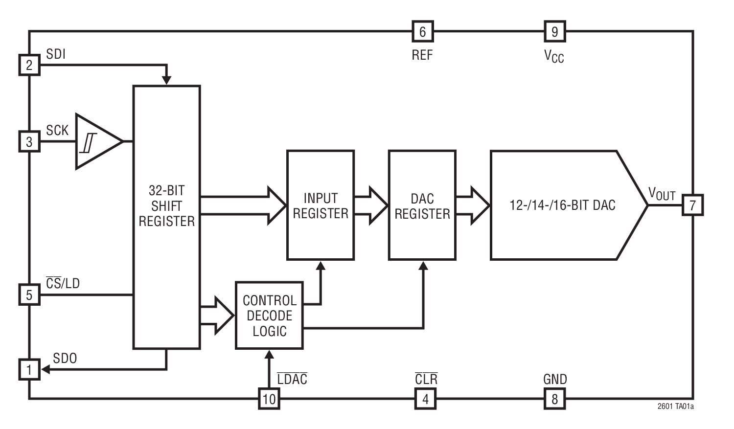
LTC®2601/LTC2611/LTC2621 是采用 10 引脚 DFN 封装的单通道 16、14 和 12 位、2.5V 至 5.5V 的 轨至轨电压输出 DAC。它们内置高性能输出缓冲器,并保证具有单调特性。

这些器件建立了 16 位和 14 位 DAC 的新型电路板密度标准,以及单电源输入、电压输出 DAC 的输出驱动和负载调节的性能标准。

这些器件采用了一个简单的 SPI/MICROWIRE 兼容型三线式串行接口,该接口可在高达 50MHz 的时钟频率条件下工作。它们具有菊链操作能力、硬件 CLR 和异步 DAC 更新 (LDAC) 引脚。

LTC2601/LTC2611/LTC2621 采用了一个上电复位电路。在上电期间,电压输出上升至零标度以上不足 10mV,直到出现一个有效写操作和更新操作为止。该上电复位电路把 LTC2601-1/LTC2611-1/ LTC2621-1 复位至中间标度。电压输出维持在中间标度上,直到出现一个有效写操作和更新操作为止。

 


Applications

  • 移动通信
  • 过程控制和工业自动化
  • 仪表
  • 自动测试设备

 

LTC2621
10 引脚 DFN 封装的 12 位轨至轨 DAC
Differential Nonlinearity (LTC2601) Product Package 1
添加至 myAnalog

将产品添加到myAnalog 的现有项目或新项目中(接收通知)。

创建新项目
提问

参考资料

了解更多
添加至 myAnalog

Add media to the Resources section of myAnalog, to an existing project or to a new project.

创建新项目

软件资源

找不到您所需的软件或驱动?

申请驱动/软件

硬件生态系统

部分模型 产品周期 描述
接口收发器和隔离器 1
LTM2883 量产 具可调 ±12.5V 和 5V 稳定电源的 SPI / 数字或 I2C μModule 隔离器
数模转换器(DAC) 1
LTC2630 量产 采用 SC70 封装、具 10ppm/°C 基准的单通道 12/10/8 位轨至轨 DAC
Modal heading
添加至 myAnalog

将产品添加到myAnalog 的现有项目或新项目中(接收通知)。

创建新项目

工具及仿真模型

精密DAC误差预算工具

精密DAC误差预算工具是一种Web应用程序,用于计算精密DAC信号链的直流精度。它可显示整个信号链中的静态误差状况,以快速评估设计利弊。可计算由基准电压源、运算放大器和精密DAC引起的直流误差。

打开工具

最新评论

需要发起讨论吗? 没有关于 LTC2621的相关讨论?是否需要发起讨论?

在EngineerZone®上发起讨论

近期浏览