概览
设计资源
评估硬件
产品型号带"Z"表示符合RoHS标准。评估此电路需要下列选中的电路板
- CFTL-CN0134-EVALZ ($249.31) Circuit Evaluation board designed to evaluate CN0134.
器件驱动器
软件(如C代码和/或FPGA代码等)用于与元件的数字接口通信。
ADF4350 GitHub Linux Driver Source Code
ADF4350 GitHub no-OS Driver Source Code
ADF4350 IIO Wideband Synthesizer GitHub Linux Driver Source Code
优势和特点
- 宽带直接变频发射机
- 可在500MHz至4.4GHz之间工作
- 出色的相位噪声减少了误差
产品类别
领域和技术
所用产品
参考资料
-
AN-1100: Wireless Transmitter IQ Balance and Sideband Suppression2024/1/17
-
AN-1039: 校正IQ调制器缺陷,提高射频信号保真度 (Rev. 0)2010/7/26PDF202 kB
-
CN-01342010/11/15PDF397 kB
电路描述
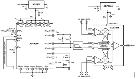
图1所示电路使用完全集成的小数N分频PLL IC ADF4350和宽带发射调制器ADL5375。ADF4350向发射正交调制器ADL5375提供本振(LO)信号,后者将模拟I/Q信号上变频为RF信号。两个器件共同提供宽带基带I/Q至RF发射解决方案。ADF4350采用超低噪声3.3 V ADP150调节器供电,以实现优质LO相位噪声性能。ADL5375则采用5 V ADP3334 LDO供电。ADP150 LDO的输出电压噪声仅为9 μV均方根值,有助于优化VCO相位噪声并降低VCO推挤(相当于电源抑制)的影响。

需要对ADF4350 RF输出进行滤波,以衰减谐波水平,使ADL5375 正交产生模块的误差最小。依据测量和仿真得知,奇次谐波对正交误差的贡献大于偶次谐波;如果将奇次谐波衰减至−30 dBc以下,则可以实现−40 dBc或更好的边带抑制性能。ADF4350 数据手册给出了其二次谐波(2H)和三次谐波(3H)水平,如表 1所示。为使三次谐波低于-30 dBc,大约需 置C1c,使电路板空间最小。要衰减 20 dB。
| Harmonic Content | Measurement | Output |
| 谐波成分(二次) | −19 dBc | 基波VCO输出 |
| 谐波成分(三次) | −13 dBc | 基波VCO输出 |
| 谐波成分(二次) | −20 dBc | 分频VCO输出 |
| 谐波成分(三次) | −10 dBc | 分频VCO输出 |
本电路提供四种不同的滤波器选项,以适应四个不同的频段。这些滤波器针对 100 Ω 差分输入(ADF4350 RF 输出及适当的匹配)和 50 Ω 差分输出(ADL5375 LOIN 差分阻抗)而设计,并采用切比雪夫响应,以获得优质滤波器滚降,但通道纹波会增多。
滤波器原理图如图 1所示。这种拓扑结构十分灵活,既可以使用全差分滤波器,使器件数量最少,也可以对各路输出使用一个单端滤波器,或者综合运用以上二者。我们发现,对于较高频率(>2 GHz),两个单端滤波器的串联电感值是全差分滤波器电感值的两倍,因而器件寄生效应的影响得以减小,可提供优质性能。对于较低频率(<2 GHz),全差分滤波器足以满足需要。

ADF4350 输出匹配包括ZBIAS 上拉电阻,电源节点的去耦电容也起到一定的作用。为实现宽带匹配,建议使用阻性负载 (ZBIAS = 50 Ω) ),或者将一个阻性负载与ZBIAS. 建议使用阻性负载(ZBIAS = 50 Ω),或者将一个阻性负载与ZBIAS的电抗性负载并联。后者提供的输出功率稍高,具体取决于所选的电感。请注意,可以将并联电阻作为差分元件(即 100 Ω)放置在位置使电路板空间最小。表 2中的c型滤波器即为这种情况。
寄生效应常常会导致截止频率低于设计值,所以滤波器的设计截止频率应为目标频段中最高频率的约 1.2 至 1.5 倍,留出一定的余量。PCB 寄生效应可以在 EM仿真工具中进行仿真,以提高精度。
| Filter Type |
频率范围 (MHz) |
ZBIAS |
L1 (nH) |
L2 (nH) |
C1a (pF) |
C1c (pF) |
C2a (pF) |
C2c (pF) |
C3a (pF) |
C3c (pF) |
| A |
500–1300 |
27 nH|| 50 Ω |
3.9 |
3.9 |
DNI |
4.7 |
DNI |
5.6 |
DNI |
3.3 |
| B |
850–2450 |
19 nH || (100 Ω in Position C1c) |
2.7 |
2.7 |
3.3 |
100 Ω |
4.7 |
DNI |
3.3 |
DNI |
| C |
1250–2800 |
50 Ω |
0 Ω |
3.6 |
DNI |
DNI |
2.2 |
DNI |
1.5 |
DNI |
| D |
2800–4400 |
3.9 nH |
0 Ω |
0 Ω |
DNI |
DNI |
DNI |
DNI |
DNI |
DNI |
从表 2可以看出,在 1250 MHz以下的较低频率时,需要一个五阶滤波器。对于 1.25 GHz至 2.8 GHz的频率,三阶滤波器便足够。对于 2.8 GHz以上的频率,由于此时谐波水平非常低,足以满足边带抑制要求,因此无需滤波。

对于使用滤波器b(850 MHz至 2450 MHz)的电路,其边带抑制性能与频率的关系如图 4所示。此次扫频的测试条件如下:基带I/Q幅度 = 1 V峰峰值差分正弦波,与 500 mV(ADL5375-05)直流偏置正交;基带I/Q频率(fBB) = 1 MHz。
误差矢量幅度(EVM)衡量数字发射机或接收机的性能质量,反映幅度和相位误差所导致的实际星座点与理想位置的偏差。EVM图如图 5所示。
表 3给出了有滤波器和无滤波器两种情况下的EVM测量结果。本例中,基带I/Q信号是利用 3GPP测试模型 4,使用Rhode& Schwarz AMIQ(数字输出)和外部 16 位DAC板(AD9788)而产生。另外还使用了滤波器b。图 6 为EVM测试设置的框图。
| 频率 (MHz) |
复合 EVM,无 LO滤波 |
复合 EVM,有 LO 滤波,滤波器 C |
调制器输出功率 (dBm) |
| 2140 |
3.50% |
1.80% |
−7 |
| 1800 |
3.40% |
1.50% |
−7 |
| 900 |
3.30% |
0.90% |
−7 |


邻道泄漏比(ACLR)衡量相邻通道的功率与主通道功率的关系,用 dBc 表示。
LO 相位噪声和调制器的线性度是 ACLR 的主要影响因素。ACLR测试设置与 EVM 测试设置大致相同,只不过同轴滤波器位于 AD9788 DAC 板的 I/Q 输出端,以便减少混叠产物。
以差分方式驱动ADL5375 LO 输入,除了可以改善边带抑制和EVM之外,还具有性能优势。与单端LO驱动相比,调制器OIP2性能可以提高2dB至5dB。请注意,多数外部VCO仅提供单端输出,因此 ADF4350 采用差分输出优于使用外部VCO。图7显示使用850 MHz至2450 MHz滤波器(滤波器b)的边带抑制结果。

有关本电路笔记的完整设计支持包,请访问https://www.analog.com/CN0134-DesignSupport。
电路评估与测试
CFTL-0134-EVALZ评估板包含CN-0134电路笔记中描述的电路,可以快速完成设置并评估电路性能。CFTL-0134-EVALZ板的控制软件使用标准ADF4350编程软件,该软件包含在评估板附带的光盘上。
设备要求
带USB端口的标准PC,运行Windows® XP、Windows Vista(32位)或Windows 7(32位);CFTL-0134-EVALZ电路评估板和ADF4350编程软件;电源;I/Q信号源,例如Rhode & Schwarz AMIQ;以及频谱分析仪,例如Rhode & Schwartz FSQ8。有关更多信息,请参阅设计支持包(http://www.analog.com/CN0134-DesignSupport)中的评估指南(CN0134-EvalGuide-RevA.pdf),以及ADF4350和ADL5375数据手册。
开始使用
有关软件安装和测试设置,请参阅CN0134-EvalGuide-RevA.pdf。此文档还包含原理框图、应用原理图、物料清单、布局布线和组装信息。有关更多信息,请参阅AD4350和ADL5375数据手册。
功能框图
请参阅CN-0134电路笔记中的图1和图6,以及CN0134-EvalGuide-RevA.pdf文档、设计支持包中的宽带TX调制解决方案用户文档。
设置与测试
关于软件安装和测试设置,请参阅电路笔记CN-0134和CN0134-EvalGuide-RevA.pdf(宽带TX调制器解决方案用户文档)。



