概要
設計リソース
設計/統合ファイル
- Schematic
- Bill of Materials
- Gerber Files
- Altium Layout Files
- Assembly Drawing
評価用ボード
型番に"Z"が付いているものは、RoHS対応製品です。 本回路の評価には以下の評価用ボードが必要です。
- EVAL-CN0350-PMDZ ($58.85) 2-Bit, 1 MSPS, Single-Supply, Two-Chip Data Acquisition System for Piezoelectric Sensors
- EVAL-SDP-CB1Z ($116.52) Evaluation Control Board
- SDP-PMD-IB1Z ($64.74) PMOD to SDP Interposer Board
デバイス・ドライバ
コンポーネントのデジタル・インターフェースとを介して通信するために使用されるCコードやFPGAコードなどのソフトウェアです。
機能と利点
- 2チップ 圧電データ・アクイジション・システム
- 12ビット、 1MSPS ADコンバータ
- シングルサプライ
参考資料
-
CN0350 Software User Guide2018/10/16WIKI
-
MT-101: Decoupling Techniques2015/02/14PDF954 kB
-
MT-031: データ・コンバータのグラウンディングと、「AGND」および「DGND」に関する疑問の解消2009/03/20PDF144 kB
-
MT-004: The Good, the Bad, and the Ugly Aspects of ADC Input Noise - Is No Noise Good Noise?2009/03/04PDF342 kB
-
CN0350: 圧電センサー用 12 ビット、1MSPS、単電源、2 チップ、 データ・アクイジション・システム2015/07/06PDF801 K
回路機能とその特長
図1に示す回路は、2個のアクティブ・デバイスだけを用いた12ビット、1MSPSデータ・アクイジション・システムです。このシステムは、3.3V単電源を使って圧電センサーからの電荷入力信号を処理します。キャリブレーション後の総合誤差が±10℃の温度範囲に対して0.25% FSR未満なので、実験用や工業用の各種測定に最適です。
この組み合わせは回路のフットプリントが小さいので、精度、速度、コストおよびサイズが重要なデータ・アクイジション・システムに対する業界最先端のソリューションとなります。

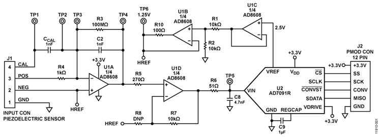
回路説明
この回路は入力信号処理段とADC段で構成されています。電流入力信号は、電荷/電圧コンバータ(オペアンプU1AとコンデンサC2のチャージ・アンプ)によって電圧に変換され、非反転アンプ(オペアンプU1D、抵抗R7およびR8)によって増幅されます。ADCからの電圧リファレンス(VREF = 2.5V)を(オペアンプU1B、U1Cと抵抗R1、R2によって)バッファし、減衰することにより、センサーからのAC信号をADCの入力範囲に調整するための1.25VのオフセットHREFを発生します。オペアンプU1A、U1B、U1C、およびU1DはクワッドのAD8608の中の1つです。オペアンプU1Dの出力は0.1V~2.4Vで、直線性を維持するためのヘッドルームを100mVとした場合、ADCの入力範囲(0V~2.5V)に一致します。この回路ノートに記載されているように、抵抗とコンデンサの値は他のセンサーの範囲に合わせて変更することができます。
この回路は単一電源動作が可能な設計になっています。AD8608の最小出力電圧の仕様は、負荷電流を10mAとした場合、−40℃~+125℃の全温度範囲に対して、2.7V電源では50mV、5V電源では290mVです。電源が3.3V、負荷電流が1mA未満で温度範囲がこれより狭い場合には、最小出力電圧は控えめに見積もって45mV~60mVになります。
部品の許容誤差を考慮し、安全マージンを確保するために最小出力電圧(範囲の下限)は100mVに設定します。出力範囲の上限は、ADC入力の正側の振幅に対して100mVのヘッドルームを与えるため2.4Vに設定します。したがって、入力オペアンプの公称出力電圧範囲は0.1V~2.4Vになります。
AD8608をこのアプリケーションに選択した理由は、低バイアス電流(最大1pA)、低ノイズ(最大12nV/√Hz)、低オフセット電圧(最大65μV)だからです。消費電力は3.3V電源でわずか15.8mWです。
帯域外ノイズを低減するため、オペアンプの出力段の後に単極RCフィルタ(R6/C8)を接続します。RCフィルタのカットオフ周波数は664kHzに設定します。
AD7091R12ビット1MSPS SAR ADCを選択した理由は、消費電力が3.3Vで349μA(1.2mW)ときわめて低いからです。これは市販のどの競合製品よりも大幅に低い値です。また、AD7091Rはドリフトが標準±4.5ppm/℃の2.5Vリファレンスを内蔵しています。入力帯域幅は7.5MHzで、高速シリアル・インターフェースはSPI互換です。AD7091Rはフットプリントの小さな10ピンMSOPパッケージを採用しています。
この回路の総消費電力は、3.3V電源動作時に約17mWです。
AD7091Rは、1MSPSのサンプリング・レートを実現するために50MHzのシリアル・クロック(SCLK)を必要とします。ほとんどの圧電センサーのアプリケーションでは、これより低いサンプリング・レートを使用することができます。
この回路ノートのテストデータは、30MHzのSCLKと300kSPSのサンプリング・レートで得られました。デジタルSPIインターフェースは、12ピンPMOD互換コネクタ(Digilent PMOD仕様)を使ってマイクロプロセッサの評価用ボードに接続できます。
回路デザイン
図2に示す回路は、入力電荷を電圧に変換してADCの0.1V~2.4Vの入力範囲にレベル・シフトします。

加速度と振動の測定には一般に圧電素子が使用されます。ここでは、圧電水晶振動子が振動質量mと併用されています。質量が加速度aの影響を受けると、その結果として、慣性力F = m × aが生じて振動質量と圧電水晶振動子に作用します。これにより、水晶振動子は電荷q = d × Fを捕捉します。ここで、d(クーロン/ニュートンC/N単位で測定)は水晶振動子の慣性力に対する電荷感度です。
この結果生じる圧電加速度センサーの定常状態の電荷感度Saは、Sa = Δq/Δa(C × s2/m単位で測定)になります。
加速度は1 g = 9.81 m/s2の関係を使ってgに変換できることに注意してください。
図2に示されているように、加速度センサーが帰還容量C2を備えたチャージ・アンプと併用されている場合、電荷ΔqによってC2両端に生じる電圧はΔV = Δq/C2になります。これに対応する定常状態の電圧感度は次式のとおりです。

図1の信号処理回路の最初の段はチャージ・アンプ(U1AとコンデンサC2)です。ここで、出力電圧は式1に従って変化します。この回路の出力は、バイポーラ入力信号の処理(たとえば、振動測定)を行うためにシフトされます。回路のゼロ点は、1.25Vのリファレンスを使ってADCの入力範囲の中央にシフトされます。チャージ・アンプの出力電圧は次式のとおりです。

図1の信号処理回路の2番目の段は、出力電圧が次の値の非反転アンプです。

抵抗R3(セラミック・センサーでは100MΩ~10GΩ、水晶振動子センサーでは10GΩ~10TΩ)は、オペアンプのDC帰還と入力バイアス電流を与えます。この抵抗は測定周波数が最小になるようにできるだけ小さくする必要があります。また、この抵抗で入力周波数範囲の下限値が決まります。低い周波数では、コーナー周波数fCLはほぼ次式のようになります。

抵抗R4(1kΩ~10kΩ)をオペアンプの反転入力と直列に接続することにより、安定性が向上し、偶発的な高入力電圧による入力電流を制限します。R4の値をもっと大きくすると、高周波数応答が遅くなります。高周波数では、R4はセンサーのインピーダンスZS(1/ωCS、ここで、CSは圧電センサーの容量)と同等の値にすることができます。
高周波数でのコーナー周波数fCHは次式のようになります。

式1~式5を使って、特定のアプリケーション用に回路のパラメータ(C2、R7、R8、fCL、fCH)を計算することができます。
たとえば、キスラーの8002K型クオーツ衝撃加速度センサーの仕様は次のとおりです。
- 範囲:±1000 g
- 感度:1 pC/g
- 容量:90 pF(typ)
- 周波数応答:−1%, +5% ≈0 Hz~6000 Hz
- 絶縁抵抗:>1013Ω
VO1の出力電圧振幅が±1Vの場合、式1を使ってC2を計算します。

ADCの入力電圧振幅が0.1V~2.4V(1.25V ± 1.15V)の場合には、非反転アンプのゲインを1.15にし、抵抗比をR7/R8 = 0.15にする必要があります。R7 =10kΩの標準抵抗値を選択し、次いでR8 = 66.67kΩを選択します。
R3 = 100MΩを選択し、オペアンプの入力抵抗と圧電センサーの絶縁抵抗は無視します。低周波数でのコーナー周波数は次のようになります(式4参照)。

R4 =1kΩを選択すると、高周波数でのコーナー周波数は次のようになります(式5参照)。

このように、センサーの上側の周波数応答がわずか6kHzなので、R4 = 1kΩの保護抵抗がハイパス周波数応答に影響を与えることはありません。
抵抗とリファレンス電圧の許容誤差によるゲインとオフセットの誤差
式3から、信号処理回路のゲインは次式のようになります。

相対ゲイン誤差は次のとおりです。

対数の演算規則により次のようになります。

lnGAINの導関数を以下のように求めます。

許容誤差1%の部品R7、R8およびC2を使用することにより、加算ゲイン誤差を推定することができます。
ワーストケースの相対ゲイン誤差は次式のようになります。

平均2乗誤差(2乗和の平方根誤差)は次式のようになります。

式3から、信号処理回路の出力オフセットは次式のようになります。

また、相対オフセット誤差は次式のとおりです。

許容誤差1%のR1、R2、およびVREFの場合の、加算オフセット誤差を推定することができます。
ワーストケースの相対オフセット誤差は次式のようになります。

平均2乗オフセット誤差(2乗和の平方根誤差)は次式のようになります。
抵抗の許容誤差、AD8608オペアンプのオフセット(75μV)、ADC AD7091Rのオフセットによって生じる誤差は、キャリブレーション後に除去されます。ただし、オペアンプU1Dの出力が必要とする範囲(0.1V~2.4V)内であることを計算して検証する必要があります。
抵抗と電圧リファレンスの温度ドリフトによるゲインとオフセットの誤差
式7と式9を使って、部品の温度ドリフトによる誤差を計算することができます。たとえば、抵抗の温度ドリフトが±100ppm/℃、リファレンス電圧に対するドリフトが±25ppm/℃の場合、ワーストケースのゲイン誤差は±0.013%/℃未満、ワーストケースのオフセット誤差は約±0.01%/℃になります。これは、±10℃の温度変化では±0.25%未満のワーストケースの総合誤差に相当します。
全体の誤差に対する能動部品の温度係数の影響
AD8608オペアンプのDCオフセット(75μV)とAD7091R ADCのDCオフセットは、キャリブレーションによって除去されます。
AD7091Rの内部リファレンスのオフセット・ドリフトは、標準4.5ppm/℃、最大25ppm/℃です。
AD8608オペアンプのオフセット・ドリフトは、標準1.5μV/℃、最大6μV/℃です。
100ppm/℃の抵抗を使用した場合、抵抗のドリフトが全体のドリフトに最も影響を与え、能動部品によるドリフトは無視できることに注意してください。
キャリブレーションとテスト
システムのゲインのキャリブレーションを行えるように、チャージ・アンプをセンサーと接続する前にチャージ・アンプの感度をテストします。機械的な負荷(加速度、慣性力、圧力など)をかける必要のない電子キャリブレーション・システムを図3に示します。キャリブレーション・コンデンサCCALと直列に接続された、振幅と周波数を調整可能な低インピーダンス出力電圧源が、電荷入力を駆動します。電圧源の出力は、1.25VのHREF同相電圧で動作できるように、回路ボードのグラウンドに対してフロート状態にする必要があります。

入力電荷の量はQ = CCAL × VINです。たとえば、振幅が1Vの入力サイン波電圧と1nFのキャリブレーション・コンデンサで±1000pCのピーク電荷入力が発生します。これは、システムのキャリブレーションに使用することができます。誤差を最小限に抑えるため、CCALには許容誤差が1%以下のコンデンサを選択することが重要です。CCALの許容誤差がキャリブレーション精度に影響を与えることに注意してください。T C2の許容誤差は出力範囲に関係しますが、C2の温度変化は精度に影響を与えます。
したがって、この回路は外付けのシミュレーション・コンデンサCSIMを使ってチェックと調整を行うことができます。回路をチェックするもう1つの方法は、CAL入力と調整可能な電圧源を使用することです。キャリブレーションとシミュレーションの目的で、TP1とTP2の間に値と精度が適切な外付け並列コンデンサを接続することにより、コンデンサCCALを変更することができます。別の入力範囲にするため、TP3とTP4の間に値と精度が適切な外付け並列コンデンサを接続することにより、コンデンサC2を変更することができます。
1Vの1kHzサイン波入力とCSIM = 1 nFに対して測定されたADC出力を図4に示します。この結果、電荷入力は±1000pCになります。

LoudityのLD-BZPN-2312圧電センサーを使用し、約120Hzのサイン波振動をするラウドスピーカーによって励起させた実際の出力を図5に示します。この回路では、1Vのピーク入力サイン波電圧とCCAL = C2 = 10 nFを使ったキャリブレーションが行われています。

PCBレイアウトに関する検討事項
高精度が不可欠な回路では、ボード上の電源とグラウンド・リターンのレイアウトを慎重に検討することが重要です。PCBでは、デジタル部とアナログ部をできるだけ分離する必要があります。このシステムのPCBはシンプルな2層構造ですが、4層構造にすると良好なEMSが得られます。レイアウトとグラウンディングの詳しい説明についてはチュートリアルMT-031を、デカップリング技術の情報についてはチュートリアルMT-101を参照してください。適切にノイズを抑え、リップルを下げるため、AD8608への電源は10μFと0.1μFのコンデンサでデカップリングする必要があります。これらのコンデンサはできるだけデバイスの近くに配置し、0.1μFコンデンサには低ESR値のものを使用する必要があります。全ての高周波数デカップリングにはセラミック・コンデンサを推奨します。電源ラインは、できるだけ幅の広いパターンの低インピーダンス経路とし、電源ライン上のグリッチによる影響を減らす必要があります。
圧電センサーの出力を調整する高インピーダンス回路では、抵抗、絶縁体(誘電体)、およびケーブル配線に注意する必要があります。チャージ・アンプの入力回路は低インピーダンスなのでケーブル配線の問題が大幅に緩和されますが、ディスクリート部品で構成されるチャージ・アンプにも、抵抗、絶縁体、および電位計のアンプのレイアウトに対する要件が適用されることがあります。入力リーク電流を最小限に抑えるため、プリント回路ボード両側の敏感な入力端子周囲にガード・リングを設けることを推奨します。正端子を囲むガード・リングはリファレンス(共通)電圧HREFに接続します。
回路図、ボード・レイアウト、部品表(BOM)などが全て揃った技術文書パッケージについては、www.analog.com/CN0350-DesignSupportをご覧ください。
バリエーション回路
この回路は、図に示された部品の値を使うことで、優れた安定性と高精度を提供します。この構成で他の高精度オペアンプやADCを使用して、±1000pCの入力電荷範囲をデジタル出力へ変換したり、他の様々な応用が可能です。
±1000pC以外の入力電荷範囲に対応するには、図1の回路を「回路デザイン」のセクションに示した式に基づきデザインすることが可能です。±1000pC以外の入力電荷範囲の回路を作成するには、コネクタTP3とTP4を使って追加のコンデンサをC2と並列に接続します。また、そのような回路を校正するには、コネクタTP1とTP2を使って追加のコンデンサをCCALと並列に接続します。
AD7091はAD7091Rの類似製品ですが、電圧リファレンスの出力を備えておらず、入力電圧範囲が電源電圧と同じです。AD7091はADR3425 2.5Vリファレンスと共に使用できます。 ADR3425は高精度の2.5Vバンドギャップ電圧リファレンスで、低消費電力と高精度(温度ドリフト8ppm/°C)を特長としており、6ピンSOT-23パッケージに収容されています。
AD8601、AD8602、AD8604はそれぞれシングル/デュアル/クワッドのレールtoレール入力/出力の単電源アンプで、非常に低いオフセット電圧と広い信号帯域幅を特長としており、AD8605、AD8606、AD8608と置き換え可能です。
AD7457は100kSPS、低消費電力の12ビットSAR ADCで、高いスループット・レートが必要ない場合に、ADR3425電圧リファレンスと組み合わせてAD7091Rの代わりに使用できます。
回路の評価とテスト
この回路には、EVAL-CN0350-PMDZ回路ボード、SDP-PMD-IB1Z、およびEVAL-SDP-CB1Zシステム・デモ用プラットフォーム(SDP)評価ボードが使用されています。インターポーザ・ボードのSDP-PMD-IB1ZとSDPボードのEVAL-SDP-CB1Zは120ピンの嵌合(かんごう)コネクタを備えています。このインターポーザ・ボードとEVAL-CN0350-PMDZボードは12ピンのPMOD対応コネクタを備えているので、短時間で組み立てて回路の性能を評価することができます。EVAL-CN0350-PMDZボードは、この回路ノートで説明したような評価ができる回路を備えています。SDP評価ボードはCN0350評価用ソフトウェアと共に使用し、EVAL-CN0350-PMDZ回路ボードからデータを取り込みます。
必要な装置
- USBポート付きPCおよびWindows® XP、Windows Vista®(32ビット)またはWindows® 7/8(64ビットまたは32ビット)
- EVAL-CN0350-PMDZ回路評価ボード
- EVAL-SDP-CB1Z SDP評価ボード
- SDP-PMD-IB1Zインターポーザ・ボード
- EVAL-CFTL-6V-PWRZ電源
- CN0350評価用ソフトウェア
- 高精度電圧ジェネレータ
評価開始にあたって
CN0350評価用ソフトウェア・ディスクをPCのCDドライブにセットして評価用ソフトウェアをロードします。CN0350評価用ソフトウェアページからこのソフトウェアの最新版のコピーをダウンロードすることもできます。マイコンピュータを使って評価用ソフトウェアのディスクが置かれたドライブを探し、setup.exeファイルを開きます。画面上の指示に従ってインストールを終了します。全てのソフトウェア・コンポーネントをデフォルトの位置にインストールすることをお奨めします。
機能ブロック図
テスト・セットアップの機能ブロック図を図6に示します。
セットアップ
- EVAL-CFTL-6V-PWRZ(+6VDC電源)を、DCバレルジャックを使ってSDP-PMD-IB1Zインターポーザ・ボードに接続します
- SDP-PMD-IB1Z(インターポーザ・ボード)を、120ピンCON Aコネクタを使ってEVAL-SDP-CB1Z SDPボードに接続します
- EVAL-SDP-CB1Z(SDPボード)を、USBケーブルでPCに接続します
- EVAL-CN0350-PMDZ評価ボードを、12ピンのヘッダPMODコネクタを使ってSDP-PMD-IB1Zインターポーザ・ボードに接続します
- 電圧ジェネレータを、端子ブロックJ1(Test)によりEVAL-CN0350-PMDZ評価ボードに接続します
評価用ソフトウェアを立ち上げます。アナログ・デバイセズのシステム開発プラットフォーム・ドライバがデバイス・マネージャに表示されていれば、ソフトウェアはSDPボードと通信することができます。USBによる通信が確立されると、SDPボードを使ってEVAL-CN0350-PMDZボードとの間のシリアル・データの送受信およびキャプチャを行うことができます。さまざまな入力電圧値でのデータをコンピュータに保存可能です。データ・キャプチャ用評価ソフトウェアの使用方法については、CN0350 Software User Guideに記載されています。
EVAL-CN0350-PMDZボードの写真を図7に示します。





