Overview
Design Resources
Design & Integration File
- Schematic
- Bill of Materials
- Gerber Files
- Assembly Drawing
Evaluation Hardware
Part Numbers with "Z" indicate RoHS Compliance. Boards checked are needed to evaluate this circuit.
- EVAL-CN0159-EB1Z ($58.85) Universal Serial Bus USB Cable Isolator Circuit
Features & Benefits
- Isolate a USB cable
- Standard USB interface
Product Categories
Markets and Technologies
Parts Used
Documentation & Resources
-
CN-0159: Universal Serial Bus (USB) Cable Isolator Circuit9/27/2010PDF381 kB
Circuit Function & Benefits
The universal serial bus (USB) is rapidly becoming the standard interface for most PC peripherals. It is displacing RS-232 and the parallel printer port because of superior speed flexibility and support of device hot swap. There has been a strong desire on the part of industrial and medical equipment manufacturers to use the bus as well, but adoption has been slow because there has not been a good way to provide the isolation required for connections to machines that control dangerous voltages or low leakage defibrillation proof connections in medical applications.
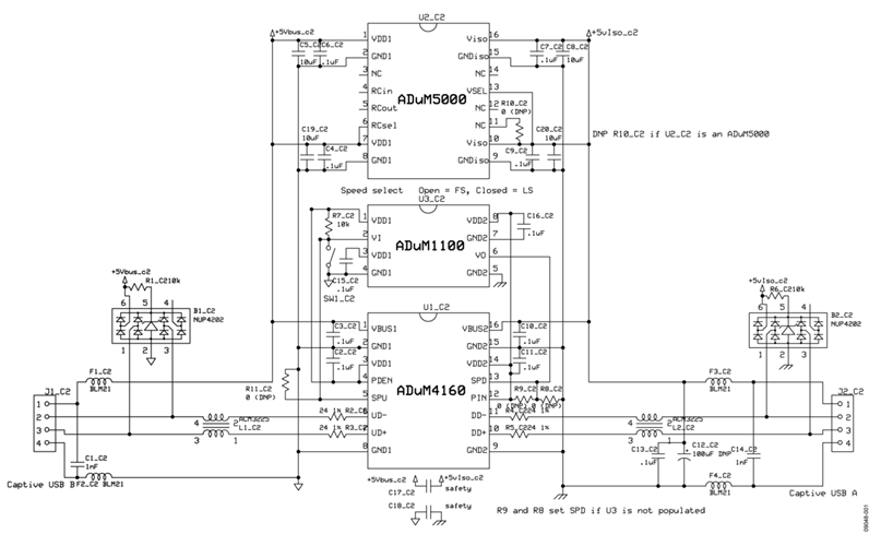
The ADuM4160 is designed primarily as an isolation element for a peripheral USB device. However, there are occasions when it is useful to create an isolated cable function. Several issues must be addressed to use the ADuM4160 for this application. Whereas the buffers on the upstream and downstream sides of the ADuM4160 are the same and capable of driving a USB cable, the downstream buffers must be capable of adjusting speed to a full or low speed peripheral that is connected to it. The upstream connection must act like a peripheral, and the downstream connection must behave like a host.
Unlike the case of building a dedicated peripheral interface where the speed is known and not changed, host applications must adapt to detect whether a low or full speed device has been connected. The ADuM4160 is intended to be hardwired to a single speed via pins; therefore, it works when the peripheral plugged into its downstream side is the correct speed, but it fails when the wrong speed peripheral is attached. The best way to address this is to combine the ADuM4160 with a hub controller.
The upstream side of a hub controller can be thought of as a standard fixed speed peripheral port that can be easily isolated with the ADuM4160, whereas the downstream ports are all handled by the hub controller. However, in many cases, while it is not certifiable as fully USB compliant, a single speed cable is acceptable from a practical standpoint, especially if custom connectors are used so that it cannot be confused with a compliant device. The hub chip can be eliminated, and the design becomes very small and simple.
The ADuM4160 provides an inexpensive and easy way to implement an isolation buffer for medical and industrial peripherals. The challenge that must be met is to use this to create a bus-powered cable isolator by pairing the ADuM4160 with a small isolated dc-to-dc converter such as the ADuM5000. As with isolating any device, the services that the ADuM4160 provides are as follows:
- Directly isolates, in the upstream, the USB D+ and D− lines of a cable.
- Implements an automatic scheme for data flow of control that does not require external control lines.
- Provides medical grade isolation.
- Supports full speed or low speed signaling rates.
- Supports isolated power delivery through the cable.
The goal of the application circuit shown in Figure 1 is to isolate a peripheral device that already implements a USB interface. It is not possible to make a fully compliant bus-powered cable because there are no 100% efficient power converters to transfer the bus voltage across the barrier. In addition, the quiescent current of the converter does not comply with the standby current requirements of the USB standard. This is all in addition to the speed detection limitations of the ADuM4160. What can be achieved is a fixed speed or switch-controlled speed cable that can supply a modest power to the downstream peripheral. However, it is a custom application that is not completely compliant with the USB standard.

Circuit Description
Power for the upstream USB connector is derived from the 5 V VBUS voltage available on the USB cable. The bus voltage also drives an ADuM5000, which is used to create a VBUS2 voltage for the downstream side of the ADuM4160 with up to 100 mA of power for the peripheral. The ADuM5000 was chosen for its high isolation voltage and small form factor. It provides sufficient power to operate small bus-powered devices such as a mouse, keyboard, and memory stick. Because this component uses chip-scale micro transformers, the internal switching frequencies are very high, and designs must be able to minimize radiated emissions by using ferrite beads on the cable well and following recommendations referred to in the AN-0971 Application Note. Specific layout, decoupling, and grounding techniques must be employed to pass system EMI/RFI tests. See Tutorial MT-031 and Tutorial MT-101 for guidance. Complete layout and Gerber files are available for the ADuM4160 USB cable isolation board at https://www.analog.com/CN0159-DesignSupport.

The ADuM4160 isolated cable application has several options for power, bus speed, and ESD/EOS protection that must be determined. Peripheral devices run at one of three speeds, low (1.5 Mbps), full (12 Mbps), and high (480 Mbps). The ADuM4160 does not support high speed operation and blocks handshaking signals that are used to negotiate that speed. High speed mode starts as a full speed configuration; the peripheral requests high speed support through a process called a high speed chirp. The ADuM4160 ignores the high speed chirp; therefore, the request for high speed operation is never passed to the host, and the peripheral automatically continues to work at full speed. This application includes a switch and a single channel isolator that allows the user to select a cable speed of full or low by setting the SPU and SPD pins. This feature is optional if single speed operation is adequate.
Power is provided through the VBUSx pins. The 3.3 V signaling voltage is created by internal 3.3 V regulators at the VDDx pin. The ADuM4160 supports other power configurations that are examined in other circuit notes. In the circuit shown in Figure 1, both the upstream and downstream sides of the ADuM4160 are set to derive power from the VBUSx lines and the internal regulators.
The ADuM4160 has an option to delay application of the upstream pull-up under control of the peripheral. This function is controlled by the PIN input. In this application, the PIN input is shorted high so that the upstream pull-up is applied as soon as peripheral power is applied.
Protection devices are used in this circuit. These were chosen from manufacturers that have a wide variety of components available; the particular components were chosen to allow them to be replaced by 0 Ω shorts, removing them from the circuit. The choice of protection should be reviewed by the designer and can range anywhere from not needing external protection to needing a full complement of transient suppressors and filter elements. The circuit elements included in this application show what type of protection can be used.
When the circuit is functioning, packets are detected and data is shuttled from one side of the isolation barrier to the other. Data shown in Figure 3 and Figure 4 show a typical full speed transaction both as time domain data and as an eye diagram. Features to note in the real-time data are the passive idle state at the start of the packet, which transitions to a driven J, and then the end of packet at the end of the transaction that shows as a single-ended zero state followed by an idle J. It is the automatic flow of control and the handling of these special logic states that make the ADuM4160 chip possible and unique in the marketplace.
The cable design is fully isolated from the upstream data connection for transients up to 2.5 kV. Future isoPower® modules will enable full medical 5 kV isolation of cables. The down-stream port is powered by the upstream VBUS1 line. This limits the available power to the application to 500 mA at 5 V, the maximum power available to a standard USB port. This is adequate to run the ADuM5000 with a 100 mA external load. Low, full, and high speed peripherals can be connected to the downstream ports, but the cable must be manually changed between full speed and low speed modes. The design relies on the internal short circuit protection of the ADuM5000 for safety.
The data shown in Figure 3 and Figure 4 are generated as part of the USB-IF qualification process. Figure 3 shows a test data packet from the ADuM4160 upstream port to the host. Areas to note are the leading idle state where the passive resistor network holds an idle J state. The center of the packet is a mix of J and K states. The right side of the packet is an EOP (end of packet) marker, which is a single-ended 0 followed by a driven J, which transitions to an idle J.
Upstream Full Speed Signal Quality Test Reference: USB 2.0 Specification, Section 7.1.11.,Section 7.1.2.1. Upstream Full Speed Rise Time Test Reference: USB 2.0 Specification, Section 7.1.11., Section 7.1.2.2. Upstream Full Speed Fall Time Test Reference: USB 2.0 Specification, Section 7.1.11., Section 7.1.2.2.
Figure 3 is a full speed eye diagram showing that the ADuM4160 provides an adequate open eye, staying well out of the keep out region. Similar data is taken for low speed evaluation as well.


A complete design support package for this circuit note can be found at www.analog.com/CN0159-DesignSupport.
Circuit Evaluation & Test
Circuit note CN-0159 uses the CN0159 USB Cable Isolator Circuit Board, specifically developed to evaluate and test the circuit described in the note. A detailed schematic of the circuit is contained in Figure 1.
Equipment Needed
A USB data port connection with an upstream-downstream data path, the CN0159 Universal Serial Bus (USB) Cable Isolator Circuit Board or equivalent board, two USB cables, and a high speed digital oscilloscope.
Getting Started
Circuit note CN-0159 contains a description of the circuit, a circuit schematic, and a schematic of the test setup. It describes how to perform the testing and obtain the data. Details regarding the CN-0159 USB Cable Isolator Circuit Board, including Gerbers, bill of materials, and other information, is available at www.analog.com/CN0159-DesignSupport. Information regarding the isolator components used in the circuit can be found in the ADuM1100, the ADuM4160, and the ADuM5000 data sheets; the ADuM4160 evaluation board user guide MT-043, and the evaluation board user guide for the 16-lead SOIC and 16-lead QSOP digital isolators, MT-042.
Functional Block Diagram
See Circuit Description section for the schematic and information regarding the described test setup.

