
位置検出ソリューション
位置センサーは、自動車、産業オートメーション、プロセス制御、軍事および航空宇宙など、さまざまな業界のクローズドループ機械式制御システムで広く使用されています。アナログ・デバイセズは、光学式エンコーダ、レゾルバ、LVDT(線形可変差動トランス)、磁気センサー(AMR、TMR、ホール)など、最も一般的な高精度位置センサー向けのシグナル・チェーン・ソリューションを提供しています。当社のシグナル・チェーン・ソリューションは、正確な位置測定を実現し、全体的なソリューション・サイズと消費電力を最適化します。
価値と利点
当社の幅広いソリューション・ポートフォリオは、機械式システムがさまざまなアプリケーションでタスクを高精度かつインテリジェントに実行する上で欠かせない、正確な位置検出を実現します。全体的なサイズと消費電力に対して最適化された当社のソリューションは、位置検出の設計を迅速化するシグナル・チェーンとリファレンス・デザインを提供し、光学式エンコーダ、レゾルバ、LVDT(線形可変差動トランス)、磁気センサーなど、一般的な高精度センサー・タイプに最適です。
位置検出の設計を迅速化するシグナル・チェーンとリファレンス・デザイン・ソリューションを提供
一般的な高精度センサー・タイプ向けのソリューションを用意
ソリューション・サイズと消費電力を最適化

ソリューション・リソース
ハードウェア製品


A/Dコンバータ、14ビット、4.25MSPS、差動入力、デュアル、同時サンプリング、SAR






シグナル・チェーン

リファレンス・デザイン

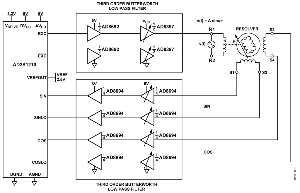
高性能レゾルバ/デジタル・コンバータ
※Rev.0を翻訳したものです。最新版は英語資料をご覧ください。

レゾルバ/デジタル・コンバータ用の
集積化大電流ドライバ
※Rev.0を翻訳したものです。最新版は英語資料をご覧ください。

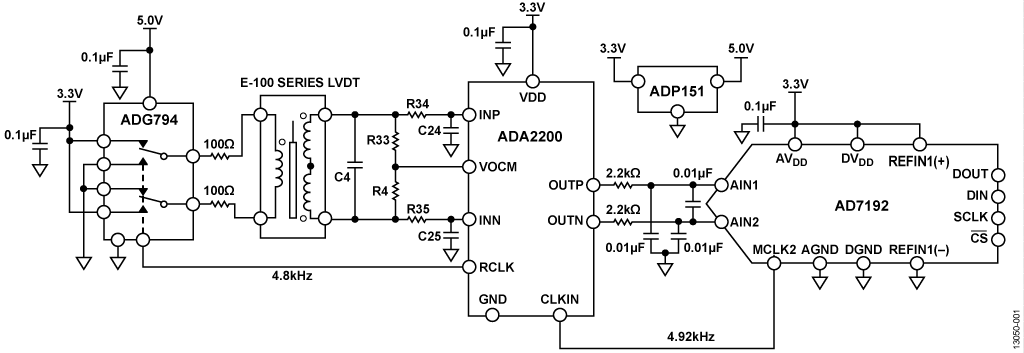
同期復調機能付きの低消費電力 LVDT シグナル・コンディショナ
※Rev.0を翻訳したものです。最新版は英語資料をご覧ください。


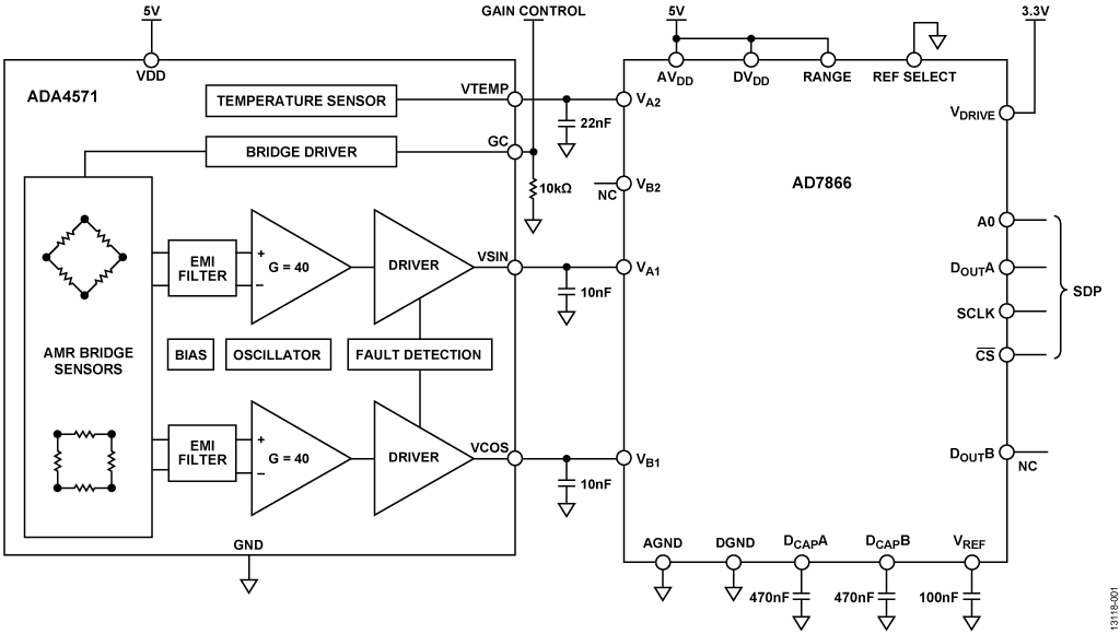
磁気抵抗による角度および直線位置の測定
※Rev.0を翻訳したものです。最新版は英語資料をご覧ください。
トレーニングおよびサポート
トレーニングおよびチュートリアル
{{modalTitle}}
{{modalDescription}}
{{dropdownTitle}}
- {{defaultSelectedText}} {{#each projectNames}}
- {{name}} {{/each}} {{#if newProjectText}}
-
{{newProjectText}}
{{/if}}
{{newProjectTitle}}
{{projectNameErrorText}}