要約
DC-DCコンバータを使用するとき、設計者は共通の問題に直面します。それは、標準出力電圧しか利用することができないということです。出力電圧のキャリブレーションや調整が必要な場合、標準外の高精度抵抗器が必要です。このアプリケーションノートでは、ステップアップDC-DCコンバータのフィードバックループにDS3906を使用して出力電圧のキャリブレーションや調整を行う方法について説明します。DS3906を外付けの抵抗器と並列に使用すると、サブオーム精度の調整が可能となります。
回路例では、36V、120mW (max)まで生成可能なMAX5025ステップアップDC-DCコンバータをDS3906とともに使用しています。
固定のステップアップDC-DCコンバータ
MAX5025データシートの標準回路を図1に示します。この回路では、出力電圧VOUTは、固定抵抗器R1とR2の比で決まります。これらの2つの抵抗器は分圧器を形成します。この分圧器によって出力電圧の一部がFBピンにフィードバックされ、閉ループシステムが形成されます。VOUTが所望の出力電圧を生成し、R1とR2による分圧器が1.25VをFBピンにフィードバックするとき、このシステムは平衡状態にあります。VOUTが所望の出力電圧より低い(したがって、FBにフィードバックされる電圧(VFB)が1.25V未満である)とき、DC-DCコンバータは、FBが1.25Vに達するまで余分に電力を出力します。MAX5025 data sheetの式1からVOUTを求めると、式2が得られます。ここで、VREFはFBの設定値であり、MAX5025の場合1.25Vです。



図1. 固定のステップアップDC-DCコンバータ回路の回路図
フィードバック経路にディジタルポテンショメータを追加
図1の回路にディジタルポテンショメータを追加する方法はいくつかありますが、このアプリケーションノートでは、図2に示す、分圧器による構成を取り上げます。

図2. ディジタルポテンショメータを用いたフィードバック経路図
図2の構成によって、DC-DCコンバータの出力電圧を所望の値の前後で微調整することが可能です。
式2は、以下のように書き換えることができます。

計算
初期の設計では、いくつかの仮定を設定しました。すなわち「VREF = VFB = 1.25V」、「ポテンショメータを中央位置(位置20h)に設定したときの所望の出力電圧は32Vである」、「外付けの抵抗器とともにDS3906を使用して応答を線形にする」という仮定です
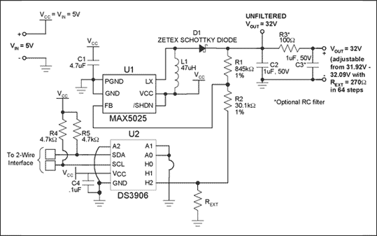
アプリケーションノート『Resistor Calculator for the DS3906』およびそれに付随するExcel spreadsheetには、DS3906の外付け抵抗器の選択方法が記載されています。このアプリケーションノートで紹介した図3に示すアプリケーションの場合、抵抗器H2を270Ωの外付け抵抗器とともに使用しています。この外付け抵抗器の中間抵抗値は約200Ωであり、MAX5025のR1とR2の計算には、この値を使用します。
R2が9.8kΩに設定されていると仮定し、式3を用いてR1の所望の値を計算します。R1の計算値は246kΩになります。
このアプリケーションノートに付随するスプレッドシートを使えば、この特定の構成でプログラム設定が可能な電圧範囲を計算することができるようになります。スプレッドシートを見ればわかるように、出力電圧を微調整することが可能です。また、スプレッドシートによって、さまざまな値のR1、R2、および外付け抵抗器(H2と並列)を試してみることができます。

図3. DS3906を用いた最終回路
結論
このアプリケーションノートでは、ステップアップDC-DCコンバータのフィードバックループにディジタルポテンショメータを使用して出力電圧のキャリブレーションを行う方法について説明しています。この例では特にMAX5025とDS3906を使用して32Vを生成していますが、ここに示した概念は、他のポテンショメータ/コンバータの組み合わせ、および他の出力電圧や電力定格に適用することができます。
このアプリケーションノートに関するご質問/ご意見/ご提案は、までお送りください。