1.5A, Negative Regulator Expands Family of Current-Reference Linear Regulators
1.5A, Negative Regulator Expands Family of Current-Reference Linear Regulators
著者
Dawson Huang
2016年05月01日
The LT3080, introduced in 2007, represented a new linear regulator architecture featuring a current source as reference and a voltage follower for the output amplifier. This new architecture has a number of advantages, including easy regulator paralleling for increased output current and operation down to zero output voltage. Since the output amplifier always operates at unity gain without a resistor-setting divider, bandwidth and absolute regulation are constant across the output voltage range. Transient response is independent of output voltage and regulation can be specified in millivolts rather than as a percent of output.
Table 1 summarizes the family of devices that use this architecture. The LT3091, the latest addition to this family, is a 1.5A low dropout negative linear regulator featuring adjustable current limit and current monitor. The LT3091 is similar to the other negative linear regulator in the family, the LT3090, but with more than double the LT3090’s current rating.
| LT3091 | LT3090 | LT3081 | LT3080 | |
| Output current | 1.5A | 600mA | 1.5A | 1.1A |
| ISET | −50μA | −50μA | 50μA | 10μA |
| Adjustable current limit/current monitor | Yes/Yes | Yes/Yes | Yes/Yes | No/No |
| LDO (low dropout) | Yes | Yes | No | Yes |
| Positive/Negative voltage | Negative | Negative | Positive | Positive |
The LT3091 is useful in high current, negative voltage applications requiring low noise or precision output. It features fast transient response, high PSRR and low output noise. Low dropout helps keep it from overheating when supporting loads up to 1.5A. Built-in protection includes reverse output protection, internal current limit with foldback and thermal shutdown with hysteresis. This versatile negative regulator architecture can operate down to zero volts out and as a negative floating regulator.
How It Works
The negative output voltage is set with a −50µA precision current source driven through a single resistor RSET from ground to the SET pin. The internal follower amplifier forces the output voltage to match the negative voltage of the SET pin. With this architecture, all of the internal operating current flows in from the output pin. Only a 20µA load is required to maintain regulation at all output voltages. Figure 1 shows the basic hookup for the LT3091. It provides 1.5A of output current, can be adjustable to zero output voltage, and features both positive and negative monitors for output current. It is also reverse protected, when output voltage is lower than input.

Figure 1. 1.5A, negative linear regulator with current limitation and monitor
The current limit can be reduced below 1.5A by connecting an external resistor RLIM between ILIM and IN pins, as shown in Figure 1. This function can effectively protect the load and limit the temperature of the IC.
With 3.3V feeding the IMONN pin, the IMONP pin sources current equal to 1/4000 of the output current. This current source is measured by tying a resistor, RMON, to ground in series with the current source and reading the voltage across the resistor. With the IMONP pin tied to VIN, the IMONN pin sinks current equal to 1/2000 of the output current. In this way, positive or negative output current can be monitored with minimal components, no additional sense resistors or amplifiers required.
Paralleling Devices for More Current
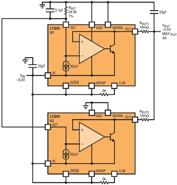
Paralleling LT3091s is easy with this new current source reference regulator. Paralleling is useful for increasing output current or spreading heat. Since the LT3091 is set up as a voltage follower, tying all the SET pins together makes the outputs the same voltage. If the outputs are at the same voltage, only a few milliohms of ballast, ROUT1,2, are required to allow them to share current.
Figure 2 shows a schematic of two LT3091s paralleled to obtain 3A output. The set resistor, RSET, now has twice the set current flowing through it, so the output is −100µA times RSET. The 10mΩ output resistors, ROUT1,2 ensure ballasting at full current. There is no limit to the number of devices that can be paralleled for higher current.

Figure 2. 3A negative linear regulator with paralleled LT3091
Figure 3 shows the thermal distribution of the design of Figure 2—U1 and U2 reach similar temperatures, indicating equally shared current.

Figure 3. Thermal performance of two paralleled LT3091s
Low Noise Positive-to-negative Converter
Inverting converters generate a negative voltage from a positive input, and feature low output ripple. If combined with a high bandwidth LDO such as the LT3091, the overall converter can have very high transient response with even lower noise.
Figure 4 shows a low noise coupled-inductor positive-to-negative converter. The inverting converter is based on LT3581, a PWM DC/DC converter with built-in power switch. Its 4mm × 3mm DFN package and tiny externals can be combined with the LT3091 in a compact and quiet solution. Figure 5 shows the transient response of the two output voltages. Figure 6 shows the thermal performance of the entire system.

Figure 4. 1.5A low noise and fast transient positive-to-negative converter

Figure 5. Transient response for positive-to-negative converter

Figure 6. Thermal image for positive-to-negative converter
Low Noise Positive and Negative Power Supply
A high current positive-to-positive-and-negative converter can be built with a positive 1.5A LT3081 linear regulator and its negative 1.5A linear counterpart, the LT3091. The LT8582 is a dual-channel PWM DC/DC converter with internal switches in an available 7mm × 4mm DFN package. It can generate both a positive and a negative output from a single input.
Figure 7 shows a 1.5A 12V-to-±3.3V low noise power supply using the LT8582, LT3081 and LT3091. Figure 8 shows the transient response of the negative rail. Figure 9 shows the temperature of the entire system.

Figure 7. 12V to ±3.3V low noise power supply

Figure 8. Transient response at VOUT2 load transient

Figure 9. Thermal image for 12V to ±3.3V low noise power supply
This setup can be used as an operational amplifier power supply—where a high speed operational amplifier requires a low noise, high speed ±3.3V power supply.
Conclusion
The LT3091 is a 1.5A, low dropout, current reference negative linear regulator. This regulator is easy to parallel to increase output current. It also features fast transient response, high PSRR and low output noise, making it ideal as a post regulator. It can be used for power supplies capable of sinking and sourcing current.
著者について
Dawson Huang joined Linear Technology Corporation in 2014 as an applications engineer. His work includes development, evaluation and characterization of new power management ICs. He is also in charge of circuit design and ...