LEDドライバへの追加のPWM輝度制御の適用方法

2010年11月05日

Figure 1

   

要約

マキシム・インテグレーテッド・プロダクツは、PWM (パルス幅変調)の輝度制御を備えた多くのLED (発光ダイオード)ドライバを提供しています。このアプリケーションノートでは、LEDドライバへの追加のPWMベースの輝度制御を適用する方法をいくつか説明します。複数の定電流LEDドライバ(PWMを内蔵する場合と内蔵しない場合)を手法の例として取り上げています。

同様の記事が「Electronic Products」誌の2010年5月号に掲載されています。

はじめに

マキシム・インテグレーテッド・プロダクツは、幅広いアプリケーションに向けて、PWM (パルス幅変調)の輝度制御を備えた多くのLED (発光ダイオード)ドライバを提供しています。輝度は通常、シリアルインタフェースを使用して、対応するLEDのレジスタビットを変更するコマンドをLEDドライバに送信することで制御します。輝度制御のビット数の範囲は4~8ビットであり、16~256の輝度レベルに相当します。マキシムのその他のLEDドライバの輝度制御は、オープンドレインLEDポートを通して定電流シンクの量を調整することで実施します。

このアプリケーションノートでは、スイッチLED電源を使用して定電流LEDドライバに追加のPWM輝度制御を適用する方法について説明します。データビットをリフレッシュすることで外部PWM輝度制御をエミュレートすることも可能です。これらのPWM信号をレギュレートするクロックを同期することが可能であれば、PWM内蔵のLEDドライバも追加の外部PWM輝度制御による利点を享受することができます。

PWMエミュレーション手法

オン/オフデータをLEDドライバに頻繁に送信することでPWM輝度制御の効果をエミュレートすることができます。LEDデータインタフェースの伝送速度は通常、PWM周期よりもはるかに速いため、この手法はマイクロコントローラまたはFPGA (フィールドプログラマブルゲートアレイ)で簡単に実装可能です。PWM周波数、データ伝送クロック周波数、およびPWM輝度レベルの関係は、次の式1で表されます。

Equation 1.

ここで、fCLOCKはデータインタフェースのクロック周波数、fPWMはPWM周波数、nPORTはポート数、およびnLEVELは輝度レベル数です。

この手法では、PWMエミュレーションデータがコントローラからLEDドライバにポートごとに1ビットを用いて連続的に送信されます。すべてのポートについてデータが完全に更新されると、PWMステップと見なされます。このエミュレートされるPWMステップは、1の開始インデックスおよび輝度レベルの数と等しい終了インデックスで繰り返されPWM周期を形成します。たとえば、輝度レベルが256の場合、各ポートのデータリフレッシュは256回繰り返されてPWM周期が形成されます。対応するポートの輝度レベルがエミュレートされるPWMステップのインデックスより大きい場合、データビットは1です。それ以外の場合、データビットはゼロです。エミュレートされるPWM周期はLEDがオンである限り繰り返されます。

このPWMエミュレーションの手順は、以下のCコードを使用して実装可能です。

int INTENS[8] = {200, 100, 50, 25, 12, 6, 3, 1};
bool LEDON = true, DATA[8];

while (LEDON) {
	for {int i=0, i<256, i++} {
		for {int j=0, j<8, j++} {
			if INTENS[j]>i
				DATA[j]=1;
			else
				DATA[j]=0;
		}
		Send(DATA);
	}
}

PWMエミュレーション手法はMAX6968MAX6969に適用可能です。MAX6968は8ポートの定電流LEDドライバで伝送速度25Mbpsのデータインタフェースを備えています。MAX6969はMAX6968の16ポートバージョンです。エミュレートされる16ビットすなわち65,536の輝度レベル制御を使用して、PWM周波数はMAX6968については47Hz、MAX6969については24Hzが可能です。12ビットの分解能のみが必要な場合は、PWM周波数はそれぞれ752Hzまたは376Hzが可能です。このPWMエミュレーション手法によって、アプリケーション回路を変更することなく各ポートを制御することができます。

スイッチLED電源手法

接続されたLEDにPWM輝度制御を追加するのに、スイッチLED電源の手法を使用することも可能です。図1は、PWMベースの電源を使用して数個のLEDに追加の輝度制御を行う回路を示しています。PWM波形は、LEDドライバにI²Cコマンドを送信するのと同じマイクロコントローラで生成されます。PWM波形はソフトウェアルーチンで制御可能です。この手法は定電流LEDポートを備え、ただし輝度制御を内蔵していないMAX6969、および調整可能な定電流LEDポートを備えたMAX6956に適用可能です。この手法では、トランジスタを用いてPWM波形のデューティサイクルによってLEDの輝度を制御します。LED輝度は、LEDドライバを用いて間接的に、またトランジスタを用いて直接的に、マイクロコントローラで制御可能です。MAX6956の例では、定電流とPWMデューティサイクルの調整を組み合わせることによって、干渉なしで追加の効果が得られます。

図1. この手法はPWMベースのLED電源を使用しています。

図1. この手法はPWMベースのLED電源を使用しています。

図2は、効率向上のため、MOSFETトランジスタをパワースイッチングデバイスとして使用している類似の回路図です。

図2. パワーMOSFETがスイッチングデバイスとして機能しています。

図2. パワーMOSFETがスイッチングデバイスとして機能しています。

次式を使用すると、スイッチングトランジスタに必要な電力消費を計算することができます。

Equation 2.

ここで、tRISEはトランジスタスイッチの立上り時間、tFALLはトランジスタスイッチの立下り時間、TはPWM周期、tON/TはPWM輝度レベル、IはLEDポートの総電流、およびRONはトランジスタのオン抵抗です。

式2は、総電力消費をスイッチング電力とトランジスタのオン電力の和として表しています。スイッチング電力はオン/オフ時間で測定します。トランジスタがオンまたはオフになると、ほぼ全電流がトランジスタを流れますが、トランジスタ両端の電圧はゼロからVLED、およびこの逆に変化します。

高速スイッチングトランジスタを使用すると、立上り時間と立下り時間は通常、約50nsです。PWM周期(T)が1/1000秒、LED電源(VLED)が5.5V、およびLEDポートの総電流が200mAの場合、スイッチング電力はほぼ次のようになります。

Equation 3.

オン抵抗が0.1Ωのトランジスタの場合、完全輝度におけるトランジスタのオン電力は次のようになります。

Equation 4.

 

式4は、良好な高速スイッチングトランジスタを選択することで、電力消費は最小限になることを示しています。

 

階層関係にあるマスターと個別ポート

いくつかのLEDドライバのPWM輝度制御は、マスターと個別ポート制御間の階層関係において実現可能です。このような組み合わせの例はMAX6964MAX7313MAX7314MAX6965MAX7315、およびMAX7316があります。この手法では、図3に示すとおり、個別ポートのPWM輝度制御の波形は何度も繰り返されます。各繰り返しはマスター輝度制御ステップに一致します。このため、マスター輝度制御が15ステップの場合、波形は15回繰り返されます。LEDドライバの個別ポートの輝度制御は波形のデューティサイクルを変更します。マスター制御は、これらの波形の繰り返しのいくつをオンまたはオフにする必要があるかを決定します。個別ポートのデューティサイクルが3/16とマスター制御設定値が4/15の例を考えます。波形は時間の3/16でオンになり、波形は合計で15回利用可能なスロットのうち、最初の4回のスロットで繰り返されます。

図3. マスターと個別ポートの階層的なPWM輝度制御

図3. マスターと個別ポートの階層的なPWM輝度制御

残念ながら、1つのMAX6964のマスター輝度制御を他のMAX6964の個別ポート輝度制御と組み合わせて、制御されたマルチチップメカニズムを形成することはできません。この理由は、複数のMAX6964デバイス間のクロックを同期することができないからです。個別ポートPWM制御のターンオン時間がマスター輝度制御オン/オフウィンドウの境界に必ずしも一致するわけではありません。位置合わせされていなければ、輝度は明瞭でなくなります(LEDが暗くなる)。クロック間の位相ずれのため、LEDは定期的に輝度の「ビート」(オンとオフ)を生じます。

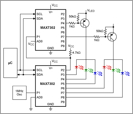
階層的なPWM輝度制御の方法は、クロック同期メカニズムと幅広い動作クロック周波数を備えたMAX7302などのLEDドライバを使用することで、「ビート」問題を起こさずに利用することができます。図4は、所望の階層的なPWM輝度制御を実現するため、2つのMAX7302デバイスといくつかのスイッチングトランジスタを使用した回路図を示しています。

図4. 階層的なPWM輝度制御に2つのMAX7302を使用

図4. 階層的なPWM輝度制御に2つのMAX7302を使用

MAX7302の出力ポートの1つはLEDの陰極に接続されています。各出力ポートは個別ポート輝度コントローラとして機能します。もう1つのMAX7302の出力ポートは外付けトランジスタを用いてLEDの陽極に接続されています。この2つ目のMAX7302はしたがって、マスター輝度コントローラとして機能します。個別ポート輝度コントローラはそれぞれ、1MHzという高周波数の外部クロックによって駆動されます。1MHzはMAX7302の動作仕様の上限です。15/33のポート輝度レベルを設定し、P2の個別ポート輝度コントローラの出力はマスター輝度コントローラのクロック入力として機能します。このため、マスター輝度コントローラの等価クロック周波数は約1000000/33 = 30kHzです。このアプリケーション例では、個別ポート輝度コントローラを使用してRGB LEDの色を調整することが可能で、マスター輝度コントローラを使用して輝度を調整することができます。



myAnalogに追加

myAnalog のリソース セクション、既存のプロジェクト、または新しいプロジェクトに記事を追加します。

新規プロジェクトを作成

この記事に関して

製品

最新メディア 21
Title
Subtitle
さらに詳しく
myAnalogに追加

myAnalog のリソース セクション、既存のプロジェクト、または新しいプロジェクトに記事を追加します。

新規プロジェクトを作成