概要
設計リソース
設計/統合ファイル
- Schematic
- Bill of Materials
- Gerber Files
- PADS Files
- Assembly Drawing
評価用ボード
型番に"Z"が付いているものは、RoHS対応製品です。 本回路の評価には以下の評価用ボードが必要です。
- EVAL-CN0261-SDPZ ($106.93) Optimizing AC Performance in an 18-bit, 250 kSPS, PulSAR Measurement Circuit
- EVAL-SDP-CB1Z ($134.00) Eval Control Board
デバイス・ドライバ
コンポーネントのデジタル・インターフェースとを介して通信するために使用されるCコードやFPGAコードなどのソフトウェアです。
機能と利点
- 18ビット、250kSPS PulSAR ADC
- 低ノイズドライバ
- 100dB 以上のSNR @ 1kHz Input
- 118dB 以上のTHD @ 1kHz Input
参考資料
-
MT-101: Decoupling Techniques2015/02/14PDF954 kB
-
MT-021: ADC Architectures II: Successive Approximation ADCs2015/02/14PDF3799 kB
-
MT-031: データ・コンバータのグラウンディングと、「AGND」および「DGND」に関する疑問の解消2009/03/20PDF144 kB
-
CN-0261: AC 性能を最適化した 18 ビット、250 kSPS データ・アクイジション・システム2013/12/30PDF327 kB
回路機能とその特長
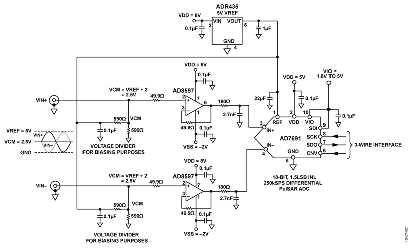
高性能ADCの周辺回路を構成する製品の選択は簡単だとは限りません。図1の回路は、18ビット、250 kSPS PulSAR® ADCのための完全なフロントエンド・ソリューションを示しており、AC性能に対し最適化されています。
回路はAD7691を中心に構成されています。AD7691はPulSARファミリーに属する低消費電力(1.35 mW @ 2.5 V、100 kSPS)ADCです。このADCは、超低歪み、超低ノイズのアンプ AD8597 によって直接駆動され、ADCのリファレンスは5 Vで超低ノイズ ADR435 です。この回路は、1 kHzの入力トーンに対して101 dBのSNRと118 dBのTHDを達成します。

回路説明
この回路の心臓部は、18ビット、250 kSPSの電荷再配分型逐次比較A/Dコンバータ(ADC)AD7691で、単電源で動作します。
低消費電力、かつノーミッシング・コードで高速18ビット・サンプリングAD変換部、内部変換クロック、多機能シリアル・インターフェース・ポートを内蔵しています。IN+ピンとIN−ピンの電圧差をCNVの立ち上がりエッジでサンプリングします。これらのピンの電圧は通常、0VとVREF間で、逆位相で振幅します。リファレンス電圧REFは外部より与えられますが、電源電圧の範囲で変えることができます。AD7691の消費電力はスループットに比例します。
この回路ノートで行われた実験では、AD7691をSDP (システム・デモンストレーション・プラットフォームEVAL-SDP-CB1Z)に接続しています。ADCのSPI互換シリアルポートは、SDP基板上のDSPのシリアルポート (SPORT)に接続しました。
AD7691は10ピンMSOPまたは10ピンQFN(LFCSP)のパッケージです。
ADCは、入力バッファに最適な低ノイズ、低歪みのオペアンプAD8597(内蔵1アンプあたり4.8 mAの消費電流)によって駆動されます。AD8597はノイズ性能が1.1 nV/√Hzと低く、高調波歪みもオーディオ周波数帯域で−120 dB未満と低いので、オーディオ、医療、および計装用アプリケーションのプリアンプに必要な広いダイナミック・レンジを提供します。スルーレートが14 V/μs、利得帯域幅積が10 MHzと優れているので、医療用アプリケーションに最適です。
AD8597は±15 Vまでの電源電圧で動作可能です。この回路では、消費電力を最小に抑えるために+8 Vと−2 Vの電源電圧が選択されました。
AD8597は8ピンのSOICおよびLFCSPパッケージで供給されます。180 Ω抵抗と2.7 nFコンデンサがシングル・ポール327 kHzのローパス・フィルタを形成し、ノイズをさらに減らします。
このアプリケーションで使用されている電圧リファレンスはADR435です。これはXFET®電圧リファレンス・ファミリーに属しており、低ノイズ、高精度、および低温度ドリフト性能を特長にしています。特許取得済みの温度ドリフト曲率補正およびXFET(eXtra implanted junction FET)技術を使って、温度に対する電圧変化を最小に抑えています。
ADR43xファミリーは最大30 mAの出力電流をソースし、最大20 mAをシンクすることができます。トリム端子も備えており、性能に影響を及ばすことなく、0.5%の範囲で出力電圧を調整することができます。
ADR435は、8ピンMSOPまたは8ピン細型SOICパッケージで供給されます。
こうした回路構成でのダイナミック特性を以下図2と図3に示します。
SNR = 101.02dB
THD = 118.44 dB
SINAD = 100.94 dB
ダイナミック・レンジ= 101.5 dB


バリエーション回路
その他のPulSARファミリーADCでは、サンプリング・レートは異なりますが、ピン互換である差動入力18ビットの AD7690 (400 kSPS)、AD7982 (1 MSPS)、 AD7984 (1.33 MSPS)も使うことができます。
AD7986 は20ピン4 mm × 4 mm LFCSP(QFN)で供給されます。
オペアンプAD8599 はAD8597のデュアル・バージョンで、必要ならこの回路で使えます。
ADA4841-1(シングル)および ADA4841-2 2(デュアル)は消費電力がさらに低いオペアンプですが(1アンプあたり1.1 mAの消費電流)、ノイズがわずかに高くなります(2.1 nV/√Hz)。
ADA4941-1 は差動入力の18ビットADCを駆動するように最適化されており、1アンプあたり2.2 mAの消費電流で、ノイズは10.2 nV/√Hzです。
PulSARシリーズのADCの概要と推奨ドライバに関しては、 PulSAR® Analog-to-Digital Converter Evaluation Kitを参照してください。
リファレンス電圧は、ADR43xファミリーや他のファミリーのものが弊社の製品ポートフォリオからご覧いただくことができます。
入力にバイアスを与えるVCM信号を発生するにはバッファを使うのが普通ですが、この回路ではバッファを必要とせずに、期待された性能を達成しました。
回路の評価とテスト
必要な装置(相当品で置き換え可)
- EVAL-CN0261-SDPZ 評価用ボード
- システム・デモンストレーション・プラットフォーム(EVAL-SDP-CB1Z)
- 関数発生器、Audio Precision社のSYS-2522
- 図4に示されているような外付け10 nFセラミック・フィルタ・コンデンサ
- 電源:+8 V @ 50 mA、−2 V @ 50 mA、+5 V @ 500 mA。
- USBポート付きWindows® XP、Windows Vista®(32ビット)、またはWindows® 7(32ビット)搭載PC
セットアップとテスト
AC性能測定用の評価環境の構成を図4に示します。EVAL-CN0261-SDPZボードは、示されているDC電源によって駆動されます。ボードのドキュメント一式に関してはwww.analog.com/CN0261DesignSupportを参照してください。
この図4に示す構成で周波数応答の測定しました。フルスケールの0.5 dB下の入力信号レベルで1 kHzトーンを出力するように、Audio Precision社のSYS-2522を設定しました。外付け10 nFコンデンサは、信号発生器出力のローパス・ノイズ低減フィルタとして機能します。評価ボードのソフトウェアを使って、FFTデータをキャプチャして解析しました。
ソフトウェア解析機能が評価ボードのソフトウェアに含まれているので、ユーザーはAC性能またはDC性能のデータをキャプチャして解析することができます。
AC性能に加えて、評価ボードのソフトウェアにより、ユーザーは波形データを解析し、測定された入力信号のヒストグラムを作成することもできます。


