概要
設計リソース
評価用ボード
型番に"Z"が付いているものは、RoHS対応製品です。 本回路の評価には以下の評価用ボードが必要です。
- EVAL-SDP-CB1Z ($134.00) Eval Control Board
デバイス・ドライバ
コンポーネントのデジタル・インターフェースとを介して通信するために使用されるCコードやFPGAコードなどのソフトウェアです。
AD779x Linux GitHub Driver Source Code
機能と利点
- Dual channel RGB colorimeter
- High sensitivity low noise transimpedance amplifier
- Programmable gain TIA
製品カテゴリ
マーケット & テクノロジー
使用されている製品
参考資料
-
CN0312: プログラマブル・ゲイン・トランスインピーダンス・アンプと同期検波器付き2チャンネル色度計2013/03/29PDF0
回路機能とその特長
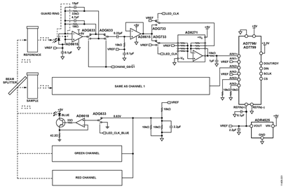
図 1に示す回路は変調した光源使用の送信器と同期検波器の受信器を特徴とする2チャンネル色度計です。この回路はサンプル・コンテナとリファレンス・コンテナによって吸収された光の比率を3種類の波長で測定します。
濃度の測定や、吸収分光を通して材料の特性評価するために使用される多くの化学的解析機器や環境モニター機器にこの回路は十分なソリューションを提供します。
フォトダイオード受信器の信号処理経路にはダイオード電流を電圧に変換したり、光の吸収に大きなばらつきがある違う種類の液体を解析する事ができるプログラマブル・ゲイン・トランスインピーダンス・アンプがあります。16ビット・シグマ・デルタ(Σ-Δ) A/Dコンバータ(ADC)によってダイナミック・レンジがさらに広くなり、広範囲のフォトダイオード出力電流にわたって十分な分解能が得られます。
一定の信号源(DC)よりもむしろ変調された信号源と同期検波器を使用する事により周辺の光や低周波ノイズによる測定誤差が減少し、より高精度になります。

回路説明
クワッドオペアンプ AD8618 はLEDを定電流で駆動する3つの簡単な電流源を形成します。。 EVAL-SDP-CB1Zは5 kHzクロックを発生しますが、この5KHzクロックで単極双投(SPDT)スイッチAD633を使用してその電流源の基準電圧をオン/オフし、1つのLEDを変調します。未使用の他の2つのLEDの電流源を0 Vに設定しそれらのLEDをオフの状態に保ちます。
ビーム・スプリッタは光の半分をサンプル・コンテナを通して送り、光の半分をリファレンス・コンテナを通して送ります。コンテナは各コンテナに入っている材料のタイプと濃度によって異なる光量を吸収します。各コンテナの反対側のフォトダイオードは受光した量に比例した小さな電流を発生します。
各チャンネルの1段目はフォトダイオード出力電流を電圧に変換するトランスインピーダンス・アンプとして構成されたオペアンプAD8615で成り立っています。 AD8615は超低入力バイアス電流(1 pA)、超低入力オフセット電圧(100 µV)、超低ノイズ(8 nV/√Hz)で、フォトダイオード・アンプに最適です。信号はAC結合ですが、それでもまだダイナミック・レンジが減少するのを防ぐため、この段でのDC誤差を最小限にする事が重要です。オペアンプの入力バイアス電流と帰還抵抗を掛けた値がオフセット電圧として出力されます。
オペアンプの入力オフセット電圧は帰還抵抗とフォトダイオード・シャント抵抗で決まるゲインを掛けた値で出力に表れます。さらに、フォトダイオード両端に現れるわずかなオペアンプの入力電圧オフセットでも、フォトダイオードの暗電流を増加させます。
図 2は1つの帰還抵抗を接続した標準的なトランスインピーダンス・アンプとその理想の伝達関数を示します。

被テスト溶液が非常に強い吸収特性を持つこともあり、フォトダイオードで発生する微小電流を測定するために時々大きな帰還抵抗を使う必要があると同時に高度に希薄な溶液に対応するために大きな電流を測定する事ができる必要があります。この問題に対応するために、図 1のフォトダイオード・アンプには選択可能な2つの異なるゲインがあります。1つのゲインは33 kΩに設定され、もう1つのゲインは1 MΩに設定されています。帰還抵抗を切り替えるためにオペアンプの出力にシングルSPDTスイッチを接続すると、。 ADG633のオン抵抗に起因するトランスインピーダンス・ゲイン誤差になる可能性があります。
図 3はこの問題を避けるための回路構成になっており、帰還ループ内のADG633は要求される抵抗を選択し、2番目のスイッチはシステムの次段を選択した帰還ループに接続します。 アンプの出力での電圧は ゲイン誤差を表す下記の式
VTIA OUTPUT = IPHOTODIODE × RFEEDBACK
ではなく
VTIA OUTPUT = IPHOTODIODE × RFEEDBACKになります。
しかし、ADG633の1つは帰還ループの外側なのでこの段の出力インピーダンスは閉ループ動作のオペンプの出力のような超低出力インピーダンスではなく、 ADG633のオン抵抗(52 Ωtyp)になります。
全入力容量(ダイオードの容量+オペアンプ入力容量)と帰還抵抗(RFx)によって生じる極を補償し安定させるために帰還コンデンサ(CFx,)が要求される事に注意してください。この解析の詳細については Practical Design Techniques for Sensor Signal Conditioningのセクション5を参照してください。
例え AD8615のような最高のレールtoレール出力オペンプでも、それらの出力は完璧に電源レールまでは振れません。さらに AD8615の入力オフセット電圧は(微小ですが)負になる可能性があります。アンプがクリップしないで0Vまで駆動できるように負電源を使用して保証するのではなく、リファレンスADR4525 を使ってフォトダイオードとアンプを2.5 Vにバイアスします。5 V リニアレギュレータはボードのアナログ部とデジタル部に電源を供給します。

フォトダイオード・アンプの出力電圧は2.5 V ~5.0 Vの間で振れます。33 kΩレンジの場合、この 2.5 V出力スパンは75.8 µAのフルスケール・フォトダイオード電流に相当します。1 MΩの場合、2.5 V出力スパンは2.5uAのフルスケール・フォトダイオード電流に相当します。1 MΩのゲイン設定で動作する時、アンプが飽和するのを防ぐために外部光からフォトダイオードを遮蔽する事が重要です。次の節で説明する同期整流はLEDクロックに同期しないすべての周波数を強力に減衰させますが、それは前段が飽和したら適切に機能しません。
各チャンネルのゲイン設定は EVAL-SDP-CB1Z ボードで別々に選択できます。
次段は簡単なバッファ付きAC結合フィルタです。フィルタのカットオフ周波数は7.2 Hzに設定されています;このフィルタは出力オフセット電圧を取り除き、フォトダイオードに入力する白熱光、蛍光、その他の浮遊光からの低周波数の光害を減衰させます。この回路も ADR4525の出力によって2.5 Vにバイアスされます;従ってこの段の出力信号振幅は公称1.25 V ~ 3.75 Vです。
AC結合フィルタに続く回路はディファレンス・アンプ AD8271とトリプルSPDT スイッチ ADG733で構成された同期整流回路です。ADG733のスイッチはAD8271の内蔵10 kΩゲイン設定抵抗と 直列になります;従ってADG733の最大オン抵抗 4.5 Ωmaxはわずかに0.05%のゲイン誤差、1 ppm/°以下の温度ドリフトになります。
残りのシステムには超低リーク電流で低寄生容量のスウィッチADG633を使用します。
LEDを駆動するクロックがハイ・レベルの時、ADG733のスイッチによりAD8271は下記の簡単な伝達関数に設定されます。
VO = VIN
ここで:
VOは同期検波器の出力です。
VIN は同期検波器の入力で、その範囲は2.5 V ~ 3.75 Vです。
この構成で、同期整流はユニティ・ゲイン・アンプとして働きます。
LEDを駆動するクロックがロー・レベルの時、 ADG733 のスイッチによりAD8271は下記の簡単な伝達関数に設定されます。
VO = 2VREF − VIN
ここで:
VREFは ADR4525からの2.5 V出力です。
VINの電圧範囲は1.25 V~2.5 Vです。
この場合、同期整流器の出力は入力が1.25 V(AC結合段から可能な最小出力電圧)の時3.75 Vで、入力が2.5 Vの時は2.5 V(AC結合段の中間点出力)です。 この回路構成では、同期整流はゲインが基本的に"-1" で、基準電圧+2.5 Vにバイアスされています。

図 4はシステムのブロック図と各段での電圧範囲を示します。同期整流回路の結果はDC電圧で(光が全くフォトダイオードに到達しない時の)2.5Vから(フルスケールの光が入力した時の)3.75 Vまで変化します。この出力電圧は1.25 Vのフルスケール出力振幅に相当します。
LEDクロックに同期していない周波数の信号(又はクロックは矩形波なのでその奇数高調波)はフィルタで除去されます。周波数領域では、 AD8271の出力のローパスフィルタはLEDのクロック周波数近辺のバンドパスフィルタのように見えます。このフィルタの帯域をより低くするほど、同期整流器は帯域外ノイズを多く除去します。このフィルタのカットオフ周波数はノイズ除去とセトリング時間の両方を考慮して16 Hzに設定されています。このフィルタの帯域はLEDのクロック周波数近辺である事に注意する事が重要です。たとえば、LEDが5 kHzで変調される場合、同期検波器の3 dB通過帯域は4.984 kHz から 5.016 kHzまでになります。
システムの最終段は低ノイズ16-bit Σ-Δ ADCの AD7798です。このADCは差動入力のプログラマブル・ゲイン・アンプ(PGA)を内蔵しています。2.5 V 基準電圧をAIN-端子に接続しPGAのゲインを×2に設定する事により、同期整流回路の2.5 V ~3.75 V出力をフルスケール16ビット出力に割り当てる事ができます。その上 AD7798の出力フィルタは50 Hz と 60 Hzでの除去比が最低65 dBあり、さらに同期検波器から来るすべてのノイズを減衰させます。
フロント・エンド回路がシステムに重大なノイズの影響を及ぼさないように、LEDをディスエーブにしてデータを取得しました。同期検波器はまだLEDのクロック周波数で動作します;しかし、このクロックに同期した光は検出されません。従って、 AD8271 と ADCからの誤差以外のすべてのAC/DC信号を取り除きます。図 5はこの回路のノイズを示しますが、1つのチャンネルのノイズは1 LSB 以下(2つのコード間を中心とするADC入力)で、もう1つのチャンネルは1 LSBp-p以下(隣接コード間の過度領域にあるADC入力)です。さらに、実測電圧は負(数μV)である事に注意してください。この事はAD8271のオフセット誤差の標準分布に述べられているように予想された現象です。

バリエーション回路
フォトダイオード・アンプの帰還抵抗の値を変えると、アンプのゲインが変わります。これは回路を光レベルが異なる特定アプリケーション向けにカスタマイズする簡単な方法です。しかし同じ帯域を維持し、アンプの安定動作を保証するために、補償用コンデンサの値も変更しなければなりません。
超低レベルの光を測定するシステムで最高の性能を得るために、同期検波器の出力ローパスフィルタのカットオフ周波数を非常に低い周波数に設定する事もできます。ただし測定サイクル時間が長くなります。
LEDの光出力は温度で変化するので、システムはサンプル・チャンネルとリファレンス・チャンネルの比率として測定をします。フォトダイオードのゲイン公差は最大±11% あります;従って、LED出力は時間と温度によって変わるので例えレシオメトリック変化でも多少のドリフトがあります。振幅を制御する光学的な帰還ループを追加すれば、LEDは光の温度変化をかなり抑えられ、高精度な1チャンネル測定を行う可能性さえあります。図 6は標準的な200サンプル・アクイジション時間ウインドの間でのサンプル・チャンネルの値に対するリファレンス・チャンネルの値の比を示します。

回路の評価とテスト
この回路は EVAL-CN0312-SDPZ 回路評価ボードと EVAL-SDP-CB1Z システム・デモ用プラットホーム (SDP) 評価ボードを使用します。
EVAL-CN0312-SDPZからデータを取り込むために CN-0312 評価ソフトウェアは EVAL-SDP-CB1Z と通信を行います。
必要な装置
下記の装置が必要です:
- Windows® XP又はWindows Vista(32ビット)又は Windows® 7 (32ビット)対応のUSBポート付きPC
- EVAL-CN0312-SDPZ評価用ボード.
- EVAL-SDP-CB1Z 評価用ボード(SDP)
- 6VDC~12VDC、500mA電源
- CN-0312 評価ソフトウェア
- 蒸留水とテスト液サンプル
始めてみよう
CN-0312 評価ソフトウェア をPCのCDドライブに挿入して評価ソフトウェアをロードしてください。My Computerを使用して、評価ソフトウェアを含むドライブを見つけ、 Readmeファイルを開いてください。 Readmeファイルに含まれているインストラクションに従って、評価ソフトウェアをインストールし、使用してください。
機能図
図 7にテスト・セットアップの機能ブロック図を示します。 詳細な回路図はEVAL-CN0312-SDPZ-SCH pdfファイルに載っています。 このファイルは、 CN0312 Design Support Packageに含まれています。

セットアップ
フォトダイオードのピンを90° 曲げてそれらをD2とD3に挿入してください。各フォトダイオードのアノード端子の正しい方向については図 7を参照してください。
1度取り付けたら、フォトダイオードがプリント回路基板(PCB)から約15 mmの位置にある事を確認してください。
EVAL-CN0312-SDPZの120ピン・コネクタを EVAL-SDP-CB1ZのCON Aコネクタに接続してください。 外部6 V DC~12VDC電源を EVAL-CN0312-SDPZのJ2に接続し、 EVAL-SDP-CB1Z と共にご提供するUSBケーブルをPC上のUSBポートとEVAL-SDP-CB1Zの間に接続してください。 EVAL-SDP-CB1Z の電源はPCのUSBポートから得ます。
テスト
外部電源のスイッチを入れて、評価ソフトウェアを立ち上げてください。アナログ・デバイセズのシステム開発プラットフォーム・ドライバがDevice Managerに現れれば、ソフトウェアは EVAL-SDP-CB1Z と通信する事ができます。 1度USB通信が確立されれば、 EVAL-SDP-CB1Zを使用してEVAL-CN0312-SDPZからのシリアル・データの送信、受信、取り込みを行う事ができます。
CN-0312 評価ソフトウェアのReadmeファイルに、評価ソフトウェアを使用してデータ取り込みを行う方法についての情報と詳細が含まれています。SDP ユーザガイド ( UG-277)には EVAL-SDP-CB1Zに関する情報が含まれています。
フォトダイオードの応答のミスマッチを補償すると共にLED、ビームスピリット、フォトダイオード間での不一致を補償するためにシステムを初期キャリブレーションする必要があります。システムをキャリブレーションするために、2つのコンテナを蒸留水で満たし、それらをPCBの角穴に挿入してください。2つのチャンネルともゲイン33 kΩを選びICalibration プルダウンメニュの中のInitiate Calibration Sequenceを選んでください。ソフトウェアは各3つのLEDを1つずつターンオンし、リファレンス・フォトダイオードとサンプル・フォトダイオードに到達する受光量を測定します。ソフトウェアは各LED色のための乗数を計算します、そこで
![]()
ここでKは計算したキャリブレーション定数です。キャリブレーション完了後に、ソフトウェアはキャリブレーション定数を後続のすべての測定値に使用します。
分光学の分野では、吸光度は被テスト材料を透過した光に対する被テスト材料に到達した光のログ比として定義されます。ランベルトベールの法則には材料を透過する光の量は通過する長さや濃度の増加と共に指数関数的に減少すると述べられています。吸光度を対数値として定義すれば、吸光度は材料の濃度に比例します(一定の通過長が与えられます)。

有害薬品を使用せずにこの理論を確認する簡単な方法を行うために食品の着色に使用される着色料の濃度を測定してください。図 8は異なる濃度の着色料黄色5号を EVAL-CN0312-SDPZで測定した時の実験結果です。黄色の溶液は強力に青光を吸収します、従って、光源として青(470 nm)のLEDを使用して測定しました。X軸は容積濃度(水 1mml あたりの着色料 1mml で計算します、従って無単位です)そしてY軸は吸光度を示します。ランベルトベールの法則によって推定されるように、吸光度は濃度と直線的に変化します。
濃度測定に加え、このボードは異なる波長での光吸収に基づいて資料の特性化と識別をする事もできます。各色を測定し、フロントパネルに結果を表示するために、Automated Data CollectionプルダウンメニュのAnalyze Sampleを選択してください。 既知の物質のデータベースを構築し、次に未知のサンプルをデータベースにある材料に突き合わせ事ができます。たとえば、 pHに従って色を変えるpH測定溶液を使用するのが一般的です。既知のpHレベルのデータベースを構築する事により、システムはサンプルの色を識別し、それを正しいpHレベルと突き合わせる事がでます。


