MAX9955

製造中止

ケーブルドループ補償付き、デュアルコンパレータ/ターミネータ

歪み補償技術を使って
最も精度の高い測定データを提供

利用上の注意

本データシートの英語以外の言語への翻訳はユーザの便宜のために提供されるものであり、リビジョンが古い場合があります。最新の内容については、必ず最新の英語版をご参照ください。

なお、日本語版のデータシートは基本的に「Rev.0」(リビジョン0)で作成されています。そのため、英語版が後に改訂され、複数製品のデータシートがひとつに統一された場合、同じ「Rev.0」の日本語版のデータシートが異なる製品のデータシートとして表示されることがあります。たとえば、「ADM3307E」の場合、日本語データシートをクリックすると「ADM3311E」が表示されます。これは、英語版のデータシートが複数の製品で共有できるように1本化され、「ADM3307E/ADM3310E/ADM3311E/ADM3312E/ADM3315E」(Rev.J)と改訂されたからで、決して誤ってリンクが張られているわけではありません。和文化されたデータシートを少しでも有効に活用していただくためにこのような方法をとっておりますので、ご了解ください。

アナログ・デバイセズ社は、提供する情報が正確で信頼できるものであることを期していますが、その情報の利用に関して、あるいはその利用によって生じる第三者の特許やその他の権利の侵害に関して一切の責任を負いません。また、アナログ・デバイセズ社の特許または特許の権利の使用を明示的または暗示的に許諾するものでもありません。仕様は予告なしに変更する場合があります。本紙記載の商標および登録商標は、各社の所有に属します。

Viewing:

製品情報

  • ケーブルドループ補償
  • 55ps相当の入力立上り/立下り時間
  • 190psの最小パルス幅
  • 低電力損失
    • チャネル当り850mW (2Gbps (typ)において)
  • 少ないタイミングのばらつき
  • 終端器内蔵
  • 0~10mVの範囲でコンパレータのヒステリシス制御

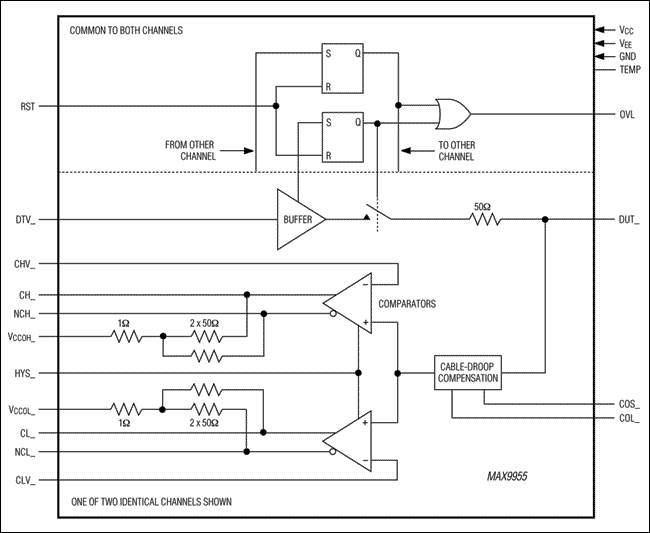
高速、デュアルコンパレータ/ターミネータICのMAX9955は、チャネルごとに終端器およびデュアルコンパレータを内蔵しています。このデュアルコンパレータは入力にプログラマブルなケーブルドループ補償を備え、さまざまな入力状態に対して少ないばらつき(タイミング変動)、プログラマブルなヒステリシス、および差動出力を提供します。終端器は50Ωバッファ付き終端を設定レベルに応じて備えています。MAX9955コンパレータの動作範囲は-1.1V~+3.6Vで、終端器の動作範囲は-1.0V~+3.5Vです。

MAX9955コンパレータは、2重終端された0.4VP-P (typ) CMLに対応する50Ωの内蔵終端抵抗付きの高速、オープンコレクタ出力を備えています。これらの機能によって、回路ボード上のディスクリート部品の点数が大幅に削減されています。

MAX9955の電力損失はスタティック状態でチャネル当りわずか800mWで、2Gbpsトグル状態でチャネル当り850mWです。このデバイスは、10mm x 10mmボディ、0.5mmピッチの64ピンTQFPパッケージで提供されます。パッケージの上面の5mm x 5mmのエクスポーズドダイパッドによって、効率的に放熱が促進されます。このデバイスは、+50℃~+90℃の内部ダイ温度範囲での動作が保証され、ダイ温度モニタ出力を備えています。

アプリケーション

  • 高性能メモリ自動試験装置(DDR3、GDDR3、GDDR4)
  • 高性能SOC自動試験装置

MAX9955
ケーブルドループ補償付き、デュアルコンパレータ/ターミネータ
MAX9955:ファンクションダイアグラム
myAnalogに追加

myAnalogの製品セクション(通知受け取り)、既存/新規プロジェクトに製品を追加する。

新規プロジェクトを作成
質問する
サポート

アナログ・デバイセズのサポート・ページはアナログ・デバイセズへのあらゆるご質問にお答えするワンストップ・ポータルです。


ドキュメント

さらに詳しく
myAnalogに追加

myAnalogのリソース・セクション、既存/新規プロジェクトにメディアを追加する。

新規プロジェクトを作成

ソフトウェア・リソース

必要なソフトウェア/ドライバが見つかりませんか?

ドライバ/ソフトウェアをリクエスト

ハードウェア・エコシステム

製品モデル 製品ライフサイクル 詳細
ATE(自動試験装置) 2
MAX9975 製造中止 デュアル、低電力、35mA負荷付き、1200Mbps ATEドライバ/コンパレータ
MAX9957 製造中止 ウェーブフォームシェーピング付き、ATE用、高速デュアルドライバ
Modal heading
myAnalogに追加

myAnalogの製品セクション(通知受け取り)、既存/新規プロジェクトに製品を追加する。

新規プロジェクトを作成

最新のディスカッション

MAX9955に関するディスカッションはまだありません。意見を投稿しますか?

EngineerZone®でディスカッションを始める

最近表示した製品