MAX9700
製造中1.2W、低EMI、フィルタレス、D級オーディオアンプ
1.2W、低EMI、フィルタレス、D級オーディオアンプが、基板スペースを保ちバッテリ寿命を延長しながら、D級の効率でAB級のアンプ性能を提供
- 製品モデル
- 15
- 1Ku当たりの価格
- 最低価格:$0.55
製品情報
- フィルタレスアンプは100mmケーブルでFCC放射規格に適合
- ユニークなスペクトラム拡散モードは従来方式に優る放射の5dB改善
- 外部SYNC入力を選択可能
- ステレオ動作用のシンプルなマスタ-スレーブ設定が可能
- 効率:94%
- 1.2Wを8Ω負荷に供給
- 0.01%の低THD+N
- 高PSRR:72dB (217Hz)
- クリック/ポップノイズ抑制回路内蔵
- 低自己消費電流:4mA
- 低電力シャットダウンモード:0.1µA
- 短絡/サーマル過負荷保護
- 放熱効果に優れる省スペースパッケージ
- 10ピンTDFN (3mm x 3mm x 0.8mm)
- 10ピンµMAX
- 12ピンUCSP (1.5mm x 2mm x 0.6mm)
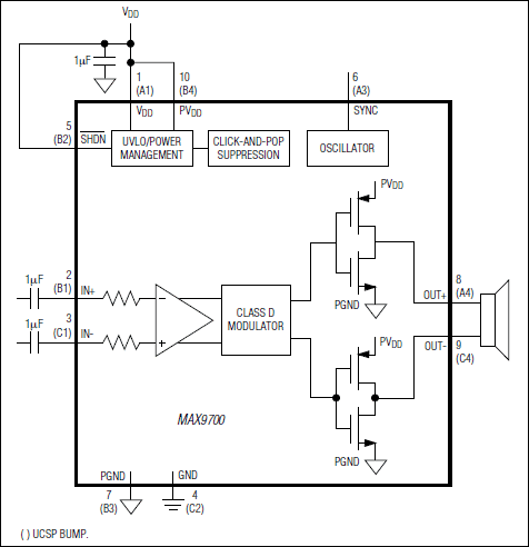
モノラルD級オーディオパワーアンプのMAX9700はD級の効率でAB級のアンプ性能を備え、基板面積を節減して、バッテリ寿命を延長します。MAX9700はD級アーキテクチャを採用し、1.2Wを8Ω負荷に供給して、90%以上の効率を実現します。低EMI変調方式により、従来のD級で必要であった出力フィルタが不要になります。
MAX9700には2種類の変調方式があります:固定周波数モード(FFM)と、周波数を変調するEMI放射を低減するスペクトラム拡散モードです。さらに、SYNC入力端子を通してMAX9700発振器を外部のクロックに同期化することができるため、スイッチング周波数をユーザ定義にすることができます。また、SYNC入力によって、複数のMAX9700をカスケードし、周波数ロックすることも可能で、クロック混変調に起因する干渉が最小限に抑制されます。この製品は完全差動アーキテクチャ、フルブリッジ出力、およびフルブリッジの包括的クリック/ポップノイズ抑制方式を採用しています。MAX9700の利得は内部で設定されている(MAX9700A:6dB、MAX9700B:12dB、MAX9700C:15.6dB、MAX9700D:20dB)ため、外付け部品点数をさらに削減することができます。
MAX9700は、72dBの高PSRR、0.01%の低THD+Nを特長とし、SNRは90dB以上におよびます。短絡/サーマル過負荷保護によって、障害状態時にデバイスを損傷から保護します。MAX9700は、10ピンTDFN (3mm x 3mm x 0.8mm)、10ピンµMAX®および12ピンUCSP™ (1.5mm x 2mm x 0.6mm)パッケージで提供されます。MAX9700は、-40℃~+85℃の拡張温度範囲での動作が保証されています。
アプリケーション
- 携帯電話
- MP3プレーヤー
- PDA
- ポータブルオーディオ
ドキュメント
データシート 2
信頼性データ 1
デザイン・ノート 1
技術記事 4
| 製品モデル | ピン/パッケージ図 | 資料 | CADシンボル、フットプリント、および3Dモデル |
|---|---|---|---|
| MAX9700AEUB+ | 10-MINI_SO-N/A | ||
| MAX9700AEUB+T | 10-MINI_SO-N/A | ||
| MAX9700BEBC+ | 12-WLCSP-N/A | ||
| MAX9700BEBC+T | 12-WLCSP-N/A | ||
| MAX9700BETB+ | Thin Dual Flatpack No Leads, Exposed Pad | ||
| MAX9700BETB+T | Thin Dual Flatpack No Leads, Exposed Pad | ||
| MAX9700BEUB+ | 10-MINI_SO-N/A | ||
| MAX9700BEUB+T | 10-MINI_SO-N/A | ||
| MAX9700CETB+ | Thin Dual Flatpack No Leads, Exposed Pad | ||
| MAX9700CETB+T | Thin Dual Flatpack No Leads, Exposed Pad | ||
| MAX9700DEBC+ | 12-WLCSP-N/A | ||
| MAX9700DETB+ | Thin Dual Flatpack No Leads, Exposed Pad | ||
| MAX9700DETB+T | Thin Dual Flatpack No Leads, Exposed Pad | ||
| MAX9700DEUB+ | 10-MINI_SO-N/A | ||
| MAX9700DEUB+T | 10-MINI_SO-N/A |
| 製品モデル | 製品ライフサイクル | PCN |
|---|---|---|
|
9 19, 2018 - 1753N ASSEMBLY |
||
| MAX9700AEUB+ | 製造中 | |
| MAX9700AEUB+T | 製造中 | |
| MAX9700BEUB+ | 製造中 | |
| MAX9700BEUB+T | 製造中 | |
| MAX9700DEUB+ | 製造中 | |
| MAX9700DEUB+T | 製造中 | |
|
7 19, 2016 - 1594_AMENDED ASSEMBLY |
||
| MAX9700BEBC+T | 製造中 | |
|
12 8, 2015 - 1594_PRE-PCN WAFER FAB |
||
| MAX9700BEBC+T | 製造中 | |
|
8 2, 2025 - 2505 PIN/ERRATA |
||
| MAX9700BETB+ | 製造中 | |
| MAX9700CETB+ | 製造中 | |
| MAX9700DETB+ | 製造中 | |
|
6 20, 2016 - 1612 ASSEMBLY |
||
| MAX9700BETB+ | 製造中 | |
| MAX9700BETB+T | 製造中 | |
| MAX9700CETB+ | 製造中 | |
| MAX9700DETB+ | 製造中 | |
| MAX9700DETB+T | 製造中 | |
これは最新改訂バージョンのデータシートです。
ソフトウェア・リソース
必要なソフトウェア/ドライバが見つかりませんか?
ドライバ/ソフトウェアをリクエストハードウェア・エコシステム
| 製品モデル | 製品ライフサイクル | 詳細 |
|---|---|---|
| オーディオ・アンプ 1 | ||
| MAX9712 | 製造中止 | 500mW、低EMI、フィルタレス、D級オーディオアンプ |
最新のディスカッション
MAX9700に関するディスカッションはまだありません。意見を投稿しますか?
EngineerZone®でディスカッションを始める