MAX9712

製造中止

500mW、低EMI、フィルタレス、D級オーディオアンプ

ポータブルアプリケーションに最適な500mW、低EMI、フィルタレス、D級オーディオアンプ

利用上の注意

本データシートの英語以外の言語への翻訳はユーザの便宜のために提供されるものであり、リビジョンが古い場合があります。最新の内容については、必ず最新の英語版をご参照ください。

なお、日本語版のデータシートは基本的に「Rev.0」(リビジョン0)で作成されています。そのため、英語版が後に改訂され、複数製品のデータシートがひとつに統一された場合、同じ「Rev.0」の日本語版のデータシートが異なる製品のデータシートとして表示されることがあります。たとえば、「ADM3307E」の場合、日本語データシートをクリックすると「ADM3311E」が表示されます。これは、英語版のデータシートが複数の製品で共有できるように1本化され、「ADM3307E/ADM3310E/ADM3311E/ADM3312E/ADM3315E」(Rev.J)と改訂されたからで、決して誤ってリンクが張られているわけではありません。和文化されたデータシートを少しでも有効に活用していただくためにこのような方法をとっておりますので、ご了解ください。

アナログ・デバイセズ社は、提供する情報が正確で信頼できるものであることを期していますが、その情報の利用に関して、あるいはその利用によって生じる第三者の特許やその他の権利の侵害に関して一切の責任を負いません。また、アナログ・デバイセズ社の特許または特許の権利の使用を明示的または暗示的に許諾するものでもありません。仕様は予告なしに変更する場合があります。本紙記載の商標および登録商標は、各社の所有に属します。

Viewing:

製品情報

  • フィルタレスアンプは100mmケーブルでFCC放射規格に適合
  • ユニークなスペクトラム拡散モードにより既存方式に優る放射の5dB改善
  • 外部SYNC入力可能
  • ステレオ動作用にシンプルなマスタ-スレーブ設定
  • 効率:85%
  • 8Ω負荷に最大500mWを供給
  • 低THD+N:0.01%
  • 高PSRR:72dB (217Hzの場合)
  • クリック/ポップノイズ抑制機構内蔵
  • 低自己消費電流:4mA
  • 低電力シャットダウンモード:0.1µA
  • 短絡/サーマル過負荷保護
  • 放熱効果に優れる省スペースパッケージで提供
    • 10ピンTDFNパッケージ(3mm x 3mm x 0.8mm)
    • 10ピンµMAX
    • 12ピンUCSP (1.5mm x 2mm x 0.6mm)

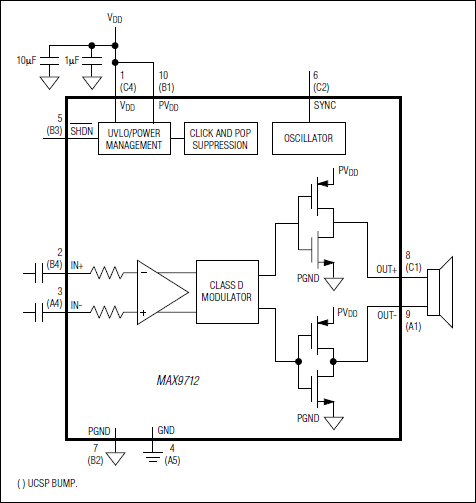
MAX9712はモノラルD級オーディオパワーアンプで、D級の効率でAB級のアンプ性能を備え、基板面積を節減して、バッテリ寿命を延長します。MAX9712はD級アーキテクチャを採用し、最大500mWを8Ω負荷に供給し、85%以上の効率を達成します。低EMI変調方式によって、従来のD級出力フィルタは不要です。

MAX9712は、固定周波数モード(FFM)と、変調周波数によるEMI放射を低減するスペクトラム拡散モード(SSM)の2種類の変調方式を備えています。さらに、SYNC入力からの外部クロックにMAX9712内の発振器を同期化させ、スイッチング周波数をユーザ定義とすることができます。また、SYNC入力を使うと、複数のMAX9712をカスケードし、周波数ロックすることもでき、クロック混変調による干渉が最小限に抑制されます。このデバイスは完全差動アーキテクチャ、フルブリッジ出力、および総合的なクリック/ポップノイズ抑制機構を採用しています。利得は内部で+4V/Vに設定されるため、外付け部品の点数がさらに削減されます。

MAX9712は、72dBの高PSRR、0.01%の低THD+N、および90dB以上のSNRを備えています。短絡/サーマル過負荷保護によって、障害状態時のデバイスの損傷を防止します。MAX9712は、10ピンTDFN (3mm x 3mm x 0.8mm)、10ピンµMAX®、および12ピンUCSP™ (1.5mm x 2mm x 0.6mm)パッケージで提供されます。MAX9712は、-40℃~+85℃の拡張温度範囲での動作が保証されています。

アプリケーション

  • 携帯電話
  • MP3プレーヤー
  • PDA
  • ポータブルオーディオ

MAX9712
500mW、低EMI、フィルタレス、D級オーディオアンプ
MAX9712:ファンクションダイアグラム
myAnalogに追加

myAnalogの製品セクション(通知受け取り)、既存/新規プロジェクトに製品を追加する。

新規プロジェクトを作成
質問する
サポート

アナログ・デバイセズのサポート・ページはアナログ・デバイセズへのあらゆるご質問にお答えするワンストップ・ポータルです。


ドキュメント

さらに詳しく
myAnalogに追加

myAnalogのリソース・セクション、既存/新規プロジェクトにメディアを追加する。

新規プロジェクトを作成

ソフトウェア・リソース

必要なソフトウェア/ドライバが見つかりませんか?

ドライバ/ソフトウェアをリクエスト

評価用キット

MAX9700BEVKIT

MAX9700A、MAX9700B、MAX9700C、MAX9700D、およびMAX9712の評価キット

機能と利点

  • フィルタレスで動作してFCC放射妨害波規格に適合
  • MAX9700A/B/C/DまたはMAX9712を評価(ICの置換えが必要)
  • 単一電源動作:2.5V~5.5V
  • 効率:最大94%
  • 1% THD+Nで1.2Wを8Ωスピーカに供給
  • 差動またはシングルエンド入力
  • スイッチング周波数を選択可能
  • シャットダウン電流:0.1µA
  • 小型10ピンTDFNパッケージ
  • 10ピンµMAX®および12ピンUCSP™パッケージでも提供
  • 完全実装および試験済み

製品詳細

MAX9700Bの評価キット(EVキット)は、ポータブルオーディオアプリケーションのモノラルブリッジ接続負荷(BTL)スピーカ駆動用のフィルタレスD級アンプのMAX9700Bを使用する完全実装および試験済み回路基板です。このEVキットは、2.5V~5.5VのDC電源で動作するように設計され、1.2Wを8Ω負荷に供給することができます。

このEVキットは、差動またはシングルエンド入力信号を受け付けます。このEVキットは、異なるスイッチング周波数の動作モードの中から選択するオプションを提供します。また、MAX9700BのEVキットは、MAX9700A/MAX9700C/MAX9700DおよびMAX9712も評価します。

アプリケーション

  • 携帯電話
  • MP3プレーヤー
  • PDA
  • ポータブルオーディオ

MAX9700BEVKIT
MAX9700A、MAX9700B、MAX9700C、MAX9700D、およびMAX9712の評価キット

最新のディスカッション

MAX9712に関するディスカッションはまだありません。意見を投稿しますか?

EngineerZone®でディスカッションを始める

最近表示した製品