MAX8934E

製造中

高度バッテリ温度監視、デュアル入力リニアチャージャ、Smart Power Selector

JEITA推奨の安全充電方式に沿って安全にリチウムイオンセルを充電

利用上の注意

本データシートの英語以外の言語への翻訳はユーザの便宜のために提供されるものであり、リビジョンが古い場合があります。最新の内容については、必ず最新の英語版をご参照ください。

なお、日本語版のデータシートは基本的に「Rev.0」(リビジョン0)で作成されています。そのため、英語版が後に改訂され、複数製品のデータシートがひとつに統一された場合、同じ「Rev.0」の日本語版のデータシートが異なる製品のデータシートとして表示されることがあります。たとえば、「ADM3307E」の場合、日本語データシートをクリックすると「ADM3311E」が表示されます。これは、英語版のデータシートが複数の製品で共有できるように1本化され、「ADM3307E/ADM3310E/ADM3311E/ADM3312E/ADM3315E」(Rev.J)と改訂されたからで、決して誤ってリンクが張られているわけではありません。和文化されたデータシートを少しでも有効に活用していただくためにこのような方法をとっておりますので、ご了解ください。

アナログ・デバイセズ社は、提供する情報が正確で信頼できるものであることを期していますが、その情報の利用に関して、あるいはその利用によって生じる第三者の特許やその他の権利の侵害に関して一切の責任を負いません。また、アナログ・デバイセズ社の特許または特許の権利の使用を明示的または暗示的に許諾するものでもありません。仕様は予告なしに変更する場合があります。本紙記載の商標および登録商標は、各社の所有に属します。

Viewing:

製品情報

  • Smart Power Selectorを備えたLi+チャージャ、外付けMOSFET不要
  • JEITA推奨に従うバッテリ温度の監視と充電電流と終止電圧の自動調整
  • 放電時の高温バッテリのアクティブローOTフラグシステム
  • 超低IQ、常時オン3.3V LDO
  • 共用または個別のUSB入力およびアダプタ入力
  • アダプタ/USB/バッテリの自動切替え
  • アダプタ定格を超える負荷ピークをバッテリで補助
  • 入力OVP:16V (DC)および9V (USB)
  • 40mΩのSYS-BATT間スイッチ
  • 熱レギュレーションによって過熱を防止
  • SYSレギュレーション電圧:4.35Vまたは5.3V
  • USB入力電流制限:1.5A (max) (MAX8934D)

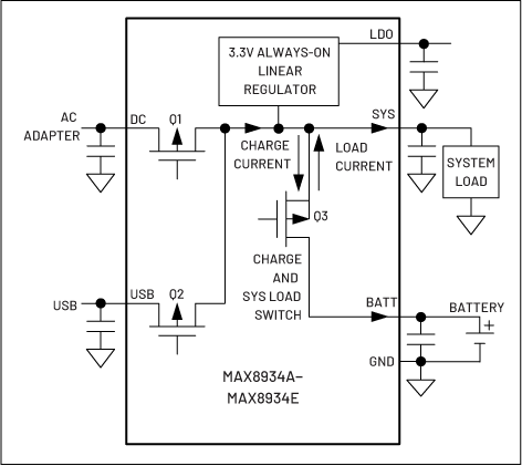
Smart Power Selectorを備えたデュアル入力Li+/Li-PolyリニアバッテリチャージャのMAX8934_は、JEITAの推奨に従って、単一のLi+/Li-Polyセルを安全に充電します。MAX8934_は、充電時のバッテリ温度(TBATT)を監視し、バッテリ温度の変化に合わせて急速充電電流と充電終止電圧を自動的に調整します。MAX8934_は、バッテリ放電時のバッテリ温度も監視し、バッテリが温度過昇になった場合、警告フラグ(アクティブローOT)をシステムに提供します。2つの安全プロファイルがサポートされています(詳細はフルデータシートの図6を参照)。超低IQ、常時オンLDOが、システム電源用に追加の3.3V電源を供給します。

MAX8934_は、USBおよびACアダプタ電源*に対してそれぞれ個別の入力で、または両方に対して1つの入力で動作します。充電用およびバッテリと外部電源間の負荷の切替え用のすべてのパワースイッチが内蔵されています。外付けMOSFETは不要です。

MAX8934_は、制限されたUSBまたはアダプタ電源を最大限に使用するためのSmart Power Selectorを備えています。入力電流制限およびバッテリ充電電流制限は、個別に設定されます。システムで使用されない入力電源によって、バッテリが充電されます。充電電流制限およびDC電流制限は、それぞれ最大1.5Aと2Aに設定することができます。一方、USB入力電流は、100mAまたは500mA (MAX8934A/MAX8934B/MAX8934C/MAX8934E)、および最大1.5A (max) (MAX8934D)に設定することができます。自動入力選択によって、システム負荷をバッテリから外部電源に切り替えます。

MAX8934Aは5.3VのSYS出力電圧を供給し、MAX8934B~MAX8934Eは4.35VのSYS出力電圧を供給します。

その他の機能には、過電圧保護(OVP)、オープンドレイン充電状態および障害出力、パワーOKモニタ、充電タイマー、およびバッテリサーミスタモニタがあります。さらに、内蔵の熱制限が、バッテリ充電速度を低減させ、チャージャの過熱を防止します。MAX8934_は、4mm x 4mmの28ピンTQFNパッケージで提供されます。

アプリケーション

  • デジタルスチルカメラおよびデジタルビデオカメラ
  • 携帯ゲームシステム
  • PDA、パームトップ、およびワイヤレスハンドヘルド機器
  • ポータブルメディア、MP3プレーヤー、およびPND

MAX8934E
高度バッテリ温度監視、デュアル入力リニアチャージャ、Smart Power Selector
MAX8934A-MAX8934E Block Diagram MAX8934A–MAX8934E Typical Operating Circuit MAX8934A–MAX8934E Pin Configuration
myAnalogに追加

myAnalogの製品セクション(通知受け取り)、既存/新規プロジェクトに製品を追加する。

新規プロジェクトを作成
質問する
サポート

アナログ・デバイセズのサポート・ページはアナログ・デバイセズへのあらゆるご質問にお答えするワンストップ・ポータルです。


ドキュメント

さらに詳しく
myAnalogに追加

myAnalogのリソース・セクション、既存/新規プロジェクトにメディアを追加する。

新規プロジェクトを作成

ソフトウェア・リソース

必要なソフトウェア/ドライバが見つかりませんか?

ドライバ/ソフトウェアをリクエスト

ハードウェア・エコシステム

製品モデル 製品ライフサイクル 詳細
バッテリ・チャージャIC 5
MAX8903 USBおよびアダプタ電源用、2A 1セルリチウムイオンDC-DCチャージャ
MAX8601 製造中 OVP保護およびプログラマブルチャージタイマ付き、シングル/デュアル入力の1セルLi+ (リチウムイオン)チャージャ
MAX8677A 製造中 1.5Aデュアル入力、USB/ACアダプタチャージャおよびSmart Power Selector
MAX8677C 製造中 1.5Aデュアル入力、USB/ACアダプタチャージャおよびSmart Power Selector
MAX8934G 製造中 Dual-Input Linear Charger, Smart Power Selector with Advanced Battery Temperature Monitoring
Modal heading
myAnalogに追加

myAnalogの製品セクション(通知受け取り)、既存/新規プロジェクトに製品を追加する。

新規プロジェクトを作成

評価用キット

MAX8934AEVKIT

MAX8934A、MAX8934B、MAX8934C、MAX8934D、およびMAX8934Eの評価キット

機能と利点

  • バッテリ温度監視によって充電電流と終端電圧を自動調整
    • ポテンショメータ調整が可能
    • 0603サーミスタ実装面積が使用可能
    • 高度サーミスタ構成が可能(R21、R22)
    • サーミスタイネーブル入力(THMEN)
  • 調整可能な入力電流制限および急速充電電流制限
    • 急速充電電流制限:750mAおよび1.5A (JU5)
    • USB入力電流制限:475mAおよび95mA (PEN1、PEN2)
    • DC入力電流制限:最大2A (R2)
  • ステータスLEDインジケータ:アクティブローDOK、アクティブローUOK、アクティブローCHG、アクティブローDONE、アクティブローFLT、およびアクティブローOT
  • USBサスペンドロジック入力
  • 常時オンLDO:3.3V
  • 完全実装および試験済み

製品詳細

MAX8934Aの評価キット(EVキット)は、高度バッテリ温度監視機能を内蔵しSmart Power Selectorを備えたデュアル入力リニアチャージャのMAX8934Aを評価するための完全実装および試験済み回路です。

このEVキットは、DC入力(ACアダプタ)またはUSB 100mA/500mA電源から単一セルリチウムイオン(Li+)バッテリを充電し、DC入力、USB入力、またはバッテリからシステム電源を供給します。DC入力は最大2Aの抵抗調整可能な電流制限を備え、またUSB電流入力制限は100mAまたは500mAにロジック設定可能です。また、USBサスペンドモードもサポートされています。充電電流制限は、300mA~1.5Aの範囲で可変です。入力過負荷を防止するために充電電流が必要に応じて低減するように、システム負荷がチャージャよりも優先します。また、充電電流も温度安定化されます。高度なバッテリ温度監視によって、充電電流および終端電圧が自動的に監視されます。

このEVキットは、MAX8934Aが出荷時に実装されていますが、MAX8934A (U1)をMAX8934_に置換すると、MAX8934B、MAX8934C、MAX8934D、およびMAX8934Eの評価にも使用することができます。このEVキットをお求めの際に、MAX8934_の無料サンプルをご請求ください。

アプリケーション

  • デジタルスチルカメラおよびデジタルビデオカメラ
  • 携帯ゲームシステム
  • PDA、パームトップ、およびワイヤレスハンドヘルド機器
  • ポータブルメディア、MP3プレーヤー、およびPND

MAX8934AEVKIT
MAX8934A、MAX8934B、MAX8934C、MAX8934D、およびMAX8934Eの評価キット

最新のディスカッション

MAX8934Eに関するディスカッションはまだありません。意見を投稿しますか?

EngineerZone®でディスカッションを始める

最近表示した製品