MAX8856

製造中

TDFNパッケージ、50mΩバッテリスイッチ内蔵、USB/ACアダプタ、Li+リニアバッテリチャージャ

USB/ACアダプタからシングルセルLi+ (リチウムイオン)バッテリのハンドヘルド機器を安全かつ急速に充電

利用上の注意

本データシートの英語以外の言語への翻訳はユーザの便宜のために提供されるものであり、リビジョンが古い場合があります。最新の内容については、必ず最新の英語版をご参照ください。

なお、日本語版のデータシートは基本的に「Rev.0」(リビジョン0)で作成されています。そのため、英語版が後に改訂され、複数製品のデータシートがひとつに統一された場合、同じ「Rev.0」の日本語版のデータシートが異なる製品のデータシートとして表示されることがあります。たとえば、「ADM3307E」の場合、日本語データシートをクリックすると「ADM3311E」が表示されます。これは、英語版のデータシートが複数の製品で共有できるように1本化され、「ADM3307E/ADM3310E/ADM3311E/ADM3312E/ADM3315E」(Rev.J)と改訂されたからで、決して誤ってリンクが張られているわけではありません。和文化されたデータシートを少しでも有効に活用していただくためにこのような方法をとっておりますので、ご了解ください。

アナログ・デバイセズ社は、提供する情報が正確で信頼できるものであることを期していますが、その情報の利用に関して、あるいはその利用によって生じる第三者の特許やその他の権利の侵害に関して一切の責任を負いません。また、アナログ・デバイセズ社の特許または特許の権利の使用を明示的または暗示的に許諾するものでもありません。仕様は予告なしに変更する場合があります。本紙記載の商標および登録商標は、各社の所有に属します。

Viewing:

製品情報

  • 放熱特性の高い小型3mm x 3mmのTDFNパッケージ(高さ最大0.8mm)
  • USB対応サスペンドモード(20µA)
  • 100mA、500mA、および最大1Aで選択可能な入力電流制限
  • USBまたはACアダプタ入力
  • +6V~+14Vの入力過電圧保護
  • 立上り+4V (立下り3.5V)以下での入力UVLO
  • バッテリ充電およびシステム間での自動電流シェアリング
  • ダイ温度レギュレーション(+100℃)
  • 低ドロップアウト電圧:0.5Aで250mV
  • NTCサーミスタ入力
  • 充電状態および入力電源検出フラグ

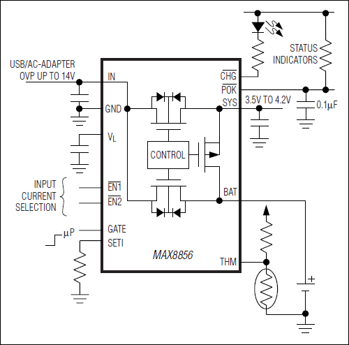
全機能内蔵の1セルLi+ (リチウムイオン)バッテリ充電マネージメントICのMAX8856は、USBポートまたはACアダプタから動作します。この製品は、バッテリ切断スイッチ、電流検出回路、PMOSパス素子、およびサーマルレギュレーション回路を内蔵しており、逆流防止用ショットキーダイオードは不要であるため、簡素で小型の充電ソリューションを実現します。充電シーケンスは、1セルLi+バッテリでは、パワーOKの表示から始まり、予備充電、高速充電、トップオフ充電そして最後に充電完了の表示へと続きます。充電は、ハンドヘルド機器において安全に動作するよう、定電流、定電圧、または一定ダイ温度(CCCVCTJ)レギュレーションを使用して制御されます。

2つのロジック入力(アクティブローEN1、アクティブローEN2)は、サスペンドモード、100mA、500mA、または1A以下の入力電流制限を選択し、USBの要件に準拠します。独自のサーマルレギュレーション回路は、ダイ温度を+100℃に制限し、システムのPCB上での過熱を防止します。他の安全機能には、バッテリを保護するためのNTCサーミスタ入力(THM)などがあります。3.5V~4.2VのSYS出力は、低RDSONバッテリスイッチとともに、バッテリが過放電状態である場合や搭載されていない場合もシステムに給電します。このICは、また、+3.3V/500µA出力(VL)、充電状態フラグ(アクティブローCHG)、および入力電源検出フラグ(アクティブローPOK)も提供します。MAX8856は、+4.25V~+5.5V電源で動作し、+3.4V以下での低電圧ロックアウトと最大+14Vの過電圧保護を提供します。

アプリケーション

  • 携帯電話、スマートフォン、PDA
  • デジタルカメラ、MP3プレーヤー
  • USB機器、充電クレードルおよびドック

MAX8856
TDFNパッケージ、50mΩバッテリスイッチ内蔵、USB/ACアダプタ、Li+リニアバッテリチャージャ
MAX8856:標準動作回路
myAnalogに追加

myAnalogの製品セクション(通知受け取り)、既存/新規プロジェクトに製品を追加する。

新規プロジェクトを作成
質問する
サポート

アナログ・デバイセズのサポート・ページはアナログ・デバイセズへのあらゆるご質問にお答えするワンストップ・ポータルです。


ドキュメント

さらに詳しく
myAnalogに追加

myAnalogのリソース・セクション、既存/新規プロジェクトにメディアを追加する。

新規プロジェクトを作成

ソフトウェア・リソース

必要なソフトウェア/ドライバが見つかりませんか?

ドライバ/ソフトウェアをリクエスト

ハードウェア・エコシステム

製品モデル 製品ライフサイクル 詳細
バッテリ・チャージャIC 6
MAX1501 製造中 ポータブル機器用サーマルレギュレーション付き、高集積リニアバッテリチャージャ
MAX1879 製造中 シンプル、高効率、1セルLi+ (リチウムイオン)パルスチャージャ
MAX1508 製造中 パスFET、サーマルレギュレーション、およびACOKフラグ内蔵、リニアLi+ (リチウムイオン)バッテリチャージャ、3mm x 3mm TDFN
MAX1507 製造中 パスFETおよびサーマルレギュレーション内蔵、リニアLi+ (リチウムイオン)バッテリチャージャ、3mm x 3mm TDFNパッケージ
MAX1898 製造中 シングルセルLi+ (リチウムイオン)バッテリ用、リニアチャージャ
MAX8606 製造中 TDFNパッケージの50mΩバッテリスイッチ内蔵、USB/ACアダプタ、Li+ (リチウムイオン)リニアバッテリチャージャ
Modal heading
myAnalogに追加

myAnalogの製品セクション(通知受け取り)、既存/新規プロジェクトに製品を追加する。

新規プロジェクトを作成

最新のディスカッション

MAX8856に関するディスカッションはまだありません。意見を投稿しますか?

EngineerZone®でディスカッションを始める

最近表示した製品