MAX3507

製造中止

アップストリームCATVアンプ

利用上の注意

本データシートの英語以外の言語への翻訳はユーザの便宜のために提供されるものであり、リビジョンが古い場合があります。最新の内容については、必ず最新の英語版をご参照ください。

なお、日本語版のデータシートは基本的に「Rev.0」(リビジョン0)で作成されています。そのため、英語版が後に改訂され、複数製品のデータシートがひとつに統一された場合、同じ「Rev.0」の日本語版のデータシートが異なる製品のデータシートとして表示されることがあります。たとえば、「ADM3307E」の場合、日本語データシートをクリックすると「ADM3311E」が表示されます。これは、英語版のデータシートが複数の製品で共有できるように1本化され、「ADM3307E/ADM3310E/ADM3311E/ADM3312E/ADM3315E」(Rev.J)と改訂されたからで、決して誤ってリンクが張られているわけではありません。和文化されたデータシートを少しでも有効に活用していただくためにこのような方法をとっておりますので、ご了解ください。

アナログ・デバイセズ社は、提供する情報が正確で信頼できるものであることを期していますが、その情報の利用に関して、あるいはその利用によって生じる第三者の特許やその他の権利の侵害に関して一切の責任を負いません。また、アナログ・デバイセズ社の特許または特許の権利の使用を明示的または暗示的に許諾するものでもありません。仕様は予告なしに変更する場合があります。本紙記載の商標および登録商標は、各社の所有に属します。

Viewing:

製品情報

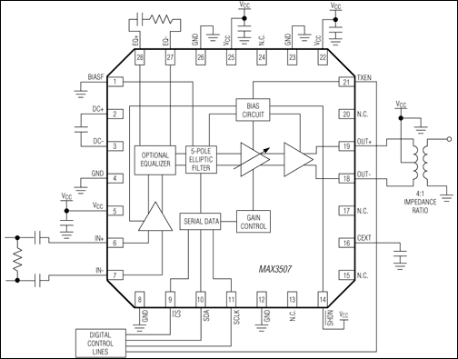
  • 5次楕円アンチエイリアスフィルタ内蔵
  • 動作範囲:5MHz~65MHz
  • 利得制御範囲:55dB
  • オプションのポジティブスロープジェネレータ
  • 送信帯域でスプリアスフリーの55dBダイナミックレンジ

MAX3507は、CATVアップストリームトランスミッタ用の可変利得パワーアンプです。可変利得機能は、ダイナミックレンジが55dBで、3線式SPI™バスで制御されます。このデバイスは、+34dBmV公称入力信号で駆動した場合に+64dBmV出力(16QAM/QPSK)を発生します。75MHzカットオフ周波数を有するアンチエイリアスローパスフィルタを内蔵することで、システム設計コストとスペースが節減されます。オプションのポジティブスロープジェネレータを使用すると、システム設計の自由度が高まります。

このデバイスは、+5V単一電源で動作し、最大利得(デューティサイクル100%)で送信中に220mA (公称)を消費します。バーストタイプの伝送を行う場合、このデバイスは、バースト間で停止してノイズを最小限に抑制し、出力の整合性を維持して電力を節減します。このデバイスは、高いリニアリティが得られるよう最適化されており、高調波レベルは-55dBc以下です。

MAX3507は、28ピンQFNパッケージで提供され、工業用拡張温度範囲(-40℃~+85℃)で動作します。

アプリケーション

  • ケーブルモデムアップストリームトランスミッタ
  • セットトップボックスアップストリームトランスミッタ
  • ケーブルを用いた通話システム

MAX3507
アップストリームCATVアンプ
MAX3507:標準動作回路
myAnalogに追加

myAnalogの製品セクション(通知受け取り)、既存/新規プロジェクトに製品を追加する。

新規プロジェクトを作成
質問する
サポート

アナログ・デバイセズのサポート・ページはアナログ・デバイセズへのあらゆるご質問にお答えするワンストップ・ポータルです。


ドキュメント

さらに詳しく
myAnalogに追加

myAnalogのリソース・セクション、既存/新規プロジェクトにメディアを追加する。

新規プロジェクトを作成

ソフトウェア・リソース

必要なソフトウェア/ドライバが見つかりませんか?

ドライバ/ソフトウェアをリクエスト

最新のディスカッション

MAX3507に関するディスカッションはまだありません。意見を投稿しますか?

EngineerZone®でディスカッションを始める

最近表示した製品