MAX3314E

製造中

±15kV ESD保護、460kbps、1µA、RS-232対応トランシーバ

±5V、1-Tx/1-Rxトランシーバで基板スペースを削減

利用上の注意

本データシートの英語以外の言語への翻訳はユーザの便宜のために提供されるものであり、リビジョンが古い場合があります。最新の内容については、必ず最新の英語版をご参照ください。

なお、日本語版のデータシートは基本的に「Rev.0」(リビジョン0)で作成されています。そのため、英語版が後に改訂され、複数製品のデータシートがひとつに統一された場合、同じ「Rev.0」の日本語版のデータシートが異なる製品のデータシートとして表示されることがあります。たとえば、「ADM3307E」の場合、日本語データシートをクリックすると「ADM3311E」が表示されます。これは、英語版のデータシートが複数の製品で共有できるように1本化され、「ADM3307E/ADM3310E/ADM3311E/ADM3312E/ADM3315E」(Rev.J)と改訂されたからで、決して誤ってリンクが張られているわけではありません。和文化されたデータシートを少しでも有効に活用していただくためにこのような方法をとっておりますので、ご了解ください。

アナログ・デバイセズ社は、提供する情報が正確で信頼できるものであることを期していますが、その情報の利用に関して、あるいはその利用によって生じる第三者の特許やその他の権利の侵害に関して一切の責任を負いません。また、アナログ・デバイセズ社の特許または特許の権利の使用を明示的または暗示的に許諾するものでもありません。仕様は予告なしに変更する場合があります。本紙記載の商標および登録商標は、各社の所有に属します。

Viewing:

製品情報

  • RS-232 I/OピンのESD保護:
    • ±15kV (ヒューマンボディモデル)
    • ±8kV (IEC 1000-4-2、接触放電法)
    • ±15kV (IEC 1000-4-2、エアギャップ放電法)
  • 1µAの低電力シャットダウン(レシーバはアクティブ)
  • 動作消費電流:30µA
  • 保証データレート:460kbps
  • パッケージ:8ピンSOT23
  • ±3.7V RS-232コンパチブルレベル

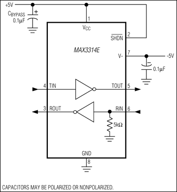
MAX3314Eは、±5V駆動のEIA/TIA-232コンパチブルインタフェースです。本素子はトランスミッタ1個とレシーバ1個がフロースルー構造になっています。トランスミッタ出力およびレシーバ入力は、IEC 1000-4-2エアギャップ放電法で±15kV、IEC 1000-4-2接触放電法で±8kV、ヒューマンボディモデルで±15kVまで保護されています。

トランスミッタの低ドロップアウト出力段は、460kbpsにおいて3kΩと1000pFを駆動する場合に最小RS-232コンパチブルの出力レベル±3.7Vを提供します。+5Vと-5Vの両方を外部から供給する必要があります。

MAX3314Eは、消費電流を1µAに低減するアクティブローSHDN機能を備えています。トランスミッタはディセーブルされてスリーステートになり、レシーバはアクティブなままです。

MAX3314Eは8ピンµMAX®、SOT23およびSOパッケージで提供されています。

アプリケーション

  • デジタルスチルカメラ
  • 全地球測位システム(GPS)
  • ハンディターミナル
  • PDA
  • POS
  • セットトップボックス
  • テレコム

MAX3314E
±15kV ESD保護、460kbps、1µA、RS-232対応トランシーバ
MAX3314E:標準動作回路
myAnalogに追加

myAnalogの製品セクション(通知受け取り)、既存/新規プロジェクトに製品を追加する。

新規プロジェクトを作成
質問する
サポート

アナログ・デバイセズのサポート・ページはアナログ・デバイセズへのあらゆるご質問にお答えするワンストップ・ポータルです。


ドキュメント

さらに詳しく
myAnalogに追加

myAnalogのリソース・セクション、既存/新規プロジェクトにメディアを追加する。

新規プロジェクトを作成

ハードウェア・エコシステム

製品モデル 製品ライフサイクル 詳細
インターフェース・トランシーバ & アイソレータ 2
MAX3221E 製造中 AutoShutdown付き、±15kV ESD保護、1µA、3.0V~5.5V、250kbps、RS-232トランシーバ
MAX3226E 製造中 AutoShutdown Plus付き、±15kV ESD保護、1µA、1Mbps、3.0V~5.5V、RS-232トランシーバ
Modal heading
myAnalogに追加

myAnalogの製品セクション(通知受け取り)、既存/新規プロジェクトに製品を追加する。

新規プロジェクトを作成

最新のディスカッション

最近表示した製品