MAX188

製造中

低電力、8チャネル、12ビットシリアルADC

低電力、シングルエンドまたは差動マルチチャネル、12ビットADC、バイポーラ入力に対応

利用上の注意

本データシートの英語以外の言語への翻訳はユーザの便宜のために提供されるものであり、リビジョンが古い場合があります。最新の内容については、必ず最新の英語版をご参照ください。

なお、日本語版のデータシートは基本的に「Rev.0」(リビジョン0)で作成されています。そのため、英語版が後に改訂され、複数製品のデータシートがひとつに統一された場合、同じ「Rev.0」の日本語版のデータシートが異なる製品のデータシートとして表示されることがあります。たとえば、「ADM3307E」の場合、日本語データシートをクリックすると「ADM3311E」が表示されます。これは、英語版のデータシートが複数の製品で共有できるように1本化され、「ADM3307E/ADM3310E/ADM3311E/ADM3312E/ADM3315E」(Rev.J)と改訂されたからで、決して誤ってリンクが張られているわけではありません。和文化されたデータシートを少しでも有効に活用していただくためにこのような方法をとっておりますので、ご了解ください。

アナログ・デバイセズ社は、提供する情報が正確で信頼できるものであることを期していますが、その情報の利用に関して、あるいはその利用によって生じる第三者の特許やその他の権利の侵害に関して一切の責任を負いません。また、アナログ・デバイセズ社の特許または特許の権利の使用を明示的または暗示的に許諾するものでもありません。仕様は予告なしに変更する場合があります。本紙記載の商標および登録商標は、各社の所有に属します。

Viewing:

製品情報

  • 8チャネルシングルエンドまたは4チャネル差動入力
  • +5V単一または±5V動作
  • 低消費電力:
    • 1.5mA (動作モード)
    • 2µA (パワーダウンモード)
  • 内部トラック/ホールド、133kHzのサンプリングレート
  • 4.096Vリファレンス内蔵(MAX186)
  • SPI、QSPI、MICROWIRE、TMS320対応4線式シリアルインタフェース
  • ソフトウェア設定によるユニポーラまたはバイポーラ入力
  • 20ピンPDIP、SO、SSOPパッケージ
  • 評価キット入手可能

MAX186/MAX188は、8チャネルマルチプレクサ、高帯域幅トラック/ホールド、およびシリアルインタフェースを、高速な変換速度と超低消費電力とともに組み合わせた、12ビットデータ収集システムです。これらの製品は+5V単一またはデュアル±5V電源で動作します。アナログ入力は、ユニポーラ/バイポーラおよびシングルエンド/差動の各動作をソフトウェアで設定することができます。
4線式のシリアルインタフェースによって、外部ロジックを用いることなく、SPI、QSPIおよびMICROWIRE®デバイスと接続することができます。 シリアルストローブ出力によってTMS320ファミリのデジタル信号プロセッサと直接接続することができます。MAX186/MAX188は、逐次比較型A/D変換の実行のために、内部クロックまたは外部シリアルインタフェースクロックのいずれかを使用することができます。内部クロックを用いる際には、シリアルインタフェースは4MHz以上の速度で動作可能となります。
MAX186は4.096Vのリファレンスを内蔵していますが、MAX188には外部リファレンスが必要です。いずれの製品も、ゲイン調整を簡略化するリファレンスバッファアンプを備えています。
MAX186/MAX188は、ハードワイヤによるアクティブローSHDNピンと、ソフトウェアで選択可能な2種類のパワーダウンモードを備えています。シリアルインタフェースにアクセスすることによって、自動的にデバイスに電源が入り、起動時間も高速なことからMAX186/MAX188は毎回の変換の合間にシャットダウンすることができます。このように変換の合間でのパワーダウンを行うことで、制限されたサンプリングレートでは電源電流を10µA以下まで抑えることができます。
MAX186/MAX188は20ピンPDIPおよびSOパッケージ、8ピンPDIPよりも占有面積が30%少ないSSOP (Shrink Small-Outline Package)で提供されます。パラレルインタフェースを必要とするアプリケーションでは、MAX180/MAX181のデータシートを参照してください。アンチエイリアシングフィルタについてはMAX274/MAX275のデータシートを参照してください。

アプリケーション

  • 自動試験装置(ATE)
  • バッテリ駆動アプリケーション
  • データ収集
  • 高精度プロセス制御
  • 医療用機器
  • ポータブルデータロギング
  • ロボット工学

MAX188
低電力、8チャネル、12ビットシリアルADC
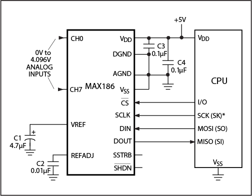
MAX186、MAX188:標準動作回路
myAnalogに追加

myAnalogの製品セクション(通知受け取り)、既存/新規プロジェクトに製品を追加する。

新規プロジェクトを作成
質問する
サポート

アナログ・デバイセズのサポート・ページはアナログ・デバイセズへのあらゆるご質問にお答えするワンストップ・ポータルです。


ドキュメント

さらに詳しく
myAnalogに追加

myAnalogのリソース・セクション、既存/新規プロジェクトにメディアを追加する。

新規プロジェクトを作成

ソフトウェア・リソース

必要なソフトウェア/ドライバが見つかりませんか?

ドライバ/ソフトウェアをリクエスト

ハードウェア・エコシステム

製品モデル 製品ライフサイクル 詳細
A/Dコンバータ(ADC) 6
MAX146 製造中 +2.7V、低電力、8チャネル、シリアル12ビットADC
MAX147 製造中 +2.7V、低電力、8チャネル、シリアル12ビットADC
MAX1246 製造中 +2.7V、低電力、4チャネル、シリアル12ビットADC、16ピンQSOP
MAX1247 製造中 +2.7V、低電力、4チャネル、シリアル12ビットADC、16ピンQSOP
MAX11637 製造中 差動トラック/ホールド、およびリファレンス内蔵、12ビット、300ksps ADC
MAX11629 製造中 FIFOおよびリファレンス内蔵、12ビット、300ksps ADC
Modal heading
myAnalogに追加

myAnalogの製品セクション(通知受け取り)、既存/新規プロジェクトに製品を追加する。

新規プロジェクトを作成

評価用キット

MAX186EVKIT

Evaluation Kit/Evaluation System for the MAX186

機能と利点

  • Includes EV Kit and 80C32 µC Module
  • 12-Bit Resolution ADC
  • Serial µC Interface
  • Unipolar +4.096V or Bipolar -2.048V to +2.048V Input Ranges
  • Internal Reference Voltage
  • Low Supply-Current Shutdown Mode
  • Evaluates All Operating Modes
  • Proven PCB Layout
  • Prototyping Area Provided
  • Digitizes 8 Analog Inputs
  • Fully Assembled and Tested

製品詳細

The MAX186 evaluation system (EV system) consists of a MAX186 evaluation kit (EV kit) connected to a Maxim 80C32 microcontroller (µC) module. The unit connects to an IBM-compatible personal computer running software provided with the MAX186 EV kit. Both boards come fully assembled and tested.

Using the EV system, the MAX186 input multiplexer can be software-configured in a variety of single-ended or differential modes with unipolar or bipolar input ranges. The MAX186 can be evaluated with a VSS voltage of 0V or -5V, selectable from the personal computer's keyboard.

The EV system is also useful for evaluating the MAX186's shutdown feature. The MAX186 can be operated in three states of readiness between conversions. There are provisions for monitoring the supply current in the different shutdown states, and for varying the delay between conversions.

Order the EV system (MAX186EVSYS-DIP) for comprehensive evaluation of the MAX186 or MAX188 using a personal computer. Order the EV kit (MAX186EVKIT-DIP) if the 80C32 module (80C32MODULE-DIP) has already been purchased with a previous Maxim EV system, or for custom use in other µC-based systems. The MAX186 EV kit can also perform limited evaluation on a stand-alone basis (see the MAX186 EV Kit Quick Start section in the full data sheet).

Applications

  • Automated Test Equipment (ATE)
  • Battery-Powered Applications
  • Data Acquisition
  • High-Accuracy Process Control
  • Medical Instruments
  • Portable Data Logging
  • Robotics

MAX186EVKIT
Evaluation Kit/Evaluation System for the MAX186

最新のディスカッション

MAX188に関するディスカッションはまだありません。意見を投稿しますか?

EngineerZone®でディスカッションを始める

最近表示した製品