MAX17710

製造中止

エナジーハーベスティングチャージャおよびプロテクタ

業界初、エナジーハーベスティング専用の完全パワーマネージメントIC

利用上の注意

本データシートの英語以外の言語への翻訳はユーザの便宜のために提供されるものであり、リビジョンが古い場合があります。最新の内容については、必ず最新の英語版をご参照ください。

なお、日本語版のデータシートは基本的に「Rev.0」(リビジョン0)で作成されています。そのため、英語版が後に改訂され、複数製品のデータシートがひとつに統一された場合、同じ「Rev.0」の日本語版のデータシートが異なる製品のデータシートとして表示されることがあります。たとえば、「ADM3307E」の場合、日本語データシートをクリックすると「ADM3311E」が表示されます。これは、英語版のデータシートが複数の製品で共有できるように1本化され、「ADM3307E/ADM3310E/ADM3311E/ADM3312E/ADM3315E」(Rev.J)と改訂されたからで、決して誤ってリンクが張られているわけではありません。和文化されたデータシートを少しでも有効に活用していただくためにこのような方法をとっておりますので、ご了解ください。

アナログ・デバイセズ社は、提供する情報が正確で信頼できるものであることを期していますが、その情報の利用に関して、あるいはその利用によって生じる第三者の特許やその他の権利の侵害に関して一切の責任を負いません。また、アナログ・デバイセズ社の特許または特許の権利の使用を明示的または暗示的に許諾するものでもありません。仕様は予告なしに変更する場合があります。本紙記載の商標および登録商標は、各社の所有に属します。

Viewing:

製品情報

  • 蓄電および負荷管理のためのパワーマネージメントICを集積
  • リチウムチャージャ
    • スタンバイIQBATT:1nA
    • リニア充電:625nA
    • ブースト充電:1µW
  • リチウムセル低電圧保護
  • チャージャ過電圧シャント保護
  • 1.8V、2.3V、または3.3VのLDO (IQBATT:150nA)
  • リチウムセル出力バッファ
  • 超薄型UTDFNパッケージ(3mm x 3mm x 0.5mm)

MAX17710は、例としてInfinite Power Solution社のTHINERGY®マイクロエナジーセル(MEC)などのマイクロパワーストレージセル充電と保護のための完全なシステムです。このICは、レギュレート状態の悪い電流源、たとえばエナジーハーベスティングデバイスなど出力レベルが1µW~100mWで変動するものを管理することが可能です。このデバイスはまた、最低0.75V (typ)のソースからセルに充電するためのブーストレギュレータ回路を内蔵しています。内蔵のレギュレータは過充電からセルを保護します。

ターゲットのアプリケーションに供給される出力電圧は、3.3V、2.3V、または1.8Vの電圧を選択可能な低ドロップアウト(LDO)リニアレギュレータによって安定化されます。この出力レギュレータはセルの損失を最小限にするため、選択可能な低電力または超低電力にて動作します。内蔵の電圧保護によって、セルの過放電を防止します。このデバイスは超薄型、12ピンUTDFNパッケージ(3mm x 3mm x 0.5mm)で提供されます。

MAX17710、UBM Electronics ACE Awards 2012の「Energy Technology of the Year」部門でファイナリストに選ばれる

 

アプリケーション

  • 高温アプリケーション
  • 医療用機器
  • メモリおよびリアルタイムクロックバックアップ
  • 軍用/国防および航空宇宙
  • 受電/スマートカード
  • リモートワイヤレスセンサー
  • セミアクティブRFIDタグ
  • 玩具

MAX17710
エナジーハーベスティングチャージャおよびプロテクタ
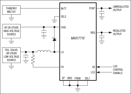
MAX17710:簡易動作回路
myAnalogに追加

myAnalogの製品セクション(通知受け取り)、既存/新規プロジェクトに製品を追加する。

新規プロジェクトを作成
質問する
サポート

アナログ・デバイセズのサポート・ページはアナログ・デバイセズへのあらゆるご質問にお答えするワンストップ・ポータルです。


ドキュメント

さらに詳しく
myAnalogに追加

myAnalogのリソース・セクション、既存/新規プロジェクトにメディアを追加する。

新規プロジェクトを作成

ソフトウェア・リソース

必要なソフトウェア/ドライバが見つかりませんか?

ドライバ/ソフトウェアをリクエスト

評価用キット

MAX17710GB20EVKIT

MAX17710の評価キット

機能と利点

  • 実装された太陽電池によって自己給電
  • THINERGYマイクロエナジーセル(MEC201)実装
  • 各種スイッチング周波数は入力電力レベルに合わせて調整
  • 評価用の各種テストポイント提供
  • 実証済みPCBレイアウト
  • 完全実装および試験済み

製品詳細

MAX17710GB20の評価キット(EVキット)は、エナジーハーベスティングチャージャおよびプロテクタのMAX17710GBの性能の評価に必要な部品を完備した完全実装および試験済みPCBです。このEVキットは、ソリッドステートの再充電可能な薄型パワーソリューションである、Infinite Power Solutions, Inc. (IPS)のTHINERGY®マイクロエナジーセル(MEC201)を備えています。エナジーハーベスティングアプリケーションの電源として、太陽電池がEVキットに実装されています。太陽電池は、環境光でのMECの低電力充電を検証します。このICは、外部から追加可能な多種のエナジーハーベスティングソースを安定化および充電することができます。
このEVキットは自己給電型基板です。EVキットの出力は、最低1µAの電流でTHINERGY MECを充電します。このEVキットは、入力および出力の監視用のテストポイント、および各種設定のテスト用のジャンパを提供します。ブーストが動作中かどうかを示すために、LEDがCHG出力に備えられています。このICは、エクスポーズドパッドを備えた12ピンUTDFNパッケージで提供されます。

アプリケーション

  • 高温アプリケーション
  • 医療用機器
  • メモリおよびリアルタイムクロックバックアップ
  • 軍用/国防および航空宇宙
  • 受電/スマートカード
  • リモートワイヤレスセンサー
  • セミアクティブRFIDタグ
  • 玩具

MAX17710GB20EVKIT
MAX17710の評価キット

最新のディスカッション

MAX17710に関するディスカッションはまだありません。意見を投稿しますか?

EngineerZone®でディスカッションを始める

最近表示した製品