MAX1730

製造中

1.8Vまたは1.9Vロジック用、50mA安定化ステップダウンチャージポンプ

利用上の注意

本データシートの英語以外の言語への翻訳はユーザの便宜のために提供されるものであり、リビジョンが古い場合があります。最新の内容については、必ず最新の英語版をご参照ください。

なお、日本語版のデータシートは基本的に「Rev.0」(リビジョン0)で作成されています。そのため、英語版が後に改訂され、複数製品のデータシートがひとつに統一された場合、同じ「Rev.0」の日本語版のデータシートが異なる製品のデータシートとして表示されることがあります。たとえば、「ADM3307E」の場合、日本語データシートをクリックすると「ADM3311E」が表示されます。これは、英語版のデータシートが複数の製品で共有できるように1本化され、「ADM3307E/ADM3310E/ADM3311E/ADM3312E/ADM3315E」(Rev.J)と改訂されたからで、決して誤ってリンクが張られているわけではありません。和文化されたデータシートを少しでも有効に活用していただくためにこのような方法をとっておりますので、ご了解ください。

アナログ・デバイセズ社は、提供する情報が正確で信頼できるものであることを期していますが、その情報の利用に関して、あるいはその利用によって生じる第三者の特許やその他の権利の侵害に関して一切の責任を負いません。また、アナログ・デバイセズ社の特許または特許の権利の使用を明示的または暗示的に許諾するものでもありません。仕様は予告なしに変更する場合があります。本紙記載の商標および登録商標は、各社の所有に属します。

Viewing:

製品情報

  • ピーク効率:85%以上
  • 保証出力電流:50mA
  • デュアルモード出力:1.8Vまたは1.9V
  • 出力電圧精度:±3%
  • 最大動作周波数:2MHz
  • 小型0.22µFコンデンサ
  • インダクタ不要
  • 入力電圧範囲:2.7V~5.5V
  • シャットダウンモードにおいては出力を入力から切断
  • パッケージ:10ピンµMAX (最大高さ1.09mm)

MAX1730は、2.7V~5.5Vの入力電圧から1.8Vまたは1.9Vの固定出力電圧(最大電流50mA)を発生する安定化ステップダウンチャージポンプです。MAX1730は小型性が要求されるアプリケーションにおいて高効率ロジック電源を提供するように特別に設計されており、リニアレギュレータを上回る効率を提供するために分数変換技法を採用しています。

MAX1730は最大動作周波数が2MHzでありながら、自己消費電流を75µAと低く保ちつつ、0.22µFの小型フライングコンデンサの使用を可能にしています。マキシム独自のソフトスタート回路により、スタートアップ時の過大な消費電流が防止されるため、MAX1730はアルカリ、リチウムイオン電池等のハイインピーダンスソースにも使用可能です。

MAX1730は、高さが僅か1.09mmで面積が8ピンSOの半分の省スペースの10ピンµMAX®パッケージで提供されています。

アプリケーション

  • ハンドヘルド機器(PDA、パームトップ)
  • 低電圧ロジック電源
  • PCカード
  • PDA
  • ワイヤレス端末

MAX1730
1.8Vまたは1.9Vロジック用、50mA安定化ステップダウンチャージポンプ
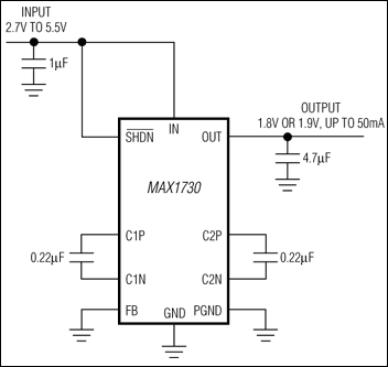
MAX1730:標準動作回路
myAnalogに追加

myAnalogの製品セクション(通知受け取り)、既存/新規プロジェクトに製品を追加する。

新規プロジェクトを作成
質問する
サポート

アナログ・デバイセズのサポート・ページはアナログ・デバイセズへのあらゆるご質問にお答えするワンストップ・ポータルです。


ドキュメント

さらに詳しく
myAnalogに追加

myAnalogのリソース・セクション、既存/新規プロジェクトにメディアを追加する。

新規プロジェクトを作成

ソフトウェア・リソース

必要なソフトウェア/ドライバが見つかりませんか?

ドライバ/ソフトウェアをリクエスト

最新のディスカッション

MAX1730に関するディスカッションはまだありません。意見を投稿しますか?

EngineerZone®でディスカッションを始める

最近表示した製品