MAX1458

製造中止

精度1%、デジタルトリムセンサ信号コンディショナ

業界最小の圧力センサ信号コンディショナ

利用上の注意

本データシートの英語以外の言語への翻訳はユーザの便宜のために提供されるものであり、リビジョンが古い場合があります。最新の内容については、必ず最新の英語版をご参照ください。

なお、日本語版のデータシートは基本的に「Rev.0」(リビジョン0)で作成されています。そのため、英語版が後に改訂され、複数製品のデータシートがひとつに統一された場合、同じ「Rev.0」の日本語版のデータシートが異なる製品のデータシートとして表示されることがあります。たとえば、「ADM3307E」の場合、日本語データシートをクリックすると「ADM3311E」が表示されます。これは、英語版のデータシートが複数の製品で共有できるように1本化され、「ADM3307E/ADM3310E/ADM3311E/ADM3312E/ADM3315E」(Rev.J)と改訂されたからで、決して誤ってリンクが張られているわけではありません。和文化されたデータシートを少しでも有効に活用していただくためにこのような方法をとっておりますので、ご了解ください。

アナログ・デバイセズ社は、提供する情報が正確で信頼できるものであることを期していますが、その情報の利用に関して、あるいはその利用によって生じる第三者の特許やその他の権利の侵害に関して一切の責任を負いません。また、アナログ・デバイセズ社の特許または特許の権利の使用を明示的または暗示的に許諾するものでもありません。仕様は予告なしに変更する場合があります。本紙記載の商標および登録商標は、各社の所有に属します。

Viewing:

製品情報

  • Medium Accuracy (±1%), Single-Chip Sensor Signal Conditioning
  • Sensor Errors Trimmed Using Correction Coefficients Stored in Internal EEPROM- Eliminates the Need for Laser Trimming and Potentiometers
  • Compensates Offset, Offset-TC, FSO, FSOTC, FSO Linearity
  • Programmable Current Source (0.1mA to 2.0mA) for Sensor Excitation
  • Fast Signal-Path Settling Time (< 1ms)
  • Accepts Sensor Outputs from 10mV/V to 40mV/V
  • Fully Analog Signal Path

アプリケーション

  • 油圧装置
  • 多種多様な絶対圧(MAP)センサー
  • 圧電抵抗式圧力および加速
  • トランスデューサおよびトランスミッタ

MAX1458
精度1%、デジタルトリムセンサ信号コンディショナ
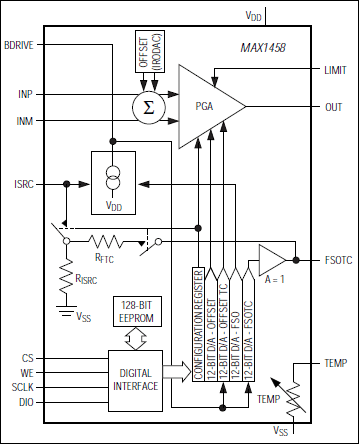
MAX1458:ファンクションダイアグラム
myAnalogに追加

myAnalogの製品セクション(通知受け取り)、既存/新規プロジェクトに製品を追加する。

新規プロジェクトを作成
質問する
サポート

アナログ・デバイセズのサポート・ページはアナログ・デバイセズへのあらゆるご質問にお答えするワンストップ・ポータルです。


ドキュメント

さらに詳しく
myAnalogに追加

myAnalogのリソース・セクション、既存/新規プロジェクトにメディアを追加する。

新規プロジェクトを作成

ソフトウェア・リソース

必要なソフトウェア/ドライバが見つかりませんか?

ドライバ/ソフトウェアをリクエスト

ハードウェア・エコシステム

製品モデル 製品ライフサイクル 詳細
可変ゲイン・アンプ(VGA) 1
MAX1450 製造中止 低コスト、ピエゾ抵抗センサ用、精度1%の信号コンディショナ
Modal heading
myAnalogに追加

myAnalogの製品セクション(通知受け取り)、既存/新規プロジェクトに製品を追加する。

新規プロジェクトを作成

最新のディスカッション

MAX1458に関するディスカッションはまだありません。意見を投稿しますか?

EngineerZone®でディスカッションを始める

最近表示した製品