MAX14569

製造中止

チャージポンプおよび高ESD保護内蔵、デュアルペアLLT

5Vチャージポンプおよび高ESD保護内蔵、片方向、12Mbps、デュアルペアロジックレベルトランスレータ

利用上の注意

本データシートの英語以外の言語への翻訳はユーザの便宜のために提供されるものであり、リビジョンが古い場合があります。最新の内容については、必ず最新の英語版をご参照ください。

なお、日本語版のデータシートは基本的に「Rev.0」(リビジョン0)で作成されています。そのため、英語版が後に改訂され、複数製品のデータシートがひとつに統一された場合、同じ「Rev.0」の日本語版のデータシートが異なる製品のデータシートとして表示されることがあります。たとえば、「ADM3307E」の場合、日本語データシートをクリックすると「ADM3311E」が表示されます。これは、英語版のデータシートが複数の製品で共有できるように1本化され、「ADM3307E/ADM3310E/ADM3311E/ADM3312E/ADM3315E」(Rev.J)と改訂されたからで、決して誤ってリンクが張られているわけではありません。和文化されたデータシートを少しでも有効に活用していただくためにこのような方法をとっておりますので、ご了解ください。

アナログ・デバイセズ社は、提供する情報が正確で信頼できるものであることを期していますが、その情報の利用に関して、あるいはその利用によって生じる第三者の特許やその他の権利の侵害に関して一切の責任を負いません。また、アナログ・デバイセズ社の特許または特許の権利の使用を明示的または暗示的に許諾するものでもありません。仕様は予告なしに変更する場合があります。本紙記載の商標および登録商標は、各社の所有に属します。

Viewing:

製品情報

  • 超低シャットダウン消費電流:0.01µA (typ)
  • 超低VL消費電流:1µA (max)
  • VLの動作電圧:1.6V (min)
  • 連続電流駆動機能:10mA以上
  • VCC入力および出力ラインの拡張ESD保護
    • ±25kVヒューマンボディモデル
    • ±15kV IEC 61000-4-2気中放電
    • ±12kV IEC 61000-4-2接触放電
  • 16ピンQSOPパッケージ
  • 拡張動作温度範囲:-40℃~+85℃

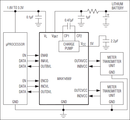
MAX14569は、工業および計測アプリケーションに最適な、専用のデュアルペア片方向ロジックレベルトランスレータです。印加電圧であるVCCおよびVLが、このデバイスの両側のロジックレベルを設定します。デバイスのVL側にあるロジックハイ信号は、デバイスのVCC側に高電圧ロジック信号として現れ、逆もまた同様です。

このデバイスは、バックトゥバック構成で2ペアのロジックレベルトランスレータを備えており、1つは低電圧から高電圧へのロジックレベルトランスレータ、もう1つは高電圧から低電圧へのロジックレベルトランスレータです。また、このデバイスは、高効率のチャージポンプを備えており、バッテリ入力VBATをVCC (5V)にブーストします。

このデバイスは、超節電モードを備えており、消費電流を標準で0.01µAまで低減します。また、このデバイスは、熱短絡保護も備え、外部で信号を経路設定するアプリケーション用の高度な保護を確保しています。

さらに、このデバイスは、OUTAVCC、INBVCC、OUTCVCC、およびINDVCCポートに、最大±25kVの高い拡張静電放電(ESD)ヒューマンボディモデル(HBM)保護を備えています。MAX14569は、16ピンQSOPパッケージで提供され、-40℃~+85℃の拡張温度範囲での動作が保証されています。

アプリケーション

  • 自動メーターリーダー
  • 産業用ネットワーキング
  • 遠隔通信システム

MAX14569
チャージポンプおよび高ESD保護内蔵、デュアルペアLLT
MAX14569:標準動作回路
myAnalogに追加

myAnalogの製品セクション(通知受け取り)、既存/新規プロジェクトに製品を追加する。

新規プロジェクトを作成
質問する
サポート

アナログ・デバイセズのサポート・ページはアナログ・デバイセズへのあらゆるご質問にお答えするワンストップ・ポータルです。


ドキュメント

さらに詳しく
myAnalogに追加

myAnalogのリソース・セクション、既存/新規プロジェクトにメディアを追加する。

新規プロジェクトを作成

ハードウェア・エコシステム

製品モデル 製品ライフサイクル 詳細
レベル変換器 & バッファ 1
MAX13047E 製造中 シングルおよびデュアル、双方向低電圧レベルトランスレータ
Modal heading
myAnalogに追加

myAnalogの製品セクション(通知受け取り)、既存/新規プロジェクトに製品を追加する。

新規プロジェクトを作成

最新のディスカッション

MAX14569に関するディスカッションはまだありません。意見を投稿しますか?

EngineerZone®でディスカッションを始める

最近表示した製品