LTC3737

製造中

出力トラッキング付き、デュアル2フェーズ、No RSENSE 、DC/DCコントローラ

利用上の注意

本データシートの英語以外の言語への翻訳はユーザの便宜のために提供されるものであり、リビジョンが古い場合があります。最新の内容については、必ず最新の英語版をご参照ください。

なお、日本語版のデータシートは基本的に「Rev.0」(リビジョン0)で作成されています。そのため、英語版が後に改訂され、複数製品のデータシートがひとつに統一された場合、同じ「Rev.0」の日本語版のデータシートが異なる製品のデータシートとして表示されることがあります。たとえば、「ADM3307E」の場合、日本語データシートをクリックすると「ADM3311E」が表示されます。これは、英語版のデータシートが複数の製品で共有できるように1本化され、「ADM3307E/ADM3310E/ADM3311E/ADM3312E/ADM3315E」(Rev.J)と改訂されたからで、決して誤ってリンクが張られているわけではありません。和文化されたデータシートを少しでも有効に活用していただくためにこのような方法をとっておりますので、ご了解ください。

アナログ・デバイセズ社は、提供する情報が正確で信頼できるものであることを期していますが、その情報の利用に関して、あるいはその利用によって生じる第三者の特許やその他の権利の侵害に関して一切の責任を負いません。また、アナログ・デバイセズ社の特許または特許の権利の使用を明示的または暗示的に許諾するものでもありません。仕様は予告なしに変更する場合があります。本紙記載の商標および登録商標は、各社の所有に属します。

Viewing:

製品情報

  • センス抵抗はオプション
  • 位相非同調コントローラにより、必要な入力容量を低減
  • 出力電圧トラッキングをプログラム可能
  • 固定周波数電流モード・アーキテクチャ
  • 広いVIN範囲:2.75V~9.8V
  • 広いVOUT範囲:0.6V~VIN
  • ±1.5%精度の0.6Vリファレンス
  • 低損失動作:100%デューティ・サイクル
  • 真のPLLにより、周波数のロックや調整が可能(周波数範囲:250kHz~850kHz)
  • 軽負荷時にバーストモード動作またはパルス・スキップ動作を選択可能
  • ソフトスタート回路を内蔵
  • 最大ピーク電流センス・スレッショルドを選択可能
  • パワーグッド出力電圧モニタ
  • 出力過電圧保護
  • マイクロパワー・シャットダウン:IQ = 9μA
  • 小型4mm×4mm QFNパッケージと24ピンSSOPパッケージ

LTC3737は、外付け部品をほとんど使用しない2フェーズ・デュアル降圧スイッチング・レギュレータ・コントローラです。固定周波数電流モード・アーキテクチャにより、優れたAC/DCロード・レギュレーションおよびライン・レギュレーションを提供します。MOSFET VDS検知により、電流センス抵抗が不要で、効率が向上します。2つのコントローラを位相をずらして動作させることによって、入力コンデンサのESRに起因する電力損失とノイズを最小限に抑えます。

バーストモード動作により、軽負荷時に高効率を達成します。100%デューティ・サイクルにより、低損失動作が可能で、バッテリ動作時間を延ばすことができます。

スイッチング周波数は最大750kHzまでプログラム可能で、小型の表面実装インダクタやコンデンサを使用できます。また、LTC3737は250kHz~850kHzの範囲で外部同期可能なので、ノイズに敏感なアプリケーションに対応できます。

この他にも、パワーグッド出力電圧モニタ、トラッキング入力、ソフトスタートなどの機能を搭載しています。

LTC3737は、熱特性が改善された高さの低い(4mm×4mm)QFNパッケージまたは24ピン細型SSOPパッケージで供給されます。


アプリケーション

  • 1セルまたは2セル・リチウムイオン・バッテリ駆動デバイス
  • ノートブックおよびパームトップ・コンピュータ、PDA
  • 携帯機器
  • DC配電システム

LTC3737
出力トラッキング付き、デュアル2フェーズ、No RSENSE 、DC/DCコントローラ
Figure 1. High Efficiency, 2-Phase, 550kHz Dual Step-Down Converter Efficiency and Power Loss vs Load Current Product Package 1 Product Package 2
myAnalogに追加

myAnalogの製品セクション(通知受け取り)、既存/新規プロジェクトに製品を追加する。

新規プロジェクトを作成
質問する
サポート

アナログ・デバイセズのサポート・ページはアナログ・デバイセズへのあらゆるご質問にお答えするワンストップ・ポータルです。


ドキュメント

データシート

これは最新改訂バージョンのデータシートです。

さらに詳しく
myAnalogに追加

myAnalogのリソース・セクション、既存/新規プロジェクトにメディアを追加する。

新規プロジェクトを作成

ソフトウェア・リソース

必要なソフトウェア/ドライバが見つかりませんか?

ドライバ/ソフトウェアをリクエスト

ハードウェア・エコシステム

製品モデル 製品ライフサイクル 詳細
スイッチング・レギュレータ & コントローラ 1
LTC3880 新規設計に推奨 デジタル・パワー・システム・マネージメントを搭載したデュアル出力PolyPhase降圧DC/DCコントローラ
パワー・システム・マネージメント(PSM) & シーケンサ 1
LTC2974 新規設計に推奨 正確な出力電流測定を特長とする4チャンネルPMBusパワーシステム・マネージャ
発振器 2
LTC6908 スペクトル拡散変調付き抵抗設定SOT-23発振器
LTC6909 製造中 スペクトル拡散変調付き、1~8 出力、マルチフェーズ・シリコン発振器
Modal heading
myAnalogに追加

myAnalogの製品セクション(通知受け取り)、既存/新規プロジェクトに製品を追加する。

新規プロジェクトを作成

評価用キット

eval board
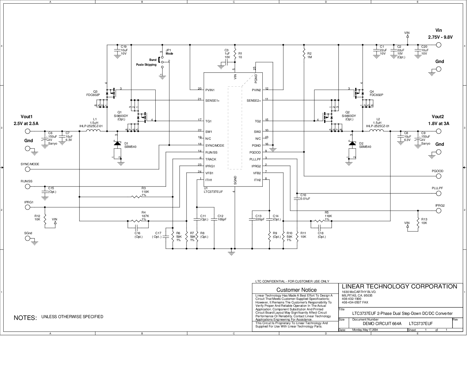
DC664A

LTC3737EUF | 2-Phase Dual Step-Down DC/DC Converter, VIN = 2.75V - 9.8V, VOUT1 = 2.5V at 2.5A, VOUT2 = 1.8V at 3A

製品詳細

DC664A: Demo Board for the LTC3737 Dual 2-Phase, No RSENSE DC/DC Controller with Output Tracking.


 


DC664A
LTC3737EUF | 2-Phase Dual Step-Down DC/DC Converter, VIN = 2.75V - 9.8V, VOUT1 = 2.5V at 2.5A, VOUT2 = 1.8V at 3A
DC664A - Schematic

最新のディスカッション

LTC3737に関するディスカッションはまだありません。意見を投稿しますか?

EngineerZone®でディスカッションを始める

最近表示した製品