LTC2954

新規設計に推奨

マイクロプロセッサ割り込み付きプッシュボタン・オン/オフ・コントローラ

利用上の注意

本データシートの英語以外の言語への翻訳はユーザの便宜のために提供されるものであり、リビジョンが古い場合があります。最新の内容については、必ず最新の英語版をご参照ください。

なお、日本語版のデータシートは基本的に「Rev.0」(リビジョン0)で作成されています。そのため、英語版が後に改訂され、複数製品のデータシートがひとつに統一された場合、同じ「Rev.0」の日本語版のデータシートが異なる製品のデータシートとして表示されることがあります。たとえば、「ADM3307E」の場合、日本語データシートをクリックすると「ADM3311E」が表示されます。これは、英語版のデータシートが複数の製品で共有できるように1本化され、「ADM3307E/ADM3310E/ADM3311E/ADM3312E/ADM3315E」(Rev.J)と改訂されたからで、決して誤ってリンクが張られているわけではありません。和文化されたデータシートを少しでも有効に活用していただくためにこのような方法をとっておりますので、ご了解ください。

アナログ・デバイセズ社は、提供する情報が正確で信頼できるものであることを期していますが、その情報の利用に関して、あるいはその利用によって生じる第三者の特許やその他の権利の侵害に関して一切の責任を負いません。また、アナログ・デバイセズ社の特許または特許の権利の使用を明示的または暗示的に許諾するものでもありません。仕様は予告なしに変更する場合があります。本紙記載の商標および登録商標は、各社の所有に属します。

Viewing:

製品情報

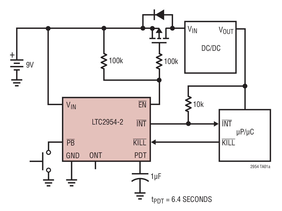
  • 調整可能な電源オン/オフ・タイマ
  • 低消費電流:6mA
  • 広い動作電圧範囲:2.7V~26.4V
  • 低リークEN 出力(LTC2954-1)により、DC/DC コンバータ制御が可能
  • 高電圧EN 出力(LTC2954-2)により、回路ブレーカ制御が可能
  • シンプルなインターフェイスにより、マイクロプロセッサを無事にシャットダウン可能
  • プルアップ抵抗搭載の高入力電圧PBピン
  • PB入力に対する±10kVの静電気放電(人体モデル)
  • KILLコンパレータ入力の高精度スレッショルド: 0.6V
  • 8ピン3mm×2mm DFN およびThinSOT パッケージ

LTC2954は、プッシュボタン式インターフェイスを介してシステム電源を管理するプッシュボタン・オン/オフ・コントローラです。割り込み出力がデバウンス付きプッシュボタンの状態を知らせると、イネーブル出力がシステム電源をトグルします。メニュードリブン・アプリケーションで割り込み出力を使用することにより、システムのパワーダウンを要求できます。Power kill入力により、マイクロプロセッサやシステムがイネーブル出力をリセット可能で、事実上システムをパワーダウンします。個別に調整可能なオン/オフ・タイマにより、イネーブル出力をプッシュボタンで適格に制御でき、システム電源の突発的なトグルを阻止することができます。

LTC2954は入力電圧範囲が2.7V~26.4Vと広く、様々な入力電源に対応できます。消費電流が非常に低い(標準6mA)ので、バッテリ駆動アプリケーションに最適です。LTC2954には、イネーブル極性が正および負の2つのバージョンがあります。


アプリケーション

  • プッシュボタン・パワーパス制御
  • 携帯用計測メータ
  • ブレードサーバ
  • 携帯用カスタマーサービスPDA
  • デスクトップおよびノートブック・コンピュータ

LTC2954
マイクロプロセッサ割り込み付きプッシュボタン・オン/オフ・コントローラ
Pushbutton On/Off with Interrupt Product Package 1 Product Package 2
myAnalogに追加

myAnalogの製品セクション(通知受け取り)、既存/新規プロジェクトに製品を追加する。

新規プロジェクトを作成
質問する
サポート

アナログ・デバイセズのサポート・ページはアナログ・デバイセズへのあらゆるご質問にお答えするワンストップ・ポータルです。


ドキュメント

データシート

これは最新改訂バージョンのデータシートです。

さらに詳しく
myAnalogに追加

myAnalogのリソース・セクション、既存/新規プロジェクトにメディアを追加する。

新規プロジェクトを作成

ソフトウェア・リソース

必要なソフトウェア/ドライバが見つかりませんか?

ドライバ/ソフトウェアをリクエスト

ハードウェア・エコシステム

製品モデル 製品ライフサイクル 詳細
回路モニタ 1
LTC2960 新規設計に推奨 36Vナノ電流2入力電圧モニタ
発振器 1
LTC6991 製造中 TimerBlox:リセット可能な低周波数発振器
Modal heading
myAnalogに追加

myAnalogの製品セクション(通知受け取り)、既存/新規プロジェクトに製品を追加する。

新規プロジェクトを作成

ツールおよびシミュレーション

LTspice


下記製品はLTspiceで使用することが出来ます。:

  • LTC2954-1
  • LTC2954-2
LTspice

LTspice®は、無料で提供される強力で高速な回路シミュレータと回路図入力、波形ビューワに改善を加え、アナログ回路のシミュレーションを容易にするためのモデルを搭載しています。

 


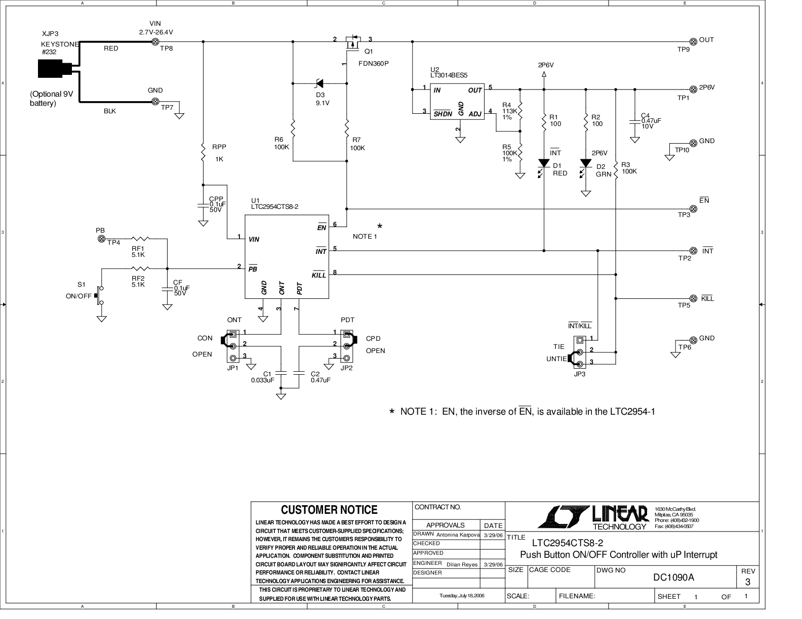
評価用キット

DC1090A
LTC2954 | Push Button On/Off Controller with uP Interrupt
DC1090A Demo Board DC1090A Demo Board DC1090A Demo Board DC1090A Demo Board DC1090A - Schematic

最新のディスカッション

最近表示した製品