LTC1921
製造中デュアル-48V電源およびヒューズ・モニタ
- 製品モデル
- 8
- 1Ku当たりの価格
- 最低価格:$3.82
Viewing:
製品情報
- 最大200V/-200Vの過渡電圧に対する保護機能を搭載
- 高精度の外付け部品が不要
- 2つの-48V電源を個別にモニタ
- -低電圧フォールト:-38.5V±1V(最大)
- -過電圧フォールト:-70V±1.5V(最大)
- 低電圧フォールト・リカバリを高精度で検出:-43V±0.5V(最大)
- 2つの外部ヒューズをモニタ
- -10V~-80Vで動作
- -100VまでのDCフォールトを許容
- 100Vまでの偶発的な逆電源を許容
- 小さい実装面積:8ピンMSOPパッケージ
- -40℃~85℃で規定
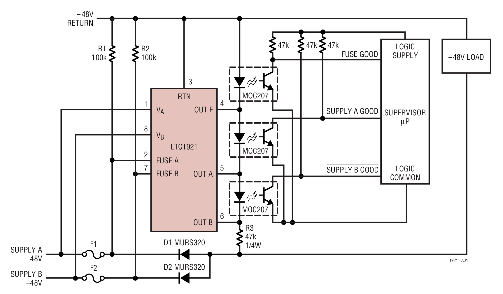
LTC1921はヒューズを含む2つの独立した-48V電源をモニタし、最大3個のオプトアイソレータをドライブすることにより標準バックプレーン仕様に従って状態を表示します。LTC1921はわずか3個の一般的な抵抗とオプトアイソレータを使用するだけで、複数の電圧コンパレータ、電圧リファレンス、数個の高精度抵抗と置換可能です。
このモニタはデュアル電源の過電圧および低電圧検出回路を搭載しています。プリセットされているトリップ・スレッショルドは、全温度範囲で保証され、普通のバックプレーン仕様を満たすか上回る過電圧、低電圧、低電圧リカバリがあります。また、補助の内部回路が電源ヒューズの状態を検出します。過電圧と低電圧の検出器は高速電源過渡を無視するので、誤検出がありません。LTC1921は-10V~-80Vで動作し、消費電力は標準で10mW以下です。
LTC1921は8ピンMSOPおよびSOICパッケージで供給されます。
アプリケーション
- テレコム・バックプレーンまたはスイッチ・カード
- ネットワーキング・バックプレーンまたはスイッチ・カード
- 高電圧ヒューズの監視
ドキュメント
データシート 1
信頼性データ 1
ユーザ・ガイド 1
アプリケーション・ノート 1
デザイン・ノート 1
技術記事 2
| 製品モデル | ピン/パッケージ図 | 資料 | CADシンボル、フットプリント、および3Dモデル |
|---|---|---|---|
| LTC1921CMS8#PBF | 8-Lead MSOP | ||
| LTC1921CMS8#TRPBF | 8-Lead MSOP | ||
| LTC1921CS8#PBF | 8-Lead SOIC (Narrow 0.15 Inch) | ||
| LTC1921CS8#TRPBF | 8-Lead SOIC (Narrow 0.15 Inch) | ||
| LTC1921IMS8#PBF | 8-Lead MSOP | ||
| LTC1921IMS8#TRPBF | 8-Lead MSOP | ||
| LTC1921IS8#PBF | 8-Lead SOIC (Narrow 0.15 Inch) | ||
| LTC1921IS8#TRPBF | 8-Lead SOIC (Narrow 0.15 Inch) |
| 製品モデル | 製品ライフサイクル | PCN |
|---|---|---|
|
10 11, 2022 - 22_0244 Epoxy Change from Henkel 8290 to 8290A for MSOP Package |
||
| LTC1921CMS8#PBF | 製造中 | |
| LTC1921CMS8#TRPBF | 製造中 | |
| LTC1921IMS8#PBF | 製造中 | |
| LTC1921IMS8#TRPBF | 製造中 | |
|
2 3, 2020 - 20_0128 Laser Top Mark for 8 Lead MSOP Packages Assembled in ADPG and UTAC |
||
| LTC1921CMS8#PBF | 製造中 | |
| LTC1921CMS8#TRPBF | 製造中 | |
| LTC1921IMS8#PBF | 製造中 | |
| LTC1921IMS8#TRPBF | 製造中 | |
|
10 24, 2024 - 24_0246 Migrating Bottom Trace Code Marking to Top Side Laser Marking for SOIC_N Package |
||
| LTC1921CS8#PBF | 製造中 | |
| LTC1921CS8#TRPBF | 製造中 | |
| LTC1921IS8#PBF | 製造中 | |
| LTC1921IS8#TRPBF | 製造中 | |
|
10 12, 2022 - 22_0255 Epoxy Change from Henkel 8290 to 8290A for 8-Lead SOIC Package (PCN part 2 of 2) |
||
| LTC1921CS8#PBF | 製造中 | |
| LTC1921CS8#TRPBF | 製造中 | |
| LTC1921IS8#PBF | 製造中 | |
| LTC1921IS8#TRPBF | 製造中 | |
|
6 16, 2021 - 21_0026 Laser Top Mark for 8SOICN Assembled in ADPG, UTL and CRM |
||
| LTC1921CS8#PBF | 製造中 | |
| LTC1921CS8#TRPBF | 製造中 | |
| LTC1921IS8#PBF | 製造中 | |
| LTC1921IS8#TRPBF | 製造中 | |
これは最新改訂バージョンのデータシートです。
ソフトウェア・リソース
必要なソフトウェア/ドライバが見つかりませんか?
ドライバ/ソフトウェアをリクエストハードウェア・エコシステム
| 製品モデル | 製品ライフサイクル | 詳細 |
|---|---|---|
| 回路モニタ 1 | ||
| LTC2966 | 新規設計に推奨 | 100Vマイクロパワー・デュアル電圧モニタ |