LT4250
新規設計に推奨-48V Hot Swapコントローラ
- 製品モデル
- 12
- 1Ku当たりの価格
- 最低価格:$2.71
製品情報
- 電源の入った-48Vバックプレーンに対しボードを安全に挿入/引抜き可能
- 電圧ステップや電流スパイクに対する耐性をもった回路ブレーカ
- プログラム可能な突入電流制限と短絡電流制限
- LT1640L/LT1640Hとピン互換
- -18V~-80Vで動作
- プログラム可能な過電圧保護
- プログラム可能な低電圧ロックアウト
- パワーグッド制御出力
- Bell-Core互換のオン/オフ・スレッショルド
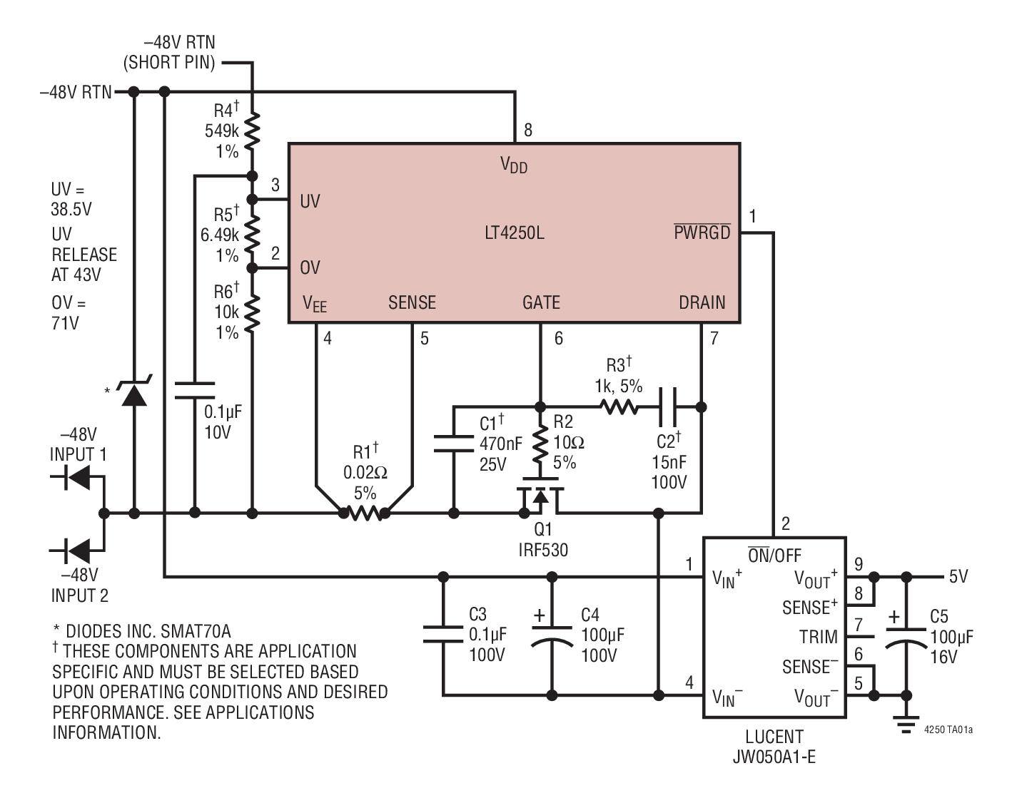
LT4250L/LT4250Hは、電源の入ったバックプレーンに対しボードを安全に挿入、引き抜き可能にする8ピンの-48V Hot Swap™コントローラです。外付けNチャネル・パス・トランジスタのゲート電圧を制御することによって、突入電流をプログラム可能な値に制限します。入力電圧がプログラム可能な低電圧スレッショルドより低い場合、または過電圧スレッショルドより高い場合は、パス・トランジスタがオフになります。また、プログラム可能な電流制限により、システムを短絡から保護します。500μsのタイムアウトの後、電流制限によって電子回路ブレーカがアクティブになります。PWRGD (LT4250L)またはPWRGD(LT4250H)信号を使用して、パワーモジュールを直接イネーブルすることができます。LT4250Lは"L"イネーブル入力のモジュール用、LT4250Hは "H"イネーブル入力のモジュール用に設計されています。
LT4250L/LT4250Hは8ピンPDIPおよびSOパッケージで供給されます。
アプリケーション
- 電話局交換
- -48V配電システム
- 負電源制御
ドキュメント
データシート 2
信頼性データ 1
ユーザ・ガイド 1
デザイン・ノート 1
技術記事 1
製品セレクタ・カード 1
| 製品モデル | ピン/パッケージ図 | 資料 | CADシンボル、フットプリント、および3Dモデル |
|---|---|---|---|
| LT4250HCN8#PBF | 8-Lead PDIP (Narrow 0.3 Inch) | ||
| LT4250HCS8#PBF | 8-Lead SOIC (Narrow 0.15 Inch) | ||
| LT4250HCS8#TRPBF | 8-Lead SOIC (Narrow 0.15 Inch) | ||
| LT4250HIN8#PBF | 8-Lead PDIP (Narrow 0.3 Inch) | ||
| LT4250HIS8#PBF | 8-Lead SOIC (Narrow 0.15 Inch) | ||
| LT4250HIS8#TRPBF | 8-Lead SOIC (Narrow 0.15 Inch) | ||
| LT4250LCN8#PBF | 8-Lead PDIP (Narrow 0.3 Inch) | ||
| LT4250LCS8#PBF | 8-Lead SOIC (Narrow 0.15 Inch) | ||
| LT4250LCS8#TRPBF | 8-Lead SOIC (Narrow 0.15 Inch) | ||
| LT4250LIN8#PBF | 8-Lead PDIP (Narrow 0.3 Inch) | ||
| LT4250LIS8#PBF | 8-Lead SOIC (Narrow 0.15 Inch) | ||
| LT4250LIS8#TRPBF | 8-Lead SOIC (Narrow 0.15 Inch) |
| 製品モデル | 製品ライフサイクル | PCN |
|---|---|---|
|
10 8, 2024 - 24_0234 Migrating Bottom Trace Code Marking to Top Side Laser Marking for PDIP Package |
||
| LT4250HCN8#PBF | 製造中 | |
| LT4250HIN8#PBF | 製造中 | |
| LT4250LCN8#PBF | 製造中 | |
| LT4250LIN8#PBF | 製造中 | |
|
10 11, 2022 - 22_0241 Epoxy Change from Henkel 8290 to 8290A for PDIP Package |
||
| LT4250HCN8#PBF | 製造中 | |
| LT4250HIN8#PBF | 製造中 | |
| LT4250LCN8#PBF | 製造中 | |
| LT4250LIN8#PBF | 製造中 | |
|
8 6, 2022 - 22_0172 Laser Top Mark Conversion for PDIP Packages Assembled in ADPG [PNG] |
||
| LT4250HCN8#PBF | 製造中 | |
| LT4250HIN8#PBF | 製造中 | |
| LT4250LCN8#PBF | 製造中 | |
| LT4250LIN8#PBF | 製造中 | |
|
10 24, 2024 - 24_0246 Migrating Bottom Trace Code Marking to Top Side Laser Marking for SOIC_N Package |
||
| LT4250HCS8#PBF | 製造中 | |
| LT4250HCS8#TRPBF | 製造中 | |
| LT4250HIS8#PBF | 製造中 | |
| LT4250HIS8#TRPBF | 製造中 | |
| LT4250LCS8#PBF | 製造中 | |
| LT4250LCS8#TRPBF | 製造中 | |
| LT4250LIS8#PBF | 製造中 | |
| LT4250LIS8#TRPBF | 製造中 | |
|
10 12, 2022 - 22_0255 Epoxy Change from Henkel 8290 to 8290A for 8-Lead SOIC Package (PCN part 2 of 2) |
||
| LT4250HCS8#PBF | 製造中 | |
| LT4250HCS8#TRPBF | 製造中 | |
| LT4250HIS8#PBF | 製造中 | |
| LT4250HIS8#TRPBF | 製造中 | |
| LT4250LCS8#PBF | 製造中 | |
| LT4250LCS8#TRPBF | 製造中 | |
| LT4250LIS8#PBF | 製造中 | |
| LT4250LIS8#TRPBF | 製造中 | |
|
6 16, 2021 - 21_0026 Laser Top Mark for 8SOICN Assembled in ADPG, UTL and CRM |
||
| LT4250HCS8#PBF | 製造中 | |
| LT4250HCS8#TRPBF | 製造中 | |
| LT4250HIS8#PBF | 製造中 | |
| LT4250HIS8#TRPBF | 製造中 | |
| LT4250LCS8#PBF | 製造中 | |
| LT4250LCS8#TRPBF | 製造中 | |
| LT4250LIS8#PBF | 製造中 | |
| LT4250LIS8#TRPBF | 製造中 | |
これは最新改訂バージョンのデータシートです。
ソフトウェア・リソース
必要なソフトウェア/ドライバが見つかりませんか?
ドライバ/ソフトウェアをリクエストハードウェア・エコシステム
ツールおよびシミュレーション
LTspice
下記製品はLTspiceで使用することが出来ます。:
- LT4250H
- LT4250L
LTspice®は、無料で提供される強力で高速な回路シミュレータと回路図入力、波形ビューワに改善を加え、アナログ回路のシミュレーションを容易にするためのモデルを搭載しています。