LT3073

新規設計に推奨

3A、超低ノイズ、高PSRR、45mVドロップアウト超高速リニア電圧レギュレータ

利用上の注意

本データシートの英語以外の言語への翻訳はユーザの便宜のために提供されるものであり、リビジョンが古い場合があります。最新の内容については、必ず最新の英語版をご参照ください。

なお、日本語版のデータシートは基本的に「Rev.0」(リビジョン0)で作成されています。そのため、英語版が後に改訂され、複数製品のデータシートがひとつに統一された場合、同じ「Rev.0」の日本語版のデータシートが異なる製品のデータシートとして表示されることがあります。たとえば、「ADM3307E」の場合、日本語データシートをクリックすると「ADM3311E」が表示されます。これは、英語版のデータシートが複数の製品で共有できるように1本化され、「ADM3307E/ADM3310E/ADM3311E/ADM3312E/ADM3315E」(Rev.J)と改訂されたからで、決して誤ってリンクが張られているわけではありません。和文化されたデータシートを少しでも有効に活用していただくためにこのような方法をとっておりますので、ご了解ください。

アナログ・デバイセズ社は、提供する情報が正確で信頼できるものであることを期していますが、その情報の利用に関して、あるいはその利用によって生じる第三者の特許やその他の権利の侵害に関して一切の責任を負いません。また、アナログ・デバイセズ社の特許または特許の権利の使用を明示的または暗示的に許諾するものでもありません。仕様は予告なしに変更する場合があります。本紙記載の商標および登録商標は、各社の所有に属します。

Viewing:

製品情報

  • 超低RMSノイズ:1.2μVRMS(10Hz~100kHz)
  • 超低スポット・ノイズ:10kHzで3nV/√Hz
  • 超低1/fノイズ:7μVP-P(0.1Hz~10Hz)
  • 高周波PSRR:52dB(1MHz時)
  • 超高速過渡応答
  • ドロップアウト電圧:45mV(代表値)
  • デジタル設定可能なVOUT:0.5V~4.2V
  • 出力許容誤差:電源ライン、負荷、温度に対して±1.5%
  • 高精度電流モニタ:3Aでの精度は±3%
  • プログラマブルな電流リミット:3Aで±3%
  • 入力範囲:0.6V~5.5V
  • デジタル出力マージニング:±2.5%
  • セラミック出力コンデンサで安定(最小10μF)
  • 複数のデバイスを並列接続して高電流に対応
  • VIOCピンで上流のスイッチング・コンバータを制御
  • 高精度イネーブル/低電圧ロックアウト(UVLO)
  • パワー・グッド(PG)フラグ
  • 温度モニタ
  • 22ピン(3mm × 4mm)LQFNパッケージ

LT3073は、低電圧、超低ノイズ、超高速過渡応答のリニア電圧レギュレータです。このデバイスは、最大3Aをドロップアウト電圧45mV(代表値)で供給します。4.7μFのリファレンス・バイパス用コンデンサにより、出力電圧ノイズが1.2μVRMS​に減少します。広帯域幅と高いPSRRにより、小型セラミック・コンデンサを使用できるため、バルク容量とコストを節約できます。LT3073は、高性能FPGA、データ・コンバータ、RF、ノイズの影響を受けやすいシグナル・チェーンへの電力供給に適しています。

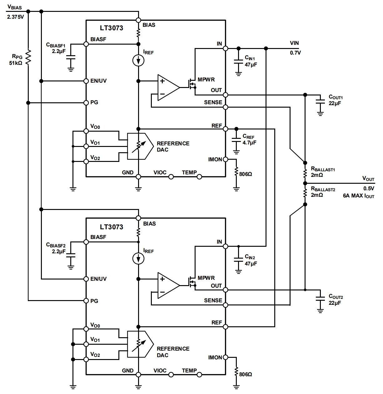
出力電圧は、0.5V~1.2Vの範囲では50mV刻み、1.2V~1.8Vの範囲では100mV刻み、また、離散的な電圧レベル(2V、2.5V、3V、3.3V、4.2V)でデジタルに選択できます。LT3073のユニティ・ゲイン動作は、設定出力電圧に関係なく、ほぼ一定の出力ノイズ、PSRR、帯域幅、および負荷レギュレーションを提供します。また、LT3073には、上流のスイッチング・レギュレータを制御する独自のトラッキング機能(VIOC)が組み込まれています。これにより、LT3073全体の電圧を一定に保ち、消費電力の最小化を実現しています。

高精度な電流モニタにより、システム・エネルギー・マネージメントのための電力モニタリングが得られ、高精度な電流制限によって入力電源のサイズとコストを最小限に抑えることができます。内蔵保護機能には、UVLO、内部電流制限、ヒステリシスによるサーマル・シャットダウンが含まれています。LT3073は、コンパクトな22ピン(3mm × 4mm)LQFNパッケージ(QFNフットプリントの積層パッケージ)を採用しています。

アプリケーション

  • RF電源:PLL、VCO、ミキサー、LNA、PA
  • 高速/高精度データ・コンバータ
  • 低ノイズ計測器
  • スイッチング電源用のポストレギュレータ
  • FPGAおよびDSPの電源
  • 医療用アプリケーション

LT3073
3A、超低ノイズ、高PSRR、45mVドロップアウト超高速リニア電圧レギュレータ
LT3073 Typical Application Circuit LT3073 Performance Graph LT3073 Pin Configuration LT3073 Functional Block Diagram
myAnalogに追加

myAnalogの製品セクション(通知受け取り)、既存/新規プロジェクトに製品を追加する。

新規プロジェクトを作成
質問する
サポート

アナログ・デバイセズのサポート・ページはアナログ・デバイセズへのあらゆるご質問にお答えするワンストップ・ポータルです。


ドキュメント

さらに詳しく
myAnalogに追加

myAnalogのリソース・セクション、既存/新規プロジェクトにメディアを追加する。

新規プロジェクトを作成

ソフトウェア・リソース

必要なソフトウェア/ドライバが見つかりませんか?

ドライバ/ソフトウェアをリクエスト

ツールおよびシミュレーション

LTspice


下記製品はLTspiceで使用することが出来ます。:

  • LT3073
LTspice

LTspice®は、無料で提供される強力で高速な回路シミュレータと回路図入力、波形ビューワに改善を加え、アナログ回路のシミュレーションを容易にするためのモデルを搭載しています。

 


評価用キット

eval board
EVAL-LT3073-AZ

LT3073(3A、超低ノイズ、高PSRR、ドロップアウト電圧45mVの超高速リニア電圧レギュレータ)の性能評価

機能と利点

  • 入力電圧範囲:0.6V~5.5V
  • バイアス電圧範囲:2.375V~5.5V
  • 選択マトリックスに基づきジャンパで出力電圧をプログラム可能:0.5V~4.2V
  • 最大出力電流:3A
  • ノイズおよびPSRR測定用のBNCコネクタ
  • ジャンパと抵抗の組み合わせにより、出力電流制限(3.72Aまたは1.5A)とそれに応じた監視を選択したり、プログラムされた電流制限と監視を無効にしたりすることが可能
  • レギュレータのオンとオフをジャンパで切り替え
  • 出力電流、温度、出力レギュレーションのステータスを監視するための端子
  • ジャンパにより±2.5%の出力電圧マージンを確保
  • LT3073のVIOCピンで消費電力とPSRRを管理
  • VIN/VOUT接続の電圧降下を最小限に抑えるバナナ・ジャック
  • VO+、VO−、VI+の各端子によるレギュレーションとドロップアウト監視
  • 熱特性が改善された22ピン、3mm × 4mm x 0.95 mm、LQFNパッケージ

製品詳細

EVAL-LT3073-AZ評価用ボードには、LT3073(3A、超低ノイズ、高電源電圧変動除去比(PSRR)、ドロップアウト電圧45mVの超高速リニア電圧レギュレータ)が搭載されています。VIN電源の入力電圧(VIN)範囲は0.6V~5.5Vです。3ビット・トリレベル・コードの設定が可能なジャンパを使用し、事前にプログラムされたレベル(0.5V~4.2Vの範囲)で出力電圧(VOUT)を決定できます。最大出力電流は3Aです。EVAL-LT3073-AZを使用するには、VOUTより1.2V以上高く、かつ2.375V~5.5Vの外部BIAS電圧(VBIAS)が必要です。

EVAL-LT3073-AZのLT3073では必要な外付け部品が少ないため、回路設計が単純になります。適切な外付け部品を選択し、プリント回路基板(PCB)を丁寧に設計することで、ノイズ、PSRR、負荷過渡応答、VOUTレギュレーション性能を最適化できます。LT3073では、内部リファレンス、電源入力、BIASFピン、電源出力のためのコンデンサが必要となります。出力ノイズを低減させてソフトスタートをプログラムできるよう、内部リファレンスは、16V、0805サイズの4.7μFコンデンサによってバイパスされます。ケース・サイズが大きく定格電圧が高いコンデンサほど、その他の特徴が同じコンデンサと比較して1/fノイズが低くなります。高周波におけるPSRR性能を確保し、負荷過渡応答時のVOUT偏差を最小限に抑えるため、回路の出力には、22μFコンデンサが選択されています。

LT3073のVIN電源をバイパスするコンデンサおよび対応するVIN PCBレイアウトは、PSRRに影響を及ぼす場合があります(詳細については、Best PSRR Performance: PCB Layout for Input Tracesのセクションを参照してください)。EVAL-LT3073-AZでは、VIN電源が47μFコンデンサを使用してデカップリングされます。VINのコンデンサ容量を小さくすると、高周波でのPSRRが向上する場合があります(VINに必要な最小コンデンサ値については、LT3073データシートを参照)。バルク220μFタンタル・ポリマー・コンデンサによって、負荷過渡応答時のVINの変動が更に低減され、入力電力リードのインダクタンスによって引き起こされる入力電圧のリンギングが低減されます。このPCBには、オプションのSubminiature Version A(SMA)コネクタ用のフットプリントがあり、必要に応じてPCBエッジへのシールドされたVIN電源接続が可能です。

EVAL-LT3073-AZでは、VBIAS電源入力ではなく、2.2μFコンデンサでBIASFピンがバイパスされます。BIASFピンは、LT3073の内部にある抵抗によってVBIASと絶縁されているため、VBIASがバイパスされたときと比べ、BIASFがバイパスされたときの方がPSRRの低下が小さくなります。それ以外の点では、VINとVBIASのバイパス・コンデンサがPSRRに与える影響はほぼ同じです。

EVAL-LT3073-AZには、CURRENT LIMITジャンパで出力電流制限(1.5Aまたは3.72A)を選択できるようにするための抵抗が備わっています。

CURRENT LIMITジャンパでIMONピンをグラウンドに短絡することにより、外部の電流制限設定を無効にすることもできます。IMON端子は電流の監視に使用できます。IMON電圧は、電流制限を外部的にプログラムする抵抗とIMONピン電流(出力電流の1/3000)の積です。外部的にプログラムされた電流制限は、IMON電圧が1Vのときに発生します。

EVAL-LT3073-AZには、ENピンをVBIASに接続して出力をオンにするか、グランドに接続して出力を無効にするPOWERジャンパ(JP1)が用意されています。ダイ温度を監視するためのTEMP端子も用意されています。PG端子は51kΩ抵抗でVBIASにプルアップ、オープンドレインの負チャンネル金属酸化膜半導体(NMOS)PGピン出力でプルダウンされ、レギュレータの出力ステータスやその他のフォルト・モードの通知に使用できます。電圧入出力制御(VIOC)端子の接続によって、プリレギュレーション電圧を自動的に制御できます。また、MARGジャンパで出力電圧に±2.5%のマージンを持たせることができます。

バナナ・ジャックは、VIN/VOUT接続の電圧降下を最小限に抑えます。Bayonet Neill-Concelman(BNC)コネクタは、電源VIN、VBIAS、VOUTに低ノイズの接続を提供します。EVAL-LT3073-AZのPCB設計では分割コンデンサの手法が使用されており、REFコンデンサのグラウンド端子を出力コンデンサのグラウンド端子に、SENSEピンを出力コンデンサの正端子にケルビン接続します。VO+、VO−、VI+の各端子はVINおよびVOUTにケルビン接続されており、出力電圧のレギュレーションとドロップアウト電圧性能の監視位置として最適です。BIASF電圧とREF電圧のテスト・ポイントがあります。

EVAL-LT3073-AZは、回路図ではオプション(OPT)部品と表示されているプレースホルダを備えています。このオプションを利用して容量を拡張できます(ユーザ・ガイドの図8を参照)。

LT3073の詳細については、LT3073のデータシートを参照してください。EVAL-LT3073- AZ評価用ボードを使用する際は、このユーザ・ガイドと併せてLT3073のデータシートを参照してください。EVAL-LT3073-AZのLT3073は、熱特性が改善された、22ピン、3 mm x 4 mm x 0.95 mmのLQFNパッケージを採用しています。最大の熱性能を得るため、ボードを適切にレイアウトすることが重要です。

EVAL-LT3073-AZ
LT3073(3A、超低ノイズ、高PSRR、ドロップアウト電圧45mVの超高速リニア電圧レギュレータ)の性能評価
EVAL-LT3073-AZ Evaluation Board EVAL-LT3073-AZ Evaluation Board - Top View EVAL-LT3073-AZ Evaluation Board - Bottom View

最新のディスカッション

最近表示した製品