DS2776

製造中

FuelPack、プロテクタ、およびSHA-1認証内蔵、2セル、残量ゲージ

業界最小、Li+ (リチウムイオン)プロテクタおよびSHA-1認証を内蔵した、2セル、スタンドアロン残量ゲージ

利用上の注意

本データシートの英語以外の言語への翻訳はユーザの便宜のために提供されるものであり、リビジョンが古い場合があります。最新の内容については、必ず最新の英語版をご参照ください。

なお、日本語版のデータシートは基本的に「Rev.0」(リビジョン0)で作成されています。そのため、英語版が後に改訂され、複数製品のデータシートがひとつに統一された場合、同じ「Rev.0」の日本語版のデータシートが異なる製品のデータシートとして表示されることがあります。たとえば、「ADM3307E」の場合、日本語データシートをクリックすると「ADM3311E」が表示されます。これは、英語版のデータシートが複数の製品で共有できるように1本化され、「ADM3307E/ADM3310E/ADM3311E/ADM3312E/ADM3315E」(Rev.J)と改訂されたからで、決して誤ってリンクが張られているわけではありません。和文化されたデータシートを少しでも有効に活用していただくためにこのような方法をとっておりますので、ご了解ください。

アナログ・デバイセズ社は、提供する情報が正確で信頼できるものであることを期していますが、その情報の利用に関して、あるいはその利用によって生じる第三者の特許やその他の権利の侵害に関して一切の責任を負いません。また、アナログ・デバイセズ社の特許または特許の権利の使用を明示的または暗示的に許諾するものでもありません。仕様は予告なしに変更する場合があります。本紙記載の商標および登録商標は、各社の所有に属します。

Viewing:

製品情報

  • ハイサイドnFETドライバおよび保護回路
  • 高精度電圧、温度、および電流測定システム
  • クーロンカウント、放電レート、温度、およびセル特性によるセル容量の予測
  • 学習サイクル間でセルの劣化を予測
  • 低コスト検出抵抗を使用可能
  • ゲインおよび温度係数の較正可能
  • 設定可能な過電圧および過電流スレッショルド
  • SHA-1アルゴリズム(DS2776/DS2778)を使用したパック認証
  • 32バイトのパラメータEEPROM
  • 16バイトのユーザEEPROM
  • 64ビットの固有IDを備えたマキシム1-Wireインタフェース(DS2775/DS2776)
  • 64ビットの固有IDを備えた2線式インタフェース(DS2777/DS2778)
  • 3mm x 5mm、14ピンTDFN鉛フリーパッケージ

DS2775~DS2778は、充電式リチウムイオン(Li+)およびLi+ポリマ(Li-Poly)バッテリの残容量をmAhおよび満充電に対するパーセンテージで報告します。内蔵のLi+保護回路によって安全な動作が保証されます。DS2776/DS2778は、DS2775/DS2777のすべての機能に加え、SHA-1ベースのチャレンジ&レスポンス認証をサポートしています。

容量の概算を計算するために、セル特性表およびアプリケーションパラメータに加え、電圧、温度、および電流の正確な測定値が使用されます。測定された温度、放電レート、電荷残量、およびアプリケーションパラメータを考慮し、容量レジスタが除去可能な充電量を低めに見積もりそれを報告します。

DS2775~DS2778は、2つのLi+またはLi-Polyセルからなるバッテリパックに直接搭載することができるように、+4.0V~+9.2Vで動作します。

セル補償およびアプリケーションパラメータの不揮発性保存に加え、DS2775~DS2778はホストシステムおよび/またはパックメーカーがバッテリーロットや日付の追跡情報の保存に使用することができる16バイトのEEPROMを提供しています。このEEPROMは、システムおよび/またはバッテリの使用統計の不揮発性保存用にも使用可能です。マキシムの1-Wire® (DS2775/DS2776)または2線式(DS2777/DS2778)インタフェースは、測定および容量データレジスタ、制御レジスタ、およびユーザメモリにアクセスするためのシリアル通信を提供します。DS2776/DS2778は、バッテリパックの検証にチャレンジ&レスポンスのパック認証でSHA-1ハッシュアルゴリズムを使用します。

アプリケーション

  • デジタルスチル、ビデオ、およびアクションカメラ
  • ハンドヘルドコンピュータおよび端末
  • ハンドヘルドラジオ
  • ヘルスおよびフィットネスモニタ
  • ホームおよびビルオートメーション、センサー
  • 医療用機器
  • パワーツール
  • スマートバッテリ

DS2776
FuelPack、プロテクタ、およびSHA-1認証内蔵、2セル、残量ゲージ
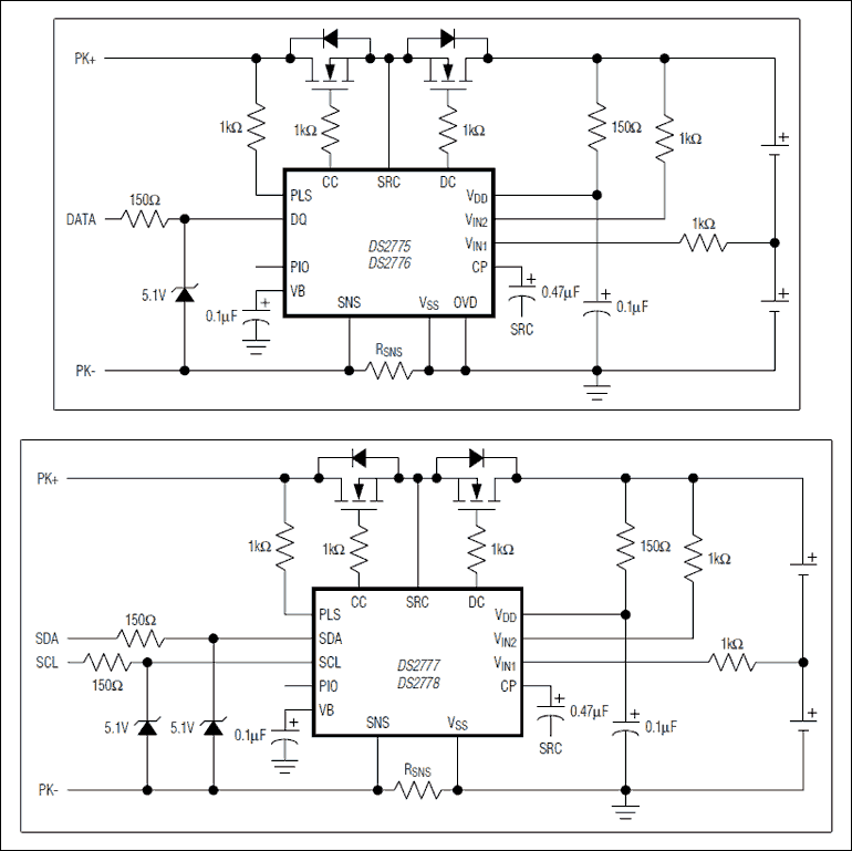
DS2775、DS2776、DS2777、DS2778:標準アプリケーション回路
myAnalogに追加

myAnalogの製品セクション(通知受け取り)、既存/新規プロジェクトに製品を追加する。

新規プロジェクトを作成
質問する
サポート

アナログ・デバイセズのサポート・ページはアナログ・デバイセズへのあらゆるご質問にお答えするワンストップ・ポータルです。


ドキュメント

さらに詳しく
myAnalogに追加

myAnalogのリソース・セクション、既存/新規プロジェクトにメディアを追加する。

新規プロジェクトを作成

ソフトウェア・リソース

必要なソフトウェア/ドライバが見つかりませんか?

ドライバ/ソフトウェアをリクエスト

ツールおよびシミュレーション


評価用キット

DS2778EVKIT

DS2775、DS2776、DS2777、およびDS2778の評価キット

機能と利点

  • DS2775~DS2778の以下の性能を検証
    • Li+セルの残容量を推定
    • 2セル電圧測定
    • 電流測定
    • 電流積算
    • 温度測定
    • 情報保存
    • 識別
    • 過電圧/低電圧保護
    • 過電流/短絡保護
    • SHA-1アルゴリズムを使ったセキュアなチャレンジ&レスポンス認証(DS2776およびDS2778のみ)
    • USB動作対応のWindows XP以下のOSで動作するPCのUSBポートにインタフェース

製品詳細

DS2775~DS2778の評価キット(EVキット)は、リチウムイオン(Li+)プロテクタおよびSHA-1認証機能を内蔵した2セルスタンドアロン残量ゲージICのDS2775~DS2778の性能評価、ソフトウェア開発、およびプロトタイプ作成を容易にします。これらの評価ボードは、USBアダプタのDS9123OとRJ11ケーブル接続によってPCとインタフェースします。付属のCD-ROMには、USB動作対応のすべてのWindows XP®以下のオペレーティングシステム(OS)で動作可能な評価ソフトウェアとともに、関連する全データシートが収録されています。

DS2775~DS2778のEVキットソフトウェアを使って、ユーザはDS2775~DS2778のすべての機能を完全に制御することができます。個別の制御タブによって、ユーザは、すべてのEEPROMおよびRAMメモリ領域、制御レジスタ、全監視対象パラメータのリアルタイムの更新、およびSHA-1機能にアクセスすることができます。また、ソフトウェアは、セルを経時監視するデータロギング機能も内蔵しています。

この評価ボード回路は、DS2775~DS2778に高精度なパラメータ測定を提供するように設計されています。キットのデモボードは、今後の改善によって変更されます。

アプリケーション

  • 民生および軍用無線
  • DSLRカメラ
  • 低コストノートブック
  • ポータブル医療機器
  • UMPC
  • ビデオカメラ

DS2775EVKIT

DS2775、DS2776、DS2777、およびDS2778の評価キット

機能と利点

  • DS2775~DS2778の以下の性能を検証
    • Li+セルの残容量を推定
    • 2セル電圧測定
    • 電流測定
    • 電流積算
    • 温度測定
    • 情報保存
    • 識別
    • 過電圧/低電圧保護
    • 過電流/短絡保護
    • SHA-1アルゴリズムを使ったセキュアなチャレンジ&レスポンス認証(DS2776およびDS2778のみ)
    • USB動作対応のWindows XP以下のOSで動作するPCのUSBポートにインタフェース

製品詳細

DS2775~DS2778の評価キット(EVキット)は、リチウムイオン(Li+)プロテクタおよびSHA-1認証機能を内蔵した2セルスタンドアロン残量ゲージICのDS2775~DS2778の性能評価、ソフトウェア開発、およびプロトタイプ作成を容易にします。これらの評価ボードは、USBアダプタのDS9123OとRJ11ケーブル接続によってPCとインタフェースします。付属のCD-ROMには、USB動作対応のすべてのWindows XP®以下のオペレーティングシステム(OS)で動作可能な評価ソフトウェアとともに、関連する全データシートが収録されています。

DS2775~DS2778のEVキットソフトウェアを使って、ユーザはDS2775~DS2778のすべての機能を完全に制御することができます。個別の制御タブによって、ユーザは、すべてのEEPROMおよびRAMメモリ領域、制御レジスタ、全監視対象パラメータのリアルタイムの更新、およびSHA-1機能にアクセスすることができます。また、ソフトウェアは、セルを経時監視するデータロギング機能も内蔵しています。

この評価ボード回路は、DS2775~DS2778に高精度なパラメータ測定を提供するように設計されています。キットのデモボードは、今後の改善によって変更されます。

アプリケーション

  • 民生および軍用無線
  • DSLRカメラ
  • 低コストノートブック
  • ポータブル医療機器
  • UMPC
  • ビデオカメラ

DS2776EVKIT

DS2775、DS2776、DS2777、およびDS2778の評価キット

機能と利点

  • DS2775~DS2778の以下の性能を検証
    • Li+セルの残容量を推定
    • 2セル電圧測定
    • 電流測定
    • 電流積算
    • 温度測定
    • 情報保存
    • 識別
    • 過電圧/低電圧保護
    • 過電流/短絡保護
    • SHA-1アルゴリズムを使ったセキュアなチャレンジ&レスポンス認証(DS2776およびDS2778のみ)
    • USB動作対応のWindows XP以下のOSで動作するPCのUSBポートにインタフェース

製品詳細

DS2775~DS2778の評価キット(EVキット)は、リチウムイオン(Li+)プロテクタおよびSHA-1認証機能を内蔵した2セルスタンドアロン残量ゲージICのDS2775~DS2778の性能評価、ソフトウェア開発、およびプロトタイプ作成を容易にします。これらの評価ボードは、USBアダプタのDS9123OとRJ11ケーブル接続によってPCとインタフェースします。付属のCD-ROMには、USB動作対応のすべてのWindows XP®以下のオペレーティングシステム(OS)で動作可能な評価ソフトウェアとともに、関連する全データシートが収録されています。

DS2775~DS2778のEVキットソフトウェアを使って、ユーザはDS2775~DS2778のすべての機能を完全に制御することができます。個別の制御タブによって、ユーザは、すべてのEEPROMおよびRAMメモリ領域、制御レジスタ、全監視対象パラメータのリアルタイムの更新、およびSHA-1機能にアクセスすることができます。また、ソフトウェアは、セルを経時監視するデータロギング機能も内蔵しています。

この評価ボード回路は、DS2775~DS2778に高精度なパラメータ測定を提供するように設計されています。キットのデモボードは、今後の改善によって変更されます。

アプリケーション

  • 民生および軍用無線
  • DSLRカメラ
  • 低コストノートブック
  • ポータブル医療機器
  • UMPC
  • ビデオカメラ

DS2777EVKIT

DS2775、DS2776、DS2777、およびDS2778の評価キット

機能と利点

  • DS2775~DS2778の以下の性能を検証
    • Li+セルの残容量を推定
    • 2セル電圧測定
    • 電流測定
    • 電流積算
    • 温度測定
    • 情報保存
    • 識別
    • 過電圧/低電圧保護
    • 過電流/短絡保護
    • SHA-1アルゴリズムを使ったセキュアなチャレンジ&レスポンス認証(DS2776およびDS2778のみ)
    • USB動作対応のWindows XP以下のOSで動作するPCのUSBポートにインタフェース

製品詳細

DS2775~DS2778の評価キット(EVキット)は、リチウムイオン(Li+)プロテクタおよびSHA-1認証機能を内蔵した2セルスタンドアロン残量ゲージICのDS2775~DS2778の性能評価、ソフトウェア開発、およびプロトタイプ作成を容易にします。これらの評価ボードは、USBアダプタのDS9123OとRJ11ケーブル接続によってPCとインタフェースします。付属のCD-ROMには、USB動作対応のすべてのWindows XP®以下のオペレーティングシステム(OS)で動作可能な評価ソフトウェアとともに、関連する全データシートが収録されています。

DS2775~DS2778のEVキットソフトウェアを使って、ユーザはDS2775~DS2778のすべての機能を完全に制御することができます。個別の制御タブによって、ユーザは、すべてのEEPROMおよびRAMメモリ領域、制御レジスタ、全監視対象パラメータのリアルタイムの更新、およびSHA-1機能にアクセスすることができます。また、ソフトウェアは、セルを経時監視するデータロギング機能も内蔵しています。

この評価ボード回路は、DS2775~DS2778に高精度なパラメータ測定を提供するように設計されています。キットのデモボードは、今後の改善によって変更されます。

アプリケーション

  • 民生および軍用無線
  • DSLRカメラ
  • 低コストノートブック
  • ポータブル医療機器
  • UMPC
  • ビデオカメラ

DS2778EVKIT
DS2775、DS2776、DS2777、およびDS2778の評価キット
DS2775EVKIT
DS2775、DS2776、DS2777、およびDS2778の評価キット
DS2776EVKIT
DS2775、DS2776、DS2777、およびDS2778の評価キット
DS2777EVKIT
DS2775、DS2776、DS2777、およびDS2778の評価キット

最新のディスカッション

DS2776に関するディスカッションはまだありません。意見を投稿しますか?

EngineerZone®でディスカッションを始める

最近表示した製品