MAX6965

PRODUCTION

9-Output LED Driver with Intensity Control and Hot-Insertion Protection

9-Output LED Driver with Intensity Control and Hot-Insertion Protection has 240-Step Brightness Control and 2-Phase Blink

Viewing:

Overview

  • 400kbps, 2-Wire Serial Interface, 5.5V Tolerant
  • 2V to 3.6V Operation
  • Overall 8-Bit PWM LED Intensity Control
    • Global 16-Step Intensity Control
    • Plus Individual 16-Step Intensity Controls
  • Two-Phase LED Blinking
  • High Port Output Current—Each Port 50mA (max)
  • Active-Low RST Input Clears Serial Interface and Restores Power-Up Default State
  • Supports Hot Insertion
  • Outputs are 7V-Rated Open Drain
  • Low Standby Current (1.2µA (typ), 3.3µA (max))
  • Tiny 3mm x 3mm, Thin QFN Package
  • -40°C to +125°C Temperature Range

The MAX6965 I²C-compatible serial interfaced peripheral provides microprocessors with nine additional output ports. Each output is an open-drain current-sinking output rated to 50mA at 7V. All outputs are capable of driving LEDs, or providing logic outputs with external resistive pullup up to 7V.

Eight-bit PWM current control is also integrated. Four of the bits are global control and apply to all LED outputs to provide coarse adjustment of current from fully off to fully on with 14 intensity steps. Additionally each output then has an individual 4-bit control, which further divides the globally set current into 16 more steps. Alternatively, the current control can be configured as a single 8-bit control that sets all outputs at once.

Each output has independent blink timing with two blink phases. LEDs can be individually set to be either on or off during either blink phase, or to ignore the blink control. The blink period is controlled by an external clock (up to 1kHz) on BLINK or by a register. The BLINK input can also be used as a logic control to turn the LEDs on and off, or as a general-purpose input (GPI).

The MAX6965 supports hot insertion. The SDA, SCL, active-low RST, BLINK, and the slave address input AD0 remain high impedance in power-down (V+ = 0V) with up to 6V asserted upon them. The output ports remain high impedance with up to 8V asserted upon them.

The MAX6965 is controlled through a 2-wire I²C serial interface, and can be configured to one of four I²C addresses.

Applications

  • Keypad Backlights
  • LCD Backlights
  • LED Status Indication
  • RGB LED Drivers

MAX6965
9-Output LED Driver with Intensity Control and Hot-Insertion Protection
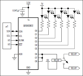
MAX6965: Typical Application Circuit
Add to myAnalog

Add product to the Products section of myAnalog (to receive notifications), to an existing project or to a new project.

Create New Project
Ask a Question

Documentation

Learn More
Add to myAnalog

Add media to the Resources section of myAnalog, to an existing project or to a new project.

Create New Project

Software Resources

Can't find the software or driver you need?

Request a Driver/Software

Hardware Ecosystem

Parts Product Life Cycle Description
I/O Expanders 10
MAX7315 PRODUCTION 8-Port I/O Expander with LED Intensity Control, Interrupt, and Hot-Insertion Protection
MAX7316 Obsolete 10-Port I/O Expander with LED Intensity Control, Interrupt, and Hot-Insertion Protection
MAX7300 PRODUCTION 2-Wire-Interfaced, 2.5V to 5.5V, 20-Port or 28-Port I/O Expander
MAX7301 PRODUCTION 4-Wire-Interfaced, 2.5V to 5.5V, 20-Port and 28-Port I/O Expander
MAX7311 PRODUCTION 2-Wire-Interfaced 16-Bit I/O Port Expander with Interrupt and Hot-Insertion Protection
MAX7312 PRODUCTION 2-Wire-Interfaced 16-Bit I/O Port Expander with Interrupt and Hot-Insertion Protection
MAX7313 PRODUCTION 16-Port I/O Expander with LED Intensity Control, Interrupt, and Hot-Insertion Protection
MAX7314 PRODUCTION 18-Port GPIO with LED Intensity Control, Interrupt, and Hot-Insertion Protection
MAX7317 PRODUCTION 10-Port SPI-Interfaced I/O Expander with Overvoltage and Hot-Insertion Protection
MAX7318 PRODUCTION 2-Wire-Interfaced, 16-Bit, I/O Port Expander with Interrupt and Hot-Insertion Protection
LED Drivers 4
MAX7310 PRODUCTION 2-Wire-Interfaced 8-Bit I/O Port Expander with Reset
MAX6964 PRODUCTION 17-Output LED Driver/GPO with Intensity Control and Hot-Insertion Protection
MAX6956 PRODUCTION 2-Wire-Interfaced, 2.5V to 5.5V, 20-Port or 28-Port LED Display Driver and I/O Expander
MAX6957 PRODUCTION 4-Wire-Interfaced, 2.5V to 5.5V, 20-Port and 28-Port LED Display Driver and I/O Expander
Modal heading
Add to myAnalog

Add product to the Products section of myAnalog (to receive notifications), to an existing project or to a new project.

Create New Project

Evaluation Kits

MAX6965EVKIT

Evaluation Kit/Evaluation System for the MAX6965

Features and Benefits

  • 400kHz, 5.5V-Tolerant, 2-Wire Serial Interface
  • 2V to 3.6V Operation
  • High Output Current—Each Port 50mA (max)
  • 7V-Rated, Open-Drain Outputs
  • Proven PC Board Layout
  • Windows 98SE/2000/XP-Compatible Evaluation Software
  • Fully Assembled and Tested
  • EV System Includes USB Connectivity

Product Details

The MAX6965 evaluation kit (EV kit) is a fully assembled and tested circuit board that demonstrates the capabilities of the MAX6965 9-output LED driver with intensity control and hot-insertion protection. The MAX6965 EV kit also includes Windows® 98SE/2000/XP-compatible software, which provides a simple graphics user interface (GUI) for using the MAX6965's features.

The MAX6965 evaluation system (EV system) includes a MAX6965 EV kit and a Maxim CMAXQUSB serial-interface board.

The CMAXQUSB board connects to a PC's USB port and allows the transfer of I²C commands to the MAX6965 EV kit.

Applications

  • Keypad Backlights
  • LCD Backlights
  • LED Status Indication
  • RGB LED Drivers

MAX6965EVCMAXQU

Evaluation Kit/Evaluation System for the MAX6965

Features and Benefits

  • 400kHz, 5.5V-Tolerant, 2-Wire Serial Interface
  • 2V to 3.6V Operation
  • High Output Current—Each Port 50mA (max)
  • 7V-Rated, Open-Drain Outputs
  • Proven PC Board Layout
  • Windows 98SE/2000/XP-Compatible Evaluation Software
  • Fully Assembled and Tested
  • EV System Includes USB Connectivity

Product Details

The MAX6965 evaluation kit (EV kit) is a fully assembled and tested circuit board that demonstrates the capabilities of the MAX6965 9-output LED driver with intensity control and hot-insertion protection. The MAX6965 EV kit also includes Windows® 98SE/2000/XP-compatible software, which provides a simple graphics user interface (GUI) for using the MAX6965's features.

The MAX6965 evaluation system (EV system) includes a MAX6965 EV kit and a Maxim CMAXQUSB serial-interface board.

The CMAXQUSB board connects to a PC's USB port and allows the transfer of I²C commands to the MAX6965 EV kit.

Applications

  • Keypad Backlights
  • LCD Backlights
  • LED Status Indication
  • RGB LED Drivers

MAX6965EVKIT
Evaluation Kit/Evaluation System for the MAX6965
MAX6965EVCMAXQU
Evaluation Kit/Evaluation System for the MAX6965

Latest Discussions

No discussions on MAX6965 yet. Have something to say?

Start a Discussion on EngineerZone®

Recently Viewed